Bon, voici une petite astuce pour pouvoir contrôler le gain du canal vaporizer...
Il va falloir dégainer le fer à souder mais ça se fait pour moins de 10€.
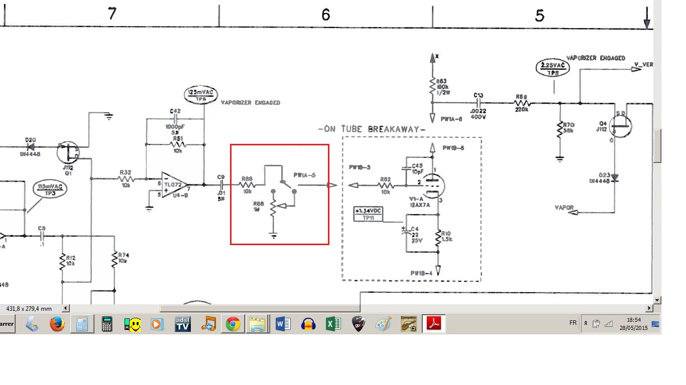
Pour cela, on utilise le +15V qui sert à allumer la LED bleue du canal vaporizer pour contrôler un relais qui connectera un potentiomètre qui fera office de volume
voici le morceau de schéma original
Et voici la modification (attention à ne pas oublier la diode à l'alimentation du relais (1N4001 fera l'affaire)
Si vous voulez le schéma complet et les détails en meilleure résolution, écrivez moi je vous les enverrai !
Avez-vous trouvé cette astuce utile ?70
Voir aussi...




