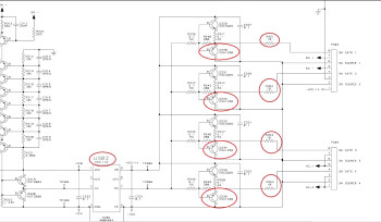
Plus de son sur 1 canal :
Sur grande carte ampli (démontage conséquent) :
- Remplacement des Mosfet FDP17N40 (Q305 à Q308)
- Remplacement des diodes 1SL9R3060P2 (D302-A et B)
Sur carte driver :
Les résistances de 10 ohms (boitier CMS 603) des Gate
Driver puissance : IR2117SPBF
Transistor NPN : QSA1298
Avez-vous trouvé cette astuce utile ?31
Réagir à cette astuce
(5)
-
Lorenzo La MasseNouvel·le AFfilié·ePosté le 07/01/2019 à 15:06:34le coût de l opération a du etre élevé ? -
davidcabAFicionado·aPosté le 07/01/2019 à 20:41:31Quelques euros de pièces, c'est surtout l'expérience, le temps passé et la M.O. -
Lorenzo La MasseNouvel·le AFfilié·ePosté le 11/01/2019 à 10:28:25salut et merci pour la reponse je vais samedi cherche un 2000 il faut absolument l essayer je pense quel conseils ? -
davidcabAFicionado·aPosté le 19/08/2021 à 18:33:59J'en connais 3 qui tournent dans dans une boite de nuit depuis 14 ans, et ils sont toujours là !
Ca reste très fiable comme matos
Le soucis, la connectique IN/OUT car dédié au cinéma.




