Plus de son sur 1 canal :
Sur grande carte ampli (démontage conséquent) :
- Remplacement des Mosfet FDP17N40 (Q305 à Q308)
- Remplacement des diodes 1SL9R3060P2 (D302-A et B)
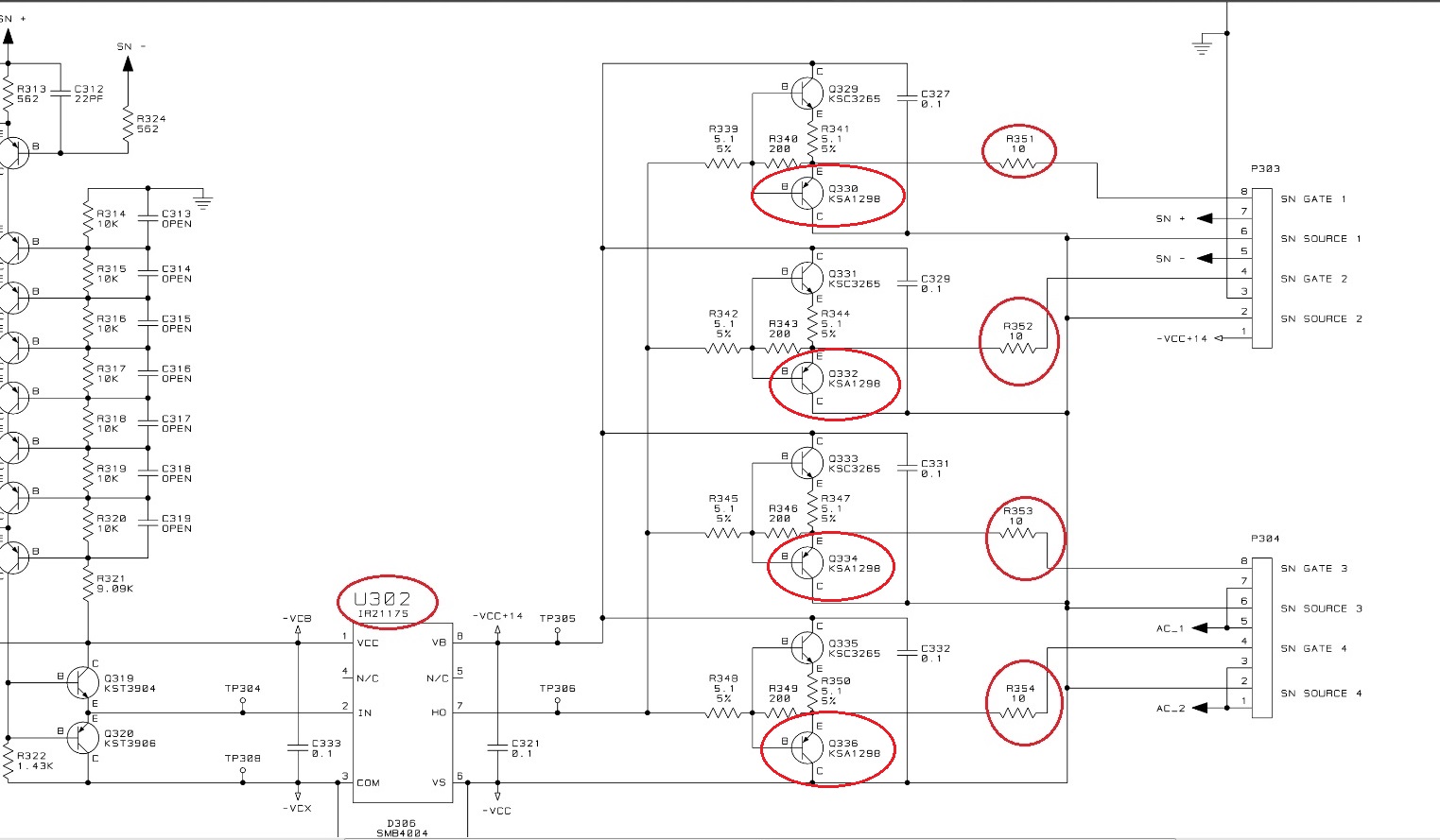
Sur carte driver :
Les résistances de 10 ohms (boitier CMS 603) des Gate
Driver puissance : IR2117SPBF
Transistor NPN : QSA1298
Avez-vous trouvé cette astuce utile ?31
Réagir à cette astuce
(5)




