Power double 300 - restauration
- 16 réponses
- 7 participants
- 1 092 vues
- 7 followers

davidcab

Tous les chimiques (en qualités supérieures) découplage et série NP
Trimmer Offset et Bias (5k) hyper important, origine pas fiable et instable dans le temps (meilleur ppm/°C)
4 résistances de puissance 1k2 7W----> 12W
R 10K ---> 3w
Passage XLR IN/Link à la norme actuelle afin d'éviter tout déphasage de 180° (actif) : PIN 1 & 3: 0V / PIN 2 : signal //// gros travail



















Posts techniques déposés gracieusement sur mes pannes rencontrées.
Ne résous pas vos pannes.
[ Dernière édition du message le 24/07/2024 à 11:55:43 ]
- 1
- 2

davidcab














Posts techniques déposés gracieusement sur mes pannes rencontrées.
Ne résous pas vos pannes.
[ Dernière édition du message le 24/07/2024 à 09:47:09 ]

davidcab

1 : - VCC (repéré +VCC sur la carte) fil violet (ERROR sérigraphie)
2 : + VCC (repéré –VCC sur la carte) fil orange (ERROR sérigraphie)
3 : + HP fil rouge
4 : - HP fil noir
5 : Masse fil bleu
Fusibles 6.3A remplacés par des modèles Temporisé car les filtrages sont après (sur CI) et non avant. De toute manière, il ne sert pas à protéger les TO-3 ...
Posts techniques déposés gracieusement sur mes pannes rencontrées.
Ne résous pas vos pannes.
[ Dernière édition du message le 28/07/2024 à 09:30:37 ]

Ours303


davidcab

T14 et T18 ce sont des 2N6474 et 2N6476 (Vce=130V) et non des TIP32c et TIP31c, ou alors mettez avec suffixe "e" TIP31e
Courant de repos (Bias) :
V (r 0.47)=1.5mV au max...en moyenne aux bornes de chacunes (x6)
Je trouve que ce n'est pas assez, et la THD un peu élevé...je verrai plus entre 20 et 50mV
Mesure 36.04Vac (1kHz), soit 160W / 8 ohms
Mesure 36.7Vac (1kHz), soit 320W / 4 ohms
6dBu
Ca ne s'écroule pas, une vrai alimention sur-dimensionnée (26kg) comme c'est rare, seul la THD m'inquiète



Bias, source mes schémas d'origine :

Posts techniques déposés gracieusement sur mes pannes rencontrées.
Ne résous pas vos pannes.
[ Dernière édition du message le 30/07/2024 à 14:13:41 ]

davidcab


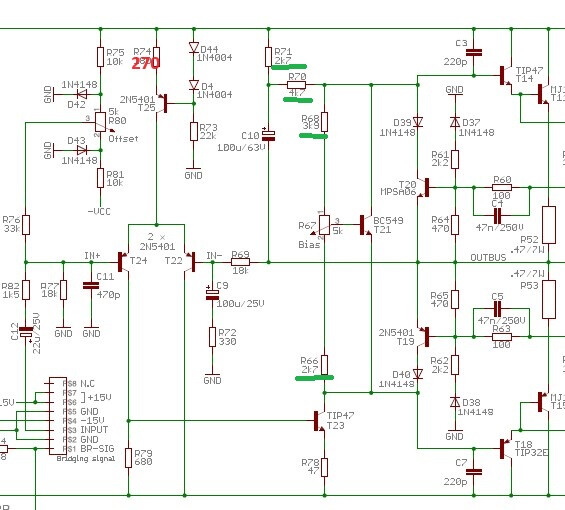
Gain augmenté sur boucle contre-réactipon (de 55 --> 65) via R72
Pour avoir un début des led rouges s'allumées, il fallait +6dBu

Donc, j'envisage de diminuer par étapes R72 (330 ohms) à 270 puis à 248 (avec 1k en //)
Gv=1+(R69/R72) soit 55
R72 doit être égale ) à R77 18k, et ne pas la toucher (# impédance d'entrée)

Posts techniques déposés gracieusement sur mes pannes rencontrées.
Ne résous pas vos pannes.
[ Dernière édition du message le 29/07/2024 à 15:05:48 ]
[ Ce message faisait initialement partie de la discussion "Power double 300 - Gain ...." qui a été fusionnée dans ce sujet le 29/07/24 ]

midriaze

Un message vient d’être importé dans cette discussion depuis le sujet « Power double 300 - Gain .... ».
Voir le message
"Il est plus facile de briser un atome que de briser un préjugé"

davidcab


J'ai enfin compris après qq heures .
J'ai la version V1 PCB PC8442 et les valeurs de R66, R68, R70 et R71 sont différentes et avec ça le bias ne dépassait pas 1.5mV.

Avec les valeurs du PCB 8442B tout est ok et je peux monter à 45mV. Pour l'instant j'ai mis 25mV et je ferai mes mesures de THD
Par contre R74 pas mis à 180 ohms car offset pas mieux que 150mV , j'ai mis 270 ohms : 0mV possible :smile:



Ajout de 2 Neutrik Speakon (HP)
CONCLUSION :
- Laissez R74 à 270 ohms (pas de 180 ohms) et surtout un vrai trimmer 5k 12 à 20 tours.
- Pour le gain, pour avoir un début d'allumage LED rouge, Gv=1+R69/R72, j'ai mis R69 à 270 ohms au lieu de 330.
- Ensuite pour le Bias, je suis monté à 94mV, mais pas d'intérêt, j'ai laissé à 47mV (sur les 0.47 ohms) ----> THD % meilleure
- Ajout Neutrik Speakon (HP) :


Mesures 37 Vac sous 4 ohms (+6dBu in) soit 342W


Réponse signal carré 5kHz :

Posts techniques déposés gracieusement sur mes pannes rencontrées.
Ne résous pas vos pannes.
[ Dernière édition du message le 01/08/2024 à 10:25:53 ]

davidcab

La coupure du relais de protection HP se fait sur l'alimentation +Vcc, soit une grosse réserve de capacité avant que le relais ne se coupe... et c'est pas bon (ploc dans HP ...)
A l'arrêt, le relais doit se couper aussitôt, c'est pourquoi qu il faut produire une alimentation à partir de chaque pont de diode, via 2 diodes 1N4004 et un un condo de filtrage (1000uF/100V) et choir R1 et alimenter le relais et non le laisser relier à +Vcc

Posts techniques déposés gracieusement sur mes pannes rencontrées.
Ne résous pas vos pannes.
[ Dernière édition du message le 05/11/2024 à 15:13:06 ]

michel.29

dans une discothèque ?
dans un salon HiFi ?
et une question
les relais Finder, seront-ils capable de souffler un arc sous 65V DC si jamais les MJ venaient à dégager ?
- < Liste des sujets
- Charte
- 1
- 2