Vraie restauration Freevox Club 6 (version MUSE)
- 2 réponses
- 3 participants
- 660 vues
- 3 followers
davidcab
1244

AFicionado·a
Membre depuis 21 ans
05 Décembre 2025 à 18:29 (modifié le 13 Février 2026 à 14:53)Vraie restauration Freevox Club 6 (version MUSE)
#1
Ce n'est pas une simple révision comme on peut souvent rencontrer sur des sites de vente d'occasion (avec des vis noires Fader M3x10 fraisées rouillés
), mais bien le début d'une restauration haut de gamme sur cette table Freevox Club 6 de 1993, qui est pas mal pour se lancer pour des jeunes ou retrouver nos jeunes années pour les plus anciens DJ.


Je commence par les condensateurs électrolytiques (origine standard) mesurés puis remplacés par des versions MUSE pour l'audio, sur ceux utilisés sur les contre-réaction des AOP d'entrée et Panasonic FC ou FW 100uF pour le découplage alim (réseau RC avec des 22 ohms), ou mieux par des condensateurs type OSCON.
Une mesure sur l'ESR @ F = 100 Hz et 1 kHz permet de voir, par exemple, les différences avec les 100uF d'origine.
NB : Master 1 & 2 sorties via Jack 6.35mm en asymétriques et pas en version en symétriques XLR mâles, comme on peut trouver.
Les fabricants proposent des condensateurs "low ESR" (faible résistance série équivalente)
Je préfère de loin les versions BP sur un signal audio (sinus), mais les chimiques n'ont jamais été l'idéal encore moins ceux mis d'origine ... mais quand on a pas la place de mettre des version MKP, Mundorf MCap Supreme Evo Oil, SILVERGOLD OIL ou Jantzen Amber Z-Cap à film cuivre.
Les Panasonic FC en 105°C sont très bons aussi
Ce qui est déjà bien sur ces tables, c'est qu'il n'y a pas une flopée de chimiques en série avec le signal.
En image, exemple avec 1uF.
(issu d'un ampli EMB série P, la capa blanche en entrée étage différentiel)
Rappel du schéma équivalent d'un condensateur :




Notez la valeur ESR du chimique 280 fois plus élevée par rapport au meilleur

Bon, point négatif, la taille, on a pas souvent la place mais c'est à savoir pour de futures conceptions.





Les anciens condensateurs d'origine. On remarque un fader ALPS 2x10KA (Log) stéréo utilisé sur la voie mono, un luxe lors d'un précédent remplacement, un mono suffit (Mono RSA0K11).

Pour le découplage

Avant :

Après :


Et je n'ai jamais été fan ni compris pourquoi, le signal audio avant et après volume (Fader) n'est pas fait en câble coax blindé, on se retrouve avec 20 cm de câbles A/R et en plus au point de vue diaphonie entre canaux Det G, ou crosstalk, on n'est pas au top, ça marche comme ça, mais ce sont des détails qui ont leurs petites importances sur une chaine d'éléments audio.

Voici le câble utilisé entre les K-Fader et les tranches :


Une passe sur les soudures des connectiques
Le reste de l'optimisation et d'autres améliorations sont aussi prévu pour les 7 autres tranches, mais mon travail ne sera pas affiché.
Tout est passé en revue, potentiomètre, fader ALPS K-fader, switch, modules UAA180 ...
Remplacement du crossfader Noble par un ALPS 20KA, et son câblage diffère.


Les autres cartes avant intervention :
Tranche Stéréo :
AVANT

APRES

STEREO 1 :

STEREO 2 :

Nichicon FW Type à la place des versions standarts pour le découplage

Et on peut pousser plus loin par le remplacement des résistances par des versions métal 1%, jusqu'à des versions type Vishay Dale CMF50, des résistances de très grande qualité, non inductives et très stables, avec un ppm faible (50ppm) : ceci pour les parties phonos et de sorties.

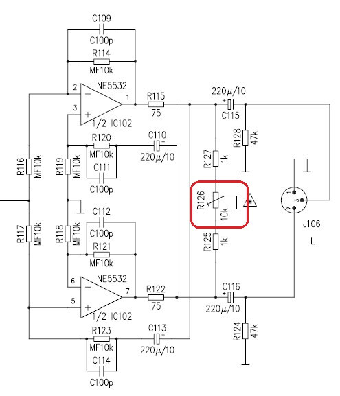
Ce qui aurait été un petit plus, sur les sorties de toutes les séries des tables Freevox, pour avoir un meilleur taux de réjection du mode commun (CMRR) en sortie, comme fait ECLER sur les séries MAC 70, 90, un montage comme suit. C'est un réglage pour expert et équipé en matériel approprié.
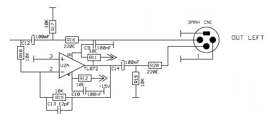
FREEVOX (OUT) en TL072 (Input noise Vn = 15nV/√Hz (typ) @ f=1kHz) :


ECLER (OUT) en NE5532 (Input Noise Vn = 5nV/√ Hz (typ) @ f=1kHz) :


Sur un équaliseur BSS FCS966, on retrouve le NE5532 (préféré) en sortie avec des 220uF en version BP mais non des MUSE...
Une mesure comparative de 2 tranches stéréo à droite (avant et après restauration) sera faite sur l'Audio Precision Portable One +.
Il me restera à faire avec la même philosophie la DJ 7 et la DJ Club, et seront équipées en K-fader piste plastique, pas en carbone
Sur 1 voie, on note une différence de niveau Led, en fait le potentiomètre Gain ALPS à un soucis de déséquilbre, il est d'origine usine, il n'a pas pu bouger en valeurs ohmiques dans le temps ...
Alors qd vous mettez un neuf, MESUREZ les impédances en sortie sur plusieurs positions en rotation !! elle doivent être # égales sur les 2 circuits..








Son alimentation d'origine avec transfo type EI (pas torique, heureusement positionnée loin des AOP), sans fusible primaire secteur.
+/- 15V à LM 7815 et 7915
De la chinoiserie low-cost, c'est le strict minimum, bof... 😕




🙂


Je commence par les condensateurs électrolytiques (origine standard) mesurés puis remplacés par des versions MUSE pour l'audio, sur ceux utilisés sur les contre-réaction des AOP d'entrée et Panasonic FC ou FW 100uF pour le découplage alim (réseau RC avec des 22 ohms), ou mieux par des condensateurs type OSCON.
Une mesure sur l'ESR @ F = 100 Hz et 1 kHz permet de voir, par exemple, les différences avec les 100uF d'origine.
NB : Master 1 & 2 sorties via Jack 6.35mm en asymétriques et pas en version en symétriques XLR mâles, comme on peut trouver.
Les fabricants proposent des condensateurs "low ESR" (faible résistance série équivalente)
Je préfère de loin les versions BP sur un signal audio (sinus), mais les chimiques n'ont jamais été l'idéal encore moins ceux mis d'origine ... mais quand on a pas la place de mettre des version MKP, Mundorf MCap Supreme Evo Oil, SILVERGOLD OIL ou Jantzen Amber Z-Cap à film cuivre.
Les Panasonic FC en 105°C sont très bons aussi
Ce qui est déjà bien sur ces tables, c'est qu'il n'y a pas une flopée de chimiques en série avec le signal.
En image, exemple avec 1uF.
(issu d'un ampli EMB série P, la capa blanche en entrée étage différentiel)
Rappel du schéma équivalent d'un condensateur :




Notez la valeur ESR du chimique 280 fois plus élevée par rapport au meilleur
Bon, point négatif, la taille, on a pas souvent la place mais c'est à savoir pour de futures conceptions.





Les anciens condensateurs d'origine. On remarque un fader ALPS 2x10KA (Log) stéréo utilisé sur la voie mono, un luxe lors d'un précédent remplacement, un mono suffit (Mono RSA0K11).

Pour le découplage

Avant :

Après :


Et je n'ai jamais été fan ni compris pourquoi, le signal audio avant et après volume (Fader) n'est pas fait en câble coax blindé, on se retrouve avec 20 cm de câbles A/R et en plus au point de vue diaphonie entre canaux Det G, ou crosstalk, on n'est pas au top, ça marche comme ça, mais ce sont des détails qui ont leurs petites importances sur une chaine d'éléments audio.

Voici le câble utilisé entre les K-Fader et les tranches :


Une passe sur les soudures des connectiques
Le reste de l'optimisation et d'autres améliorations sont aussi prévu pour les 7 autres tranches, mais mon travail ne sera pas affiché.
Tout est passé en revue, potentiomètre, fader ALPS K-fader, switch, modules UAA180 ...
Remplacement du crossfader Noble par un ALPS 20KA, et son câblage diffère.


Les autres cartes avant intervention :
Tranche Stéréo :
AVANT

APRES

STEREO 1 :

STEREO 2 :

Nichicon FW Type à la place des versions standarts pour le découplage

Et on peut pousser plus loin par le remplacement des résistances par des versions métal 1%, jusqu'à des versions type Vishay Dale CMF50, des résistances de très grande qualité, non inductives et très stables, avec un ppm faible (50ppm) : ceci pour les parties phonos et de sorties.

Ce qui aurait été un petit plus, sur les sorties de toutes les séries des tables Freevox, pour avoir un meilleur taux de réjection du mode commun (CMRR) en sortie, comme fait ECLER sur les séries MAC 70, 90, un montage comme suit. C'est un réglage pour expert et équipé en matériel approprié.
FREEVOX (OUT) en TL072 (Input noise Vn = 15nV/√Hz (typ) @ f=1kHz) :


ECLER (OUT) en NE5532 (Input Noise Vn = 5nV/√ Hz (typ) @ f=1kHz) :


Sur un équaliseur BSS FCS966, on retrouve le NE5532 (préféré) en sortie avec des 220uF en version BP mais non des MUSE...
Une mesure comparative de 2 tranches stéréo à droite (avant et après restauration) sera faite sur l'Audio Precision Portable One +.
Il me restera à faire avec la même philosophie la DJ 7 et la DJ Club, et seront équipées en K-fader piste plastique, pas en carbone
Sur 1 voie, on note une différence de niveau Led, en fait le potentiomètre Gain ALPS à un soucis de déséquilbre, il est d'origine usine, il n'a pas pu bouger en valeurs ohmiques dans le temps ...
Alors qd vous mettez un neuf, MESUREZ les impédances en sortie sur plusieurs positions en rotation !! elle doivent être # égales sur les 2 circuits..








Son alimentation d'origine avec transfo type EI (pas torique, heureusement positionnée loin des AOP), sans fusible primaire secteur.
+/- 15V à LM 7815 et 7915
De la chinoiserie low-cost, c'est le strict minimum, bof... 😕




🙂
Posts techniques déposés gracieusement.
L'électronique demande un certain niveau d'études (compréhension et maîtrise), et, beaucoup d'expérience pratique.
signaler
Dnhs5500
1631

AFicionado·a
Membre depuis 14 ans
05 Décembre 2025 à 22:52
#2
Beau boulot !
signaler
bamifou
405

Posteur·euse AFfamé·e
Membre depuis 14 ans
13 Février 2026 à 14:31
#3
Super beau boulot !
signaler
- < Liste des sujets
- Charte