manque d'aigus
- 10 réponses
- 3 participants
- 685 vues
- 3 followers

fpmfc
64

Posteur·euse AFfranchi·e
Membre depuis 21 ans
Sujet de la discussion Posté le 02/01/2024 à 11:37:39manque d'aigus
Bonjour à tous
je viens d'acheter une RCF ART500-A pour sonoriser un piano (kurzweil), une batterie electro (yamaha) ou de la voie (mic shure)
je fais quelques tests en entrée mpic/ligne et :
je trouve que les aigus sont très faibles par rapport aux médiums/basses
mes questions sont donc :
- Est-ce un problème de l'ampli/filtre interne, ou est-ce un problème de la membrane/diaphragme du tweeter (RCF N850)
- La membrane est une M82 (en 8 ohms) ou une M86 (en 16 ohms) ?
- Comment puis-je le définir ?
je dispose de moyens de mesures (multimètre et oscilloscope) et des schémas techniques
merci pour votre aide
je viens d'acheter une RCF ART500-A pour sonoriser un piano (kurzweil), une batterie electro (yamaha) ou de la voie (mic shure)
je fais quelques tests en entrée mpic/ligne et :
je trouve que les aigus sont très faibles par rapport aux médiums/basses
mes questions sont donc :
- Est-ce un problème de l'ampli/filtre interne, ou est-ce un problème de la membrane/diaphragme du tweeter (RCF N850)
- La membrane est une M82 (en 8 ohms) ou une M86 (en 16 ohms) ?
- Comment puis-je le définir ?
je dispose de moyens de mesures (multimètre et oscilloscope) et des schémas techniques
merci pour votre aide
[ Dernière édition du message le 02/01/2024 à 13:22:41 ]

Ipwarrior
8482

Je poste, donc je suis
Membre depuis 21 ans
2 Posté le 02/01/2024 à 14:35:26
Citation :
Comment puis-je le définir ?
Z woofer = Z compression
400W en woofer et 100W en compression.
Normalement tu devrais t'en sortir
0

fpmfc
64

Posteur·euse AFfranchi·e
Membre depuis 21 ans
3 Posté le 02/01/2024 à 15:14:32


0

fpmfc
64

Posteur·euse AFfranchi·e
Membre depuis 21 ans
4 Posté le 02/01/2024 à 15:17:33
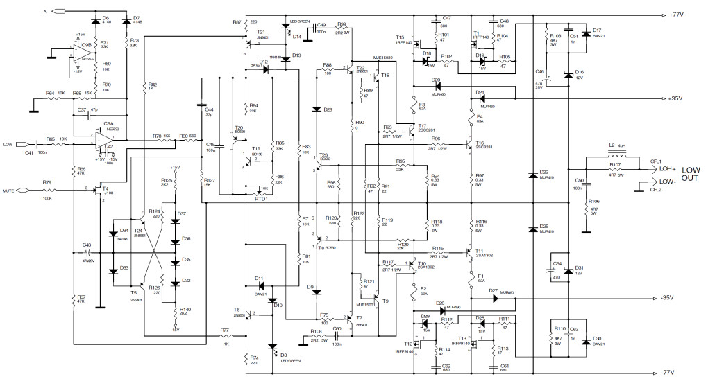
voici les deux amplis
aigus : CFH1/CFH2
graves : LOH+ et LOW-
je prends où les mesures ?
aigus : CFH1/CFH2
graves : LOH+ et LOW-
je prends où les mesures ?
0

Ipwarrior
8482

Je poste, donc je suis
Membre depuis 21 ans
5 Posté le 02/01/2024 à 15:29:13
Ok je corrige ce que j'ai dit.
D'après le schéma électronique tu dois être en 4 ohms sur le Woofer et 16 ohms sur la compression pour respecter les puissances délivrées.
Je pensais ( naïvement ) que les tensions délivrées sur la compression était plus faible...J'ai eu tort de penser ainsi.
D'après le schéma électronique tu dois être en 4 ohms sur le Woofer et 16 ohms sur la compression pour respecter les puissances délivrées.
Je pensais ( naïvement ) que les tensions délivrées sur la compression était plus faible...J'ai eu tort de penser ainsi.
0
[ Dernière édition du message le 02/01/2024 à 15:31:12 ]

fpmfc
64

Posteur·euse AFfranchi·e
Membre depuis 21 ans
6 Posté le 02/01/2024 à 16:18:17
merci pour ton aide
je viens de faire un essai avec une autre compression (en 8 ohms), et cela s'équilibre entre grave et aigu.
donc je vais commander un diaphragme pour ce RCF. ( j'hésitait entre un 8 et un 16 ohms, mais tu viens de me le renseigner)
question : sur le net c'est du 8 ohms que l'on trouve en réparation : cela changerai quoi si je remplace par du 8 ohms (je ne parle pas de la résistance en soi, mais plutôt au niveau de l'ampli, et au final pour l'équilibre du son ?
je viens de faire un essai avec une autre compression (en 8 ohms), et cela s'équilibre entre grave et aigu.
donc je vais commander un diaphragme pour ce RCF. ( j'hésitait entre un 8 et un 16 ohms, mais tu viens de me le renseigner)
question : sur le net c'est du 8 ohms que l'on trouve en réparation : cela changerai quoi si je remplace par du 8 ohms (je ne parle pas de la résistance en soi, mais plutôt au niveau de l'ampli, et au final pour l'équilibre du son ?
0

Ipwarrior
8482

Je poste, donc je suis
Membre depuis 21 ans
7 Posté le 02/01/2024 à 16:57:47
Bien c'est super tendue pour la partie amplification.
Faudrait avoir une confirmation par les possesseurs de l'enceinte.
Sinon il faut mesurer la résistance de l'ancien équipage mobile si c'est possible.
Il est possible aussi que le système magnétique soit tout simplement déchargé ( genre testé avec une compression équivalente neuve )
Faudrait voir si RCF France passe par là, lui devrait pouvoir te renseigner si il est encore présent sur le forum.
Pour moi cela reste tiré par les cheveux.
Faudrait avoir une confirmation par les possesseurs de l'enceinte.
Sinon il faut mesurer la résistance de l'ancien équipage mobile si c'est possible.
Il est possible aussi que le système magnétique soit tout simplement déchargé ( genre testé avec une compression équivalente neuve )
Faudrait voir si RCF France passe par là, lui devrait pouvoir te renseigner si il est encore présent sur le forum.
Pour moi cela reste tiré par les cheveux.
0

fpmfc
64

Posteur·euse AFfranchi·e
Membre depuis 21 ans
8 Posté le 02/01/2024 à 17:06:50
dans le doute, je vais suivre ton conseil et commander un diaphragme en 16 ohms (j'ai mesuré l'impédance du diaphragme à 12 ohms)
Comment as tu déterminé sur les schémas que le woofer était en 4 et le tweeter en 16 ohms (je ne veux pas mourir idiot...)
Comment as tu déterminé sur les schémas que le woofer était en 4 et le tweeter en 16 ohms (je ne veux pas mourir idiot...)
0
[ Dernière édition du message le 02/01/2024 à 21:19:50 ]

Ipwarrior
8482

Je poste, donc je suis
Membre depuis 21 ans
9 Posté le 04/01/2024 à 19:29:16
Par les tensions d'alimentations.
RCF déclare 400W et 100W en 0.1% de THD sur le woofer et compression.
En woofer on est sur du classe H en 77Volts, cela donne du 4 ohms en gros.
En compression on est sur du 35volts ponté donc du 70V, cela donne donc une impédance 4 fois plus élevé pour respecter la puissance des 100W.
Ces valeur me provienne du retour d' expérience en 105 volts sur un EP2500 pour 450W/8 ohms, 56 volts en 184W/8ohm sur un MHD PF400, et la notice technique du LM3886 consulter à la suite du plan présent sur ce sujet.
En gros on utilise du U²=PRx2 sachant que la puissance crête est 2 fois supérieure à la puissance sinusoïdale.
Il faut pondéré cela par la "résistance d'alimentation" qui a 2 valeurs :
-celle en fréquence supérieure à 100Hz, typiquement du 1Khz pour la mesure
-celle inférieure à 50Hz, typiquement 20Hz pour la mesure
Le ratio énergétique entre les 2 fréquence est un peu inférieure à 2/pi en terme de résistance de charge équivalente.
Si tu veux j'ai un excel de calcul sur du classe AB et H en fonction de la charge, on inclue l'alimentation dans la résistance de charge en terme de perte.
Par exemple pour un EP2500 c'est de l'ordre de 1 ohms, ce qui donne du 715W/2 ohms les 2 canaux en charge pour 0.1% de THD ce qui est très bas en 20Hz, mais c'est normalement la réalité du calcul équivalent.
Ces calculs théoriques ne tenant pas compte des hps à très faible Re ou de l'échauffement du hp.
Pour moi les SPL crête des constructeurs n'ont AUCUNE signification, cela a même tendance à me dissuader d'acheter le produit.
Il faut toujours pondéré le SPL crête par rapport au SPL long term en charge maxi en fonction du meilleur rapport cyclique lié à l'échauffement : on peut ainsi trouver le meilleur ratio théorique mais je n'ai pas chercher à avoir la résolution optimale de cette équation.
RCF déclare 400W et 100W en 0.1% de THD sur le woofer et compression.
En woofer on est sur du classe H en 77Volts, cela donne du 4 ohms en gros.
En compression on est sur du 35volts ponté donc du 70V, cela donne donc une impédance 4 fois plus élevé pour respecter la puissance des 100W.
Ces valeur me provienne du retour d' expérience en 105 volts sur un EP2500 pour 450W/8 ohms, 56 volts en 184W/8ohm sur un MHD PF400, et la notice technique du LM3886 consulter à la suite du plan présent sur ce sujet.
En gros on utilise du U²=PRx2 sachant que la puissance crête est 2 fois supérieure à la puissance sinusoïdale.
Il faut pondéré cela par la "résistance d'alimentation" qui a 2 valeurs :
-celle en fréquence supérieure à 100Hz, typiquement du 1Khz pour la mesure
-celle inférieure à 50Hz, typiquement 20Hz pour la mesure
Le ratio énergétique entre les 2 fréquence est un peu inférieure à 2/pi en terme de résistance de charge équivalente.
Si tu veux j'ai un excel de calcul sur du classe AB et H en fonction de la charge, on inclue l'alimentation dans la résistance de charge en terme de perte.
Par exemple pour un EP2500 c'est de l'ordre de 1 ohms, ce qui donne du 715W/2 ohms les 2 canaux en charge pour 0.1% de THD ce qui est très bas en 20Hz, mais c'est normalement la réalité du calcul équivalent.
Ces calculs théoriques ne tenant pas compte des hps à très faible Re ou de l'échauffement du hp.
Pour moi les SPL crête des constructeurs n'ont AUCUNE signification, cela a même tendance à me dissuader d'acheter le produit.
Il faut toujours pondéré le SPL crête par rapport au SPL long term en charge maxi en fonction du meilleur rapport cyclique lié à l'échauffement : on peut ainsi trouver le meilleur ratio théorique mais je n'ai pas chercher à avoir la résolution optimale de cette équation.
1

fpmfc
64

Posteur·euse AFfranchi·e
Membre depuis 21 ans
10 Posté le 04/01/2024 à 23:16:48
En un mot : BRAVO !
Cela dépasse mes compétences, mais tu as tout ma confiance
J'ai déjà commandé le diaphragme en 16 ohms (je l'aurai dans une dizaine de jours), je te tiendrai au courant après son installation.
Merci encore à toi Ipwarrior (et j'en profite pour te souhaiter mes meilleurs vœux).
A+
Cela dépasse mes compétences, mais tu as tout ma confiance

J'ai déjà commandé le diaphragme en 16 ohms (je l'aurai dans une dizaine de jours), je te tiendrai au courant après son installation.
Merci encore à toi Ipwarrior (et j'en profite pour te souhaiter mes meilleurs vœux).
A+
0

carcazone
500

Posteur·euse AFfolé·e
Membre depuis 9 ans
11 Posté le 06/01/2024 à 10:29:15
J'avais recyclé des compressions d'ART500 pour faire un petit top en 10" avec des Fane 10-300 que j'avais en stock aussi, je confirme que c'est bien des 16Ohms.
On trouve des diaphragmes de qualité très correcte pour une bouchée de pain sur Ali :
https://a.aliexpress.com/_mOx3Vra
J'avais fait des mesures pour un filtre passif DIY ici :
https://hornplans.1fr1.net/t10173p150-top-compact-t2v-en-fane-10-300-pro-moteur-2-pouces#146706
On trouve des diaphragmes de qualité très correcte pour une bouchée de pain sur Ali :
https://a.aliexpress.com/_mOx3Vra
J'avais fait des mesures pour un filtre passif DIY ici :
https://hornplans.1fr1.net/t10173p150-top-compact-t2v-en-fane-10-300-pro-moteur-2-pouces#146706
0
[ Dernière édition du message le 06/01/2024 à 10:32:13 ]
- < Liste des sujets
- Charte