Alimentation hs
- 14 réponses
- 3 participants
- 630 vues
- 4 followers

jojopohl
7

Nouvel·le AFfilié·e
Membre depuis 18 ans
Sujet de la discussion Posté le 09/01/2024 à 19:27:00Alimentation hs
Bonjour
J’ai le transfo de la car d’alimentation de ma console qui a lâché et impossible de trouver le même modèle . On peut trouver des cartes d’alimentation complète mais vue le prix de l’occasion cela ne vaut pas le coup . Je voudrais savoir où je peux me procurer ce transfo dont la référence est billion 600-010-01 ou équivalent. Sinon avez vous les tensions de sortie du transfo . En vous remerciant. Johann
J’ai le transfo de la car d’alimentation de ma console qui a lâché et impossible de trouver le même modèle . On peut trouver des cartes d’alimentation complète mais vue le prix de l’occasion cela ne vaut pas le coup . Je voudrais savoir où je peux me procurer ce transfo dont la référence est billion 600-010-01 ou équivalent. Sinon avez vous les tensions de sortie du transfo . En vous remerciant. Johann


sauce
1125

AFicionado·a
Membre depuis 22 ans
2 Posté le 09/01/2024 à 19:44:24
Bonsoir,
Es-tu sûr que le transfo est HS ? C'est quand même solide ces trucs-là.
Es-tu sûr que le transfo est HS ? C'est quand même solide ces trucs-là.
1

jojopohl
7

Nouvel·le AFfilié·e
Membre depuis 18 ans
3 Posté le 09/01/2024 à 19:51:36
Bonsoir , oui bien sûr j’ai testé les sorties du transfo et zéro , le courant arrive bien à l’entrée du transfo mais pas àux sorties
0

sauce
1125

AFicionado·a
Membre depuis 22 ans
4 Posté le 09/01/2024 à 20:02:59
Tu testes le transfo à vide ? Pas branché au secondaire ?
0

sauce
1125

AFicionado·a
Membre depuis 22 ans
5 Posté le 09/01/2024 à 20:06:12
Si tu mesures la résistance du primaire côté 230V tu mesures combien ? (transfo hors-tension bien sûr)
Il y a peut-être un fusible thermique sur le primaire.
Il y a peut-être un fusible thermique sur le primaire.
0

latole
10218

Drogué·e à l’AFéine
Membre depuis 10 ans
6 Posté le 09/01/2024 à 21:19:56
Citation de sauce :
Si tu mesures la résistance du primaire côté 230V tu mesures combien ? (transfo hors-tension bien sûr)
Il y a peut-être un fusible thermique sur le primaire.
Bonne suggestion:
Un resistance thermique se retrouve souvent sous les couches de papier isolant
Il faut nous revenir avec les lectures de résistances
Autant au primaire qu'au secondaire
Le voltage au secondaire, c'est du AC pas du DC.
Trouver le schématique donnerait peut-être la réponse pour un bon transfo.
Tu sembles l'avoir; le lien svp .
0
[ Dernière édition du message le 09/01/2024 à 21:21:01 ]

sauce
1125

AFicionado·a
Membre depuis 22 ans
7 Posté le 09/01/2024 à 21:26:10
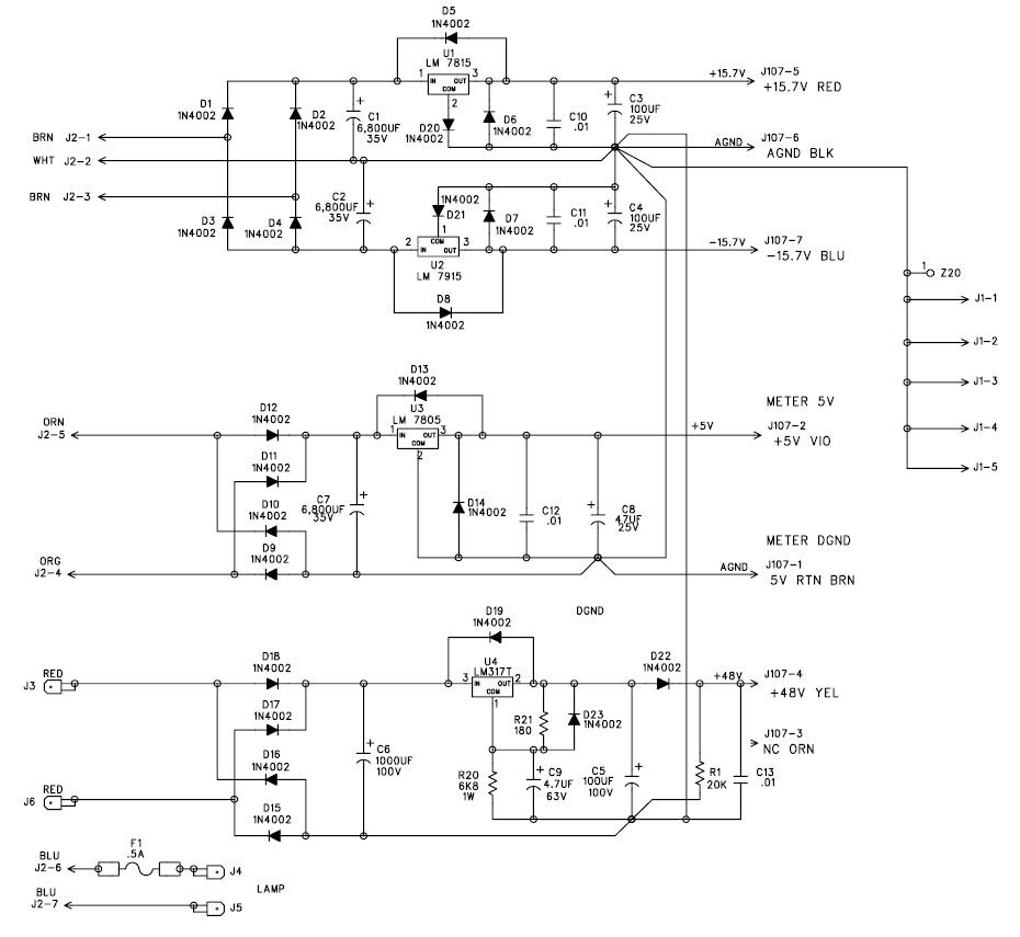
Je n'ai trouvé que ça mais ça donne une piste.

A gauche tous les secondaires du transfo ça en fait

A gauche tous les secondaires du transfo ça en fait

0
[ Dernière édition du message le 09/01/2024 à 21:26:57 ]

latole
10218

Drogué·e à l’AFéine
Membre depuis 10 ans
8 Posté le 09/01/2024 à 21:41:30
Est-ce bien un Mackie SR 24.4 ?
Car la photo peut avoir été mise là par défaut sans que ce soit le bon modèle.
Si toutes les tensions au secondaire sont à 0 volts AC, le problème viendrait du primaire.
Un fusible ou un fil brisé.
Un lecture des ohms ; réponse 6 serait nécessaire.
Trouver un transfo ayant toutes ces tensions s'avère pratiquement impossible.
Par contre s'il ne s'agit que d'une tension qui est absente , on pourrait y ajouter un transfo pour cette seule tension
Car la photo peut avoir été mise là par défaut sans que ce soit le bon modèle.
Si toutes les tensions au secondaire sont à 0 volts AC, le problème viendrait du primaire.
Un fusible ou un fil brisé.
Un lecture des ohms ; réponse 6 serait nécessaire.
Trouver un transfo ayant toutes ces tensions s'avère pratiquement impossible.
Par contre s'il ne s'agit que d'une tension qui est absente , on pourrait y ajouter un transfo pour cette seule tension
0
[ Dernière édition du message le 09/01/2024 à 21:41:57 ]

sauce
1125

AFicionado·a
Membre depuis 22 ans
9 Posté le 09/01/2024 à 21:57:56
Oui c'est pour la sr24.
Schéma ici :
https://elektrotanya.com/mackie_sr_24.4.zip/download.html
Schéma ici :
https://elektrotanya.com/mackie_sr_24.4.zip/download.html
0

latole
10218

Drogué·e à l’AFéine
Membre depuis 10 ans
10 Posté le 09/01/2024 à 22:06:31
Citation de sauce :
Oui c'est pour la sr24.
Schéma ici :
https://elektrotanya.com/mackie_sr_24.4.zip/download.html
Je parlais du sujet pas de ton schématique
0

jojopohl
7

Nouvel·le AFfilié·e
Membre depuis 18 ans
11 Posté le 10/01/2024 à 12:08:47
Bonjour merci pour vos réponse
C'est bien le transfo qui a laché comme je l'ai expliqué.
les 2 fusibles sont ok . il y a une odeur de brulé dans le transfo donc ca ne peut etre que cela .
Quand je le branche le courant entre bien dans le transfo mais sur la sortie tout est a zero sur le multimètre
J'ai contacté Mackie qui n'a plus le transfo en vente depuis plusieurs années , on trouve des cartes complète mais cela ne vaut pas le coup financièrement
J'ai aussi tout les schemas mais il n'est pas précisé les tensions de sortie qui me serait bien utile pour trouver un équivalent
merci
Johann
C'est bien le transfo qui a laché comme je l'ai expliqué.
les 2 fusibles sont ok . il y a une odeur de brulé dans le transfo donc ca ne peut etre que cela .
Quand je le branche le courant entre bien dans le transfo mais sur la sortie tout est a zero sur le multimètre
J'ai contacté Mackie qui n'a plus le transfo en vente depuis plusieurs années , on trouve des cartes complète mais cela ne vaut pas le coup financièrement
J'ai aussi tout les schemas mais il n'est pas précisé les tensions de sortie qui me serait bien utile pour trouver un équivalent
merci
Johann
0

latole
10218

Drogué·e à l’AFéine
Membre depuis 10 ans
12 Posté le 10/01/2024 à 12:14:12
Si le transfo a brulé , c'est qu'il y a très très probablement un problème dans l'appareil.
Un transfo ne brûle pas de lui-même.
Le remplacer ( ce qui s'avère probablement impossible) sans réparer la cause aura comme même résultat
Un transfo ne brûle pas de lui-même.
Le remplacer ( ce qui s'avère probablement impossible) sans réparer la cause aura comme même résultat
1

latole
10218

Drogué·e à l’AFéine
Membre depuis 10 ans
13 Posté le 10/01/2024 à 12:29:10
Citation de jojopohl :
Bonjour merci pour vos réponse
C'est bien le transfo qui a laché comme je l'ai expliqué.
les 2 fusibles sont ok . il y a une odeur de brulé dans le transfo donc ca ne peut etre que cela .
Johann
La fusible dont on a parlé serait dans l'enroulement du transfo , pas dans l'appareil si c'est ce dont tu parles.
Et si le transfo sent le brûlé c'est probablement qu'il n'y a pas de fusible.
Je crains que tu doives abandonner cet appareil.
0

jojopohl
7

Nouvel·le AFfilié·e
Membre depuis 18 ans
14 Posté le 10/01/2024 à 13:00:01
J'ai testé la carte d'alimentation et celle ci est en parfait etat il me faut juste trouver un transfo et surtout connaitre les voltages des sorties du transfo
0

latole
10218

Drogué·e à l’AFéine
Membre depuis 10 ans
15 Posté le 10/01/2024 à 13:31:03
Les voltages de sorties sont disponibles en DC avec le schématique illustré par sauce. Il suffit de les convertir en AC .
Comment as-tu testé la carte ou tout le circuit pour être certains qu'il n'y a aucun court-circuit ?
Tu n'as toujours pas répondu a ma question réponse no 8 ;
Est-ce bien un Mackie SR 24.4 ?
Car la photo peut avoir été mise là par défaut sans que ce soit le bon modèle.
À mon avis ce transfo ne peut être trouvé que dans les petites annonce comme E-Bay.
Il a dû être construit sur mesure pour cet appareil et non disponible en neuf
Comment as-tu testé la carte ou tout le circuit pour être certains qu'il n'y a aucun court-circuit ?
Tu n'as toujours pas répondu a ma question réponse no 8 ;
Est-ce bien un Mackie SR 24.4 ?
Car la photo peut avoir été mise là par défaut sans que ce soit le bon modèle.
À mon avis ce transfo ne peut être trouvé que dans les petites annonce comme E-Bay.
Il a dû être construit sur mesure pour cet appareil et non disponible en neuf
0
[ Dernière édition du message le 10/01/2024 à 13:34:05 ]
- < Liste des sujets
- Charte