Adapter alim pour sortir du +12v/-12v
- 64 réponses
- 5 participants
- 1 563 vues
- 5 followers

AnonyMan

J'ai un adaptateur secteur de récup qui sort du 32v et 16v.
Je voudrais l'utiliser comme alimentation +12v/-12v pour de futurs montages de modules synthé et effets.
Voilà les tensions mesurées aux différents fils:
Orange et gris : +31.8v

Orange et noir: +15v

Gris et noir: -16.6v:

J'ai bien du +12v en utilisant un régulateur 7812 avec les fils orange et noir, par contre je ne sais pas comment brancher pour obtenir du -12v avec le 7912.
J'ai du mal à m'y retrouver sur les schemas qu'on voit sur le net.
Est ce que je dois inverser les fils pour rentrer une tension négative dans le in du 7912 ?
Si oui, à quoi brancher la masse de sa broche 1?
D'avance merci.
[ Dernière édition du message le 17/03/2025 à 18:29:18 ]

sauce

Peux-tu mettre une photo de l'adaptateur ?
Là comme tu mesures le noir serait ta masse (donc GND sur le 7812 et le 7912).
Fil orange sur le IN du 7812 et dernier fil (je ne sais pas trop quelle couleur cést violet/gris) sur le IN du 7912.
Mais mets une photo de l'adaptateur avant.

AnonyMan

En effet le deuxième fil est gris, pas violet😌😅, j'ai édité mon premier message.
Voici des photos du bloc adaptateur :



AnonyMan


Ok, donc d'après ce pictogramme, mon fil noir serait le +16v, le orange le +32v et le gris serait la masse.
Donc, pour avoir du -12v, il me faudrait brancher comment ?

Beatless

S'il n'y a pas de solution, c'est qu'il n'y a pas de problème.

sauce

Ta nouvelle masse sera bien le fil noir.
Donc noir sur GND du 7812 et 1912.
Orange sur IN du 7812
Gris sur IN du 7912.
Attends peut-être d'autres avis.

Rémy M. (chimimic)

Ta nouvelle masse sera bien le fil noir.
Donc noir sur GND du 7812 et 1912.
Orange sur IN du 7812
Gris sur IN du 7912.
Et là, risque de fumée...

Les deux tensions +32V et +16V sont référencées à la masse et positives.
Appliquer une tension positive à un régulateur négatif ne sera pas très bon pour sa santé.
Formateur en techniques sonores ; électronicien ; auteur @ sonelec-musique.com

AnonyMan

Dans les différentes réalisations d'alimentations de notre ami chimimic, tu n'as pas trouvé de solution?
En effet, ça fait partie des différents montages que j'ai regardés, notamment le schéma Alimentation symétrique 001 (https://sonelec-musique.com/electronique_realisations_alim_sym_001.html) mais sans la partie transfo ac/dc donc, et sans trop savoir où est ce que je devrais connecter mes fils, ni lesquels, d'où la rédaction de ce thread...🤤

Ce site de sonelec est une mine incroyable de ressources, qui plus est en français, immense respect pour chimimic qui a mis et continue de mettre tout cela accessible



Ta nouvelle masse sera bien le fil noir.
Donc noir sur GND du 7812 et 1912.
Orange sur IN du 7812
Gris sur IN du 7912.
Attends peut-être d'autres avis.
Ok super, merci, je vais tester ça.
Ce sont des composants usagés récupérés dans un vieux stock, j'ai dû tester plusieurs 7812 avant d'en trouver un fonctionnel. Par contre, il n'y avait qu'un seul 7912 j'espère qu'il fonctionne.
[ Dernière édition du message le 17/03/2025 à 23:56:26 ]

AnonyMan

Merci chimimic pour cette précision.
En effet, si je pouvais éviter de cramer la baraque...



AnonyMan

J'ai déjà réalisé des montages de pédales d'effet diy dont je suis satisfait et que j'utilise régulièrement.
Mais avant de me lancer dans de nouveaux montages de modules, la partie alim en tant que base, me parait essentielle à connaître et maîtriser un minimum.
Du coup je reformule, est il possible de sortir du +12v etsurtout du -12v DC à partir d'une alim de +16/32v DC?
Si oui, comment ?
C'est sur la partie négative que je suis largué.
Svp merci.
Je continue de creuser, n'hésitez pas à partager vos bons conseils et autres pistes.
Encore merci


Rémy M. (chimimic)

2è piste : alim symétrique "virtuelle" en utilisant uniquement les points masse et +32V.
3è piste : convertisseur DC/DC tout fait (module du commerce prêt à l'emploi) pour fournir un +V et -V à partir de la seule tension de +16V
Formateur en techniques sonores ; électronicien ; auteur @ sonelec-musique.com

sauce

1è piste : une solution pourrait consister à voir différemment le câblage des sorties de ce module d'alimentation et à considérer la tension de sortie +16V comme un point commun (masse). Dans cette condition, le point de sortie 0V pourrait être vu comme une tension négative de -16 V et le point de sortie +32 V pourrait être vu comme une tension de +16V. Tout n'est question que de référence.
Euh c'est ce que je lui ai proposé !?
De prendre comme masse le +16v !
Edit : il suffit de regarder ses photos 2 et 3 de sont premier post il a trouvé sa nouvelle masse sur le fil noir et il a bien+16v et -16v.
[ Dernière édition du message le 18/03/2025 à 07:55:53 ]

Rémy M. (chimimic)

Euh c'est ce que je lui ai proposé !?
De prendre comme masse le +16v !
Bien, en effet

Formateur en techniques sonores ; électronicien ; auteur @ sonelec-musique.com

AnonyMan

La première solution avec la question de la référence à envisager différemment, autant en théorie le concept me paraît plutôt simple, autant je n'ai pas la moindre idée de comment cela est techniquement possible en pratique😌
La solution 2 avec alim ''virtuelle'' semble impliquer (cf sonelec) de bien garder à l'esprit les différences entre masse/masse virtuelle...?
Je crains que ça m'embrouille un peu plus lol enfin, sauf mauvaise compréhension de ma part, je préférerais ne pas avoir à intégrer de mise en garde supplémentaires, et autres recommandations de la sécurité liée au bon usage des composants.
Et la 3ème soluce, pourquoi pas si ça simplifie mon affaire.
J'ai un peu cherché mais sans réussir à trouver de modèle avec entrée +>15v et deux sorties +12v et -12v, une référence en particulier ou un mot clé pour mieux axer les recherches?
Bon après, mon alim de récup de pc portable, c'est pas non plus une bête de compète.
Si je dois commencer à dépenser des euros au delà d'une certaine limite, autant directement en acheter une avec les caractéristiques qui vont bien.
À suivre...


sauce

Ta nouvelle masse sera ton fil noir (qui était ton +16v avant

Mais si tu dis que ta nouvelle référence est le +16v, il devient ton 0v et ton ancien 0v devient -16v et ton +32v devient +16v.
Donc ça revient juste à mettre ton fil noir sur la broche GND de tes 7812 et 7912.
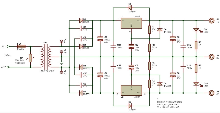
Je te fais un schéma.

sauce



AnonyMan

Donc juste comme ça, sans rajouter d'autres composants avant les régulateurs pour "abaisser'' les 3 tensions à leur nouvelle référence, je peux brancher tel quel ?
Il y a un truc qui m'échappe, je n'arrive pas à comprendre comment c'est possible, mais je vais suivre les indications et faire le montage, en adaptant les valeurs des condos.
En tout cas merci beaucoup pour ton/votre aide.

Rémy M. (chimimic)


Je conseille l'ajout de diodes en entrée des régulateurs pour prévenir tout dégât en cas de mauvais branchement.
Formateur en techniques sonores ; électronicien ; auteur @ sonelec-musique.com

Rémy M. (chimimic)

Donc juste comme ça, sans rajouter d'autres composants avant les régulateurs pour "abaisser'' les 3 tensions à leur nouvelle référence, je peux brancher tel quel ?
Les régulateurs de tension classiques réclament un différentiel de 3V entre tension de sortie régulée et tension d'entrée non régulée. Pour disposer de 12V en sortie régulée, il faut au moins 15V en entrée (12V + 3V). Dans ton cas, il ne faut donc rien avant les régulateurs pour abaisser la tension en amont.
je n'arrive pas à comprendre comment c'est possible, mais je vais suivre les indications et faire le montage, en adaptant les valeurs des condos.
Vu que le bloc alim délivre des tensions déjà régulées, il faut éviter de placer des condensateurs de trop grande capacité à leurs sorties. Dans le cas présent, je conseille une valeur comprise entre 100uF et 220uF.
Formateur en techniques sonores ; électronicien ; auteur @ sonelec-musique.com

AnonyMan

Merci pour ces précisions et les schemas.
Pour les valeurs des condensateurs, je parlais de la tension en 25v par rapport aux 32v mais entre-temps j'ai appris/compris quelques modestes notions supplémentaires

Donc, j'ai suivi le schéma et c'est bon, j'ai bien eu les +12v/0/-12v en sortie.
Par contre, j'ai rapidement arrêté car mon 7912 est devenu brûlant avec petite odeur de chauffe... MAIS je dois préciser que ce sont des composants usagés, issus d'un vieux stock qu'on m'a donné et donc aucune idée qu'ils sont bien 100% fonctionnels.
Je vais en choper des neufs.
Encore merci pour votre aide, et de prendre le temps de faire des réponses personnalisées et détaillées.

sauce


sauce


AnonyMan

Et je n'ai rien connecté en sortie, juste pris les mesures.

sauce


sauce

- < Liste des sujets
- Charte