Panne ampli basse AMPEG B2RW (résistance qui crame)
- 5 réponses
- 2 participants
- 2 184 vues
- 2 followers

francisbdf49
5

Nouvel·le AFfilié·e
Membre depuis 17 ans
Sujet de la discussion Posté le 23/03/2016 à 19:40:13Panne ampli basse AMPEG B2RW (résistance qui crame)
Bonjour,
j'ai une panne sur mon ampli AMPEG B2RW que je n'arrive pas à résoudre.
Une résistance a cramé, je l'ai remplacée mais elle a cramé de nouveau quand j'ai allumé la tête.
Je sais que l'ancien propriétaire avait eu quelques soucis.
Tout d'abord, le ventilateur fonctionnait mal mais je pense avoir résolu le problème : le contact se faisait mal au niveau de la connectique.
Ensuite, il manque un condensateur de filtrage sur le circuit lié à la connectique du câble d'alimentation. Je pense qu'il l'avait supprimé car il devait avoir des parasites avec son installation électrique (je n'en suis pas tout à fait sûr). Malgré l'absence de ce condo, l'ampli fonctionnait.
Enfin, j'ai un doute sur les bonnes connexions des câbles issus du transfo d'entrée et le circuit d'alimentation dont je parlais précédemment. En effet, je ne suis pas sûr que les câble sont branchés sur les bonnes fiches.
Je vais fournir quelques photos et schémas de circuit dans le prochain post.
Je remercie d'avance celui ou ceux qui auront la générosité de se pencher sur le problème.
François
j'ai une panne sur mon ampli AMPEG B2RW que je n'arrive pas à résoudre.
Une résistance a cramé, je l'ai remplacée mais elle a cramé de nouveau quand j'ai allumé la tête.
Je sais que l'ancien propriétaire avait eu quelques soucis.
Tout d'abord, le ventilateur fonctionnait mal mais je pense avoir résolu le problème : le contact se faisait mal au niveau de la connectique.
Ensuite, il manque un condensateur de filtrage sur le circuit lié à la connectique du câble d'alimentation. Je pense qu'il l'avait supprimé car il devait avoir des parasites avec son installation électrique (je n'en suis pas tout à fait sûr). Malgré l'absence de ce condo, l'ampli fonctionnait.
Enfin, j'ai un doute sur les bonnes connexions des câbles issus du transfo d'entrée et le circuit d'alimentation dont je parlais précédemment. En effet, je ne suis pas sûr que les câble sont branchés sur les bonnes fiches.
Je vais fournir quelques photos et schémas de circuit dans le prochain post.
Je remercie d'avance celui ou ceux qui auront la générosité de se pencher sur le problème.
François

francisbdf49
5

Nouvel·le AFfilié·e
Membre depuis 17 ans
2 Posté le 23/03/2016 à 20:09:51
Comme prévu :
- le circuit de puissance :

- la résistance cramée :

- le circuit d'alimentation :

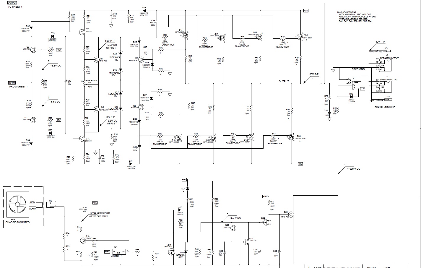
Pour les schémas :
- le circuit d'alimentation :

- le circuit de puissance :

Merci
- le circuit de puissance :
- la résistance cramée :
- le circuit d'alimentation :
Pour les schémas :
- le circuit d'alimentation :
- le circuit de puissance :
Merci
0

slouptoouut
2445

AFicionado·a
Membre depuis 12 ans
3 Posté le 23/03/2016 à 20:20:02
Bonjour,
la section alimentation de ces amplis Ampeg (et pas que le B2/ B2RW d'ailleurs) semble être bien souvent une source d'ennuis.
Les "condos de filtrage" au primaire au niveau de la connectique secteur sont en fait des condos antiparasites, qui conaissent les mêmes maladies que les "Rifa" PME utilisé en antiparasitage secteur dans l'électroportatif et les machines outils (ils ne filtre pas a proprement parler , mais atténue les parasites, et peuvent faire sauter le différentiel de l'installation électrique si il sont défectueux, leur suppression pure et simple résoud souvent le problème et ne change rien au fonctionnement )
Le transformateur d'alimentation lui même peut avoir un défaut (et ce n'est , hélas, pas rare sur les ampli Ampeg) et là, un peu tout est possible , aussi bien non fonctionnement total (si coupé au primaire) , ou fonctionnement anormal pouvant modifier le point de fonctionnement ...et faire fumer( si un des enroulements est défectueux mais sans coupure franche) , ou fait sauter le courant (défaut d'isolement entre un enroulement et le noyau)
J'ai eu un cas similaire , dépanné a l'arrache , mais de manière radicale, par remplacement du dit transfo par un transfo issu ...D'un tour Hernault V100N à commande numérique (obsolète)
apres, il peut s'agir aussi :
-d'un transistor claqué dans l'étage de sortie , qui fasse fumer une résistance (probable si toutes les tensions sont normales )
-d'une erreur de cablage (si le transfo a déja été remplacé , et mal rebranché )
Il faudrai, si vous avez le schéma de cette partie, essayer de retrouver, sur le schéma (valeur et sérigraphie illisible) , ce qui a grillé, et suivre les connexions (en pratique, les pistes du C.I. ) pour voire quels sont les composants connexes (une résistance ne grille en général pas seule, il y a quasiment toujours une cause ailleurs , d'ou nécessité de suivre les connexions et tester les composants connexes )
la section alimentation de ces amplis Ampeg (et pas que le B2/ B2RW d'ailleurs) semble être bien souvent une source d'ennuis.
Les "condos de filtrage" au primaire au niveau de la connectique secteur sont en fait des condos antiparasites, qui conaissent les mêmes maladies que les "Rifa" PME utilisé en antiparasitage secteur dans l'électroportatif et les machines outils (ils ne filtre pas a proprement parler , mais atténue les parasites, et peuvent faire sauter le différentiel de l'installation électrique si il sont défectueux, leur suppression pure et simple résoud souvent le problème et ne change rien au fonctionnement )
Le transformateur d'alimentation lui même peut avoir un défaut (et ce n'est , hélas, pas rare sur les ampli Ampeg) et là, un peu tout est possible , aussi bien non fonctionnement total (si coupé au primaire) , ou fonctionnement anormal pouvant modifier le point de fonctionnement ...et faire fumer( si un des enroulements est défectueux mais sans coupure franche) , ou fait sauter le courant (défaut d'isolement entre un enroulement et le noyau)
J'ai eu un cas similaire , dépanné a l'arrache , mais de manière radicale, par remplacement du dit transfo par un transfo issu ...D'un tour Hernault V100N à commande numérique (obsolète)
apres, il peut s'agir aussi :
-d'un transistor claqué dans l'étage de sortie , qui fasse fumer une résistance (probable si toutes les tensions sont normales )
-d'une erreur de cablage (si le transfo a déja été remplacé , et mal rebranché )
Il faudrai, si vous avez le schéma de cette partie, essayer de retrouver, sur le schéma (valeur et sérigraphie illisible) , ce qui a grillé, et suivre les connexions (en pratique, les pistes du C.I. ) pour voire quels sont les composants connexes (une résistance ne grille en général pas seule, il y a quasiment toujours une cause ailleurs , d'ou nécessité de suivre les connexions et tester les composants connexes )
0
[ Dernière édition du message le 23/03/2016 à 20:26:06 ]

francisbdf49
5

Nouvel·le AFfilié·e
Membre depuis 17 ans
4 Posté le 23/03/2016 à 23:23:16
Merci pour votre réponse
J'ai vérifié à maintes reprises et je ne trouve pas visuellement d'autres composants qui auraient cramé.
J'ai également revérifié le câblage qui me semble correspondre aux instructions.
J'ai l'impression que la cause la plus probable serait un dysfonctionnement du transfo ?
D'autres idées ?
J'ai vérifié à maintes reprises et je ne trouve pas visuellement d'autres composants qui auraient cramé.
J'ai également revérifié le câblage qui me semble correspondre aux instructions.
J'ai l'impression que la cause la plus probable serait un dysfonctionnement du transfo ?
D'autres idées ?
0

francisbdf49
5

Nouvel·le AFfilié·e
Membre depuis 17 ans
5 Posté le 23/03/2016 à 23:29:53
Et d'ailleurs, peut-on tester le transfo ?
0

slouptoouut
2445

AFicionado·a
Membre depuis 12 ans
6 Posté le 26/03/2016 à 13:06:20
Bonjour,
un contrôle visuel ne suffit pas ! il faut, a l'aide d'un multimètre en position "ohms" ou "diode" , tester , en premier lieu, les 6 transistors de sortie, et leurs drivers (c'est quasiment toujours la première cause de panne et d'émission de fumée ...) si l'un d'entre eux fait s'afficher 0 ohms ou une valeur très faible , c'est qu'il est en court-jus et il faut le remplacer avant tout nouvel essai !
Pour limiter la casse lors des prochaines M S T et essais (M S T = mises sous tension) , insérer , en série entre le courant du secteur et l'alimentation de l'ampli, une lampe à incandescence normale, en 230V (très important : à incandescence , pas ces m**des de lampe LFC ou LED ! ) d'une puissance du même ordre que la puissance de sortie de l'ampli ( ici , une 150 à 200w devrai convenir)la lampe doit briller très brièvement (le temps de charger les condensateurs) puis s'éteindre ou rougeoier a peine ...
Si elle s'allumme franchement dès la M S T : il subsiste un composant en court circuit , voir ci dessus du coté étage de sortie, sinon, voire plus loin .
Si le mal persiste , sans trouver de composant en court circuit : déconnecter et repérer soigneusement les 3 fils du secondaire du transfo , pour essayer le transfo seul ... Toujours avec la lampe a incandescence en série.
Faire une nouvelle M S T et observer la lampe en série : Si elle s'allumme toujours franchement , C'est le transfo qui a un problème , si elle ne s'allumme plus, c'est dans les composants de l'ampli qu'il y a un problème .
un contrôle visuel ne suffit pas ! il faut, a l'aide d'un multimètre en position "ohms" ou "diode" , tester , en premier lieu, les 6 transistors de sortie, et leurs drivers (c'est quasiment toujours la première cause de panne et d'émission de fumée ...) si l'un d'entre eux fait s'afficher 0 ohms ou une valeur très faible , c'est qu'il est en court-jus et il faut le remplacer avant tout nouvel essai !
Pour limiter la casse lors des prochaines M S T et essais (M S T = mises sous tension) , insérer , en série entre le courant du secteur et l'alimentation de l'ampli, une lampe à incandescence normale, en 230V (très important : à incandescence , pas ces m**des de lampe LFC ou LED ! ) d'une puissance du même ordre que la puissance de sortie de l'ampli ( ici , une 150 à 200w devrai convenir)la lampe doit briller très brièvement (le temps de charger les condensateurs) puis s'éteindre ou rougeoier a peine ...
Si elle s'allumme franchement dès la M S T : il subsiste un composant en court circuit , voir ci dessus du coté étage de sortie, sinon, voire plus loin .
Si le mal persiste , sans trouver de composant en court circuit : déconnecter et repérer soigneusement les 3 fils du secondaire du transfo , pour essayer le transfo seul ... Toujours avec la lampe a incandescence en série.
Faire une nouvelle M S T et observer la lampe en série : Si elle s'allumme toujours franchement , C'est le transfo qui a un problème , si elle ne s'allumme plus, c'est dans les composants de l'ampli qu'il y a un problème .
0
- < Liste des sujets
- Charte