Marlboro Sound Works G-50R
Ajouter ce produit à
- Mon ancien matos
- Mon matos actuel
- Mon futur matos
Fiche technique
- Fabricant : Marlboro Sound Works
- Modèle : G-50R
- Catégorie : Amplis combos à transistors pour guitare
- Autres dénominations : g50r, g 50 r, g50 r
Nous n'avons pas de fiche technique sur ce produit
mais votre aide est la bienvenue
»
Avis utilisateurs
4.0/5(1 avis)
5
4
100 %
3
2
1
Excellent
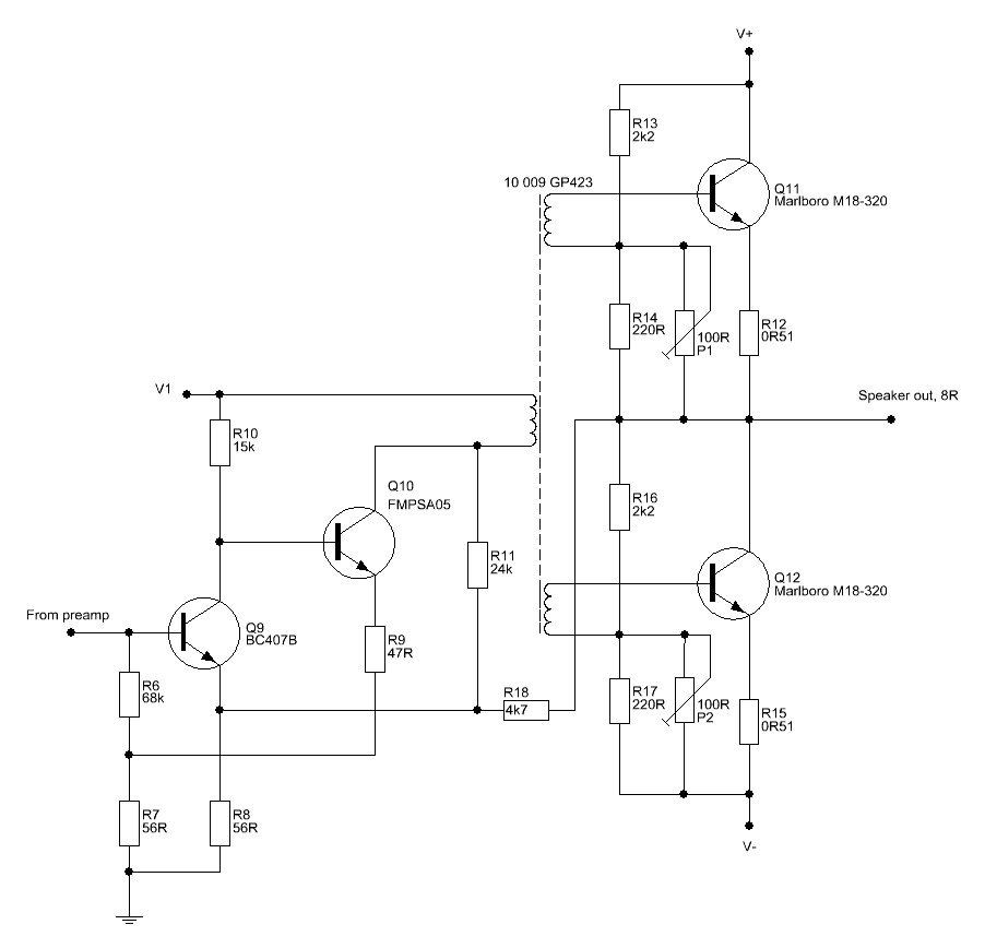
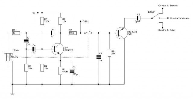
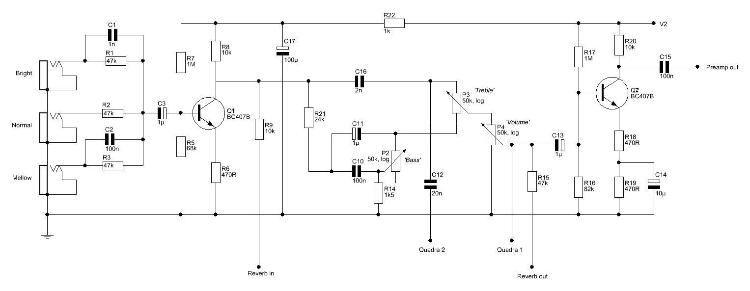
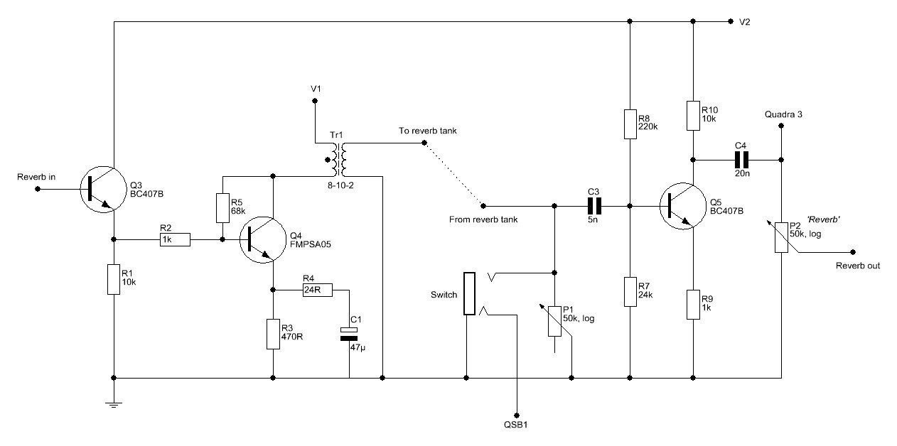
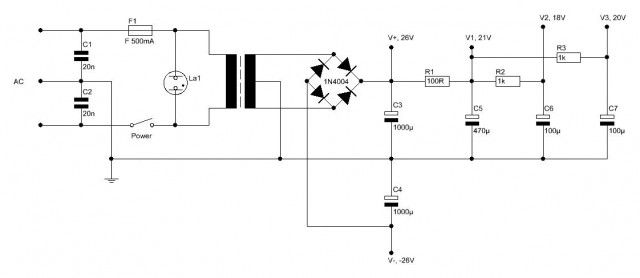
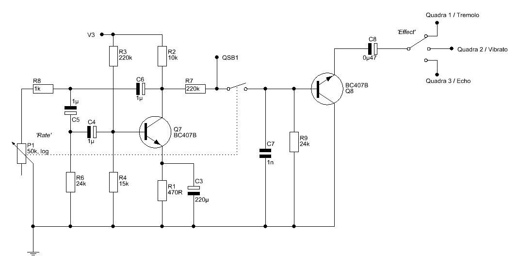
Publié le 14/07/15 à 16:12Combo a trandistors de 50w. Fabrication USA entre 1970 et 1980. Trois entrees: bright/normal/mellow. Reglages: volume, bass,treble, reverb, reglage d effet, effet tremolo/vibrato/echo. Inter on/off. Reverb a ressorts. Deux hp 12" marlboro sound works special design made in usa. A l arriere une prise jack et un potar. Je ne sais pas si c est une entree ou une sortie,Une etiquette de fabrication le donne pour 60w. L enceinte a une large ouverture a l arriere. Il fait 70cm de haut et 45cm de large pour 25cm de profondeur. Il presente tres bien malgré son age: tolex en bon etat, grille de hp parfaite, il manque rien et tout marche bien. Ca respire le vintage et la qualité.
Branché c est une...…
Branché c est une...…
Lire la suite
Combo a trandistors de 50w. Fabrication USA entre 1970 et 1980. Trois entrees: bright/normal/mellow. Reglages: volume, bass,treble, reverb, reglage d effet, effet tremolo/vibrato/echo. Inter on/off. Reverb a ressorts. Deux hp 12" marlboro sound works special design made in usa. A l arriere une prise jack et un potar. Je ne sais pas si c est une entree ou une sortie,Une etiquette de fabrication le donne pour 60w. L enceinte a une large ouverture a l arriere. Il fait 70cm de haut et 45cm de large pour 25cm de profondeur. Il presente tres bien malgré son age: tolex en bon etat, grille de hp parfaite, il manque rien et tout marche bien. Ca respire le vintage et la qualité.
Branché c est une reele surprise! Ya que du clean mais quel clean! Pour du transistor c est bluffant. Tout a midi Ca sonne roots, basse et aigue presentes et bien equilibrees, avec un joli grain vintage. Les reglages bass et treble sont efficaces et permettent de bien varier les sons obtenus. La reverb est magnifique. Conviens tres bien pour pop/blues/rock leger. Pour les saturations, J y mets deux pedales en facade: une eagleton mojito et une MXR gt-od. Ca donne tres bien, du crunch a l overdrive poussee ca reste propre et bien defini, toujours precis avec cette rondeur sonore que l on retrouve en clean, les hp ont l air vraiment bien. Je n utilise quasiment pas les effets, cependant je les trouves pas trop mauvais. Meilleur que sur un vox vt15. J y branche aussi une basse le rendu est correct.
J ai trouvé cet ampli a emmaus pour 60€ et je ne regrette rien. J ai plusieurs amplis tout lampes, et meme si je reste "lampophile" ce combo me plais beaucoup. Simple d utilisation, bon esthetique et tres bon son. C est le seul "transistor" que j utilise.
Branché c est une reele surprise! Ya que du clean mais quel clean! Pour du transistor c est bluffant. Tout a midi Ca sonne roots, basse et aigue presentes et bien equilibrees, avec un joli grain vintage. Les reglages bass et treble sont efficaces et permettent de bien varier les sons obtenus. La reverb est magnifique. Conviens tres bien pour pop/blues/rock leger. Pour les saturations, J y mets deux pedales en facade: une eagleton mojito et une MXR gt-od. Ca donne tres bien, du crunch a l overdrive poussee ca reste propre et bien defini, toujours precis avec cette rondeur sonore que l on retrouve en clean, les hp ont l air vraiment bien. Je n utilise quasiment pas les effets, cependant je les trouves pas trop mauvais. Meilleur que sur un vox vt15. J y branche aussi une basse le rendu est correct.
J ai trouvé cet ampli a emmaus pour 60€ et je ne regrette rien. J ai plusieurs amplis tout lampes, et meme si je reste "lampophile" ce combo me plais beaucoup. Simple d utilisation, bon esthetique et tres bon son. C est le seul "transistor" que j utilise.
Lire moins
00
»


