Oscillations parasites sur Link 600 Monitor
- 33 réponses
- 5 participants
- 3 153 vues
- 4 followers

Al1r
2357

AFicionado·a
Membre depuis 17 ans
Sujet de la discussion Posté le 22/12/2013 à 13:57:40Oscillations parasites sur Link 600 Monitor
Salut à tous,
J'aimerais bien réparer mes (vieux
) moniteurs Wharfedale Link 600.
Voici en quelques mots le problème.
Description du moniteur:
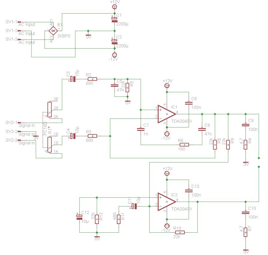
Enceinte amplifiée par un ampli de 30 Watt (cfr schema)
- un full range (testé et OK)
- un tweeter (testé et Ok)
A l'allumage tout va bien, mais après une dizaine de minutes (voir moins suivant volume d'utilisation), un bruit de basse apparaît et la membrane du full range se met à vibrer ( fréquence proche du 50Hz à vue de nez où d'oreille, c'est au choix
), quelque soit le signal en entrée (symétrique ou asymétrique).
Les HP sont hors de cause car croisés et testés sur le jumeaux de l'enceinte.
De même pour le filtre, tester sur un HP full range (sans tweeter et sans filtre), c'est pareil.
Le filtre n'est pas repris sur le schéma suivant.

Les deux circuits (TDA2040) ont été remplacés par des neufs, mais le problème persiste.
Tous les condos polarisés sont neufs.
Après quelques recherches, entre autres sur les datasheet du TDA2040, j'ai replacé le filtre C10 & R7 sur le schéma qui est sensé jouer un rôle de stabilisateur, mais rien n'y fait.
Petite précision, le circuit IC2 sur le schéma chauffe anormalement.
J'en appelle donc à votre sagacité pour un petit coup de pouce
Une défaillance de l'alimentation pourrait-elle en être la cause? Pont de diode ? Condos de lissage?
Help !
Merci d'avance.
J'aimerais bien réparer mes (vieux

Voici en quelques mots le problème.
Description du moniteur:
Enceinte amplifiée par un ampli de 30 Watt (cfr schema)
- un full range (testé et OK)
- un tweeter (testé et Ok)
A l'allumage tout va bien, mais après une dizaine de minutes (voir moins suivant volume d'utilisation), un bruit de basse apparaît et la membrane du full range se met à vibrer ( fréquence proche du 50Hz à vue de nez où d'oreille, c'est au choix

Les HP sont hors de cause car croisés et testés sur le jumeaux de l'enceinte.
De même pour le filtre, tester sur un HP full range (sans tweeter et sans filtre), c'est pareil.
Le filtre n'est pas repris sur le schéma suivant.
Les deux circuits (TDA2040) ont été remplacés par des neufs, mais le problème persiste.
Tous les condos polarisés sont neufs.
Après quelques recherches, entre autres sur les datasheet du TDA2040, j'ai replacé le filtre C10 & R7 sur le schéma qui est sensé jouer un rôle de stabilisateur, mais rien n'y fait.
Petite précision, le circuit IC2 sur le schéma chauffe anormalement.
J'en appelle donc à votre sagacité pour un petit coup de pouce

Une défaillance de l'alimentation pourrait-elle en être la cause? Pont de diode ? Condos de lissage?
Help !

Merci d'avance.
AL1
[ Dernière édition du message le 22/12/2013 à 14:40:47 ]
- 1
- 2

Al1r
2357

AFicionado·a
Membre depuis 17 ans
26 Posté le 24/01/2014 à 16:25:15
Merci Berl...
0
AL1

michel.29
3339

Squatteur·euse d’AF
Membre depuis 16 ans
27 Posté le 24/01/2014 à 20:09:35
R4 aurait fumé ?
çà veut dire que un des TDA2040 oscile à haute fréquence
çà veut dire que un des TDA2040 oscile à haute fréquence
0

Al1r
2357

AFicionado·a
Membre depuis 17 ans
28 Posté le 24/01/2014 à 21:06:42
Citation :
R4 aurait fumé ?
Salut Michel.29
R4 a fumé

Une idée sur la cause possible d'un tel phénomène?
Je rappelle que le boomer joue au yoyo...
0
AL1

michel.29
3339

Squatteur·euse d’AF
Membre depuis 16 ans
29 Posté le 26/01/2014 à 23:12:04
si R4 a fumé , c'est qu'il est passé quelques watts de haute fréquence dedans
cette HF est passé dans C9
de façon sure le TDA 2040 IC1 a oscillé à haute fréquence , probablement plus de 50 KHZ , j'espere que le tweeter n'a pas été détruit au passage
oscillation , pourquoi , pas facile à dire à distance
une résistance coupée autour de IC1 ?
que se passe t-il si les potars crachouillent dans ce montage , j'ai l'impression de voir un risque de se trouver avec un gain infini et un risque d'accrochage , à confirmer
cette HF est passé dans C9
de façon sure le TDA 2040 IC1 a oscillé à haute fréquence , probablement plus de 50 KHZ , j'espere que le tweeter n'a pas été détruit au passage
oscillation , pourquoi , pas facile à dire à distance
une résistance coupée autour de IC1 ?
que se passe t-il si les potars crachouillent dans ce montage , j'ai l'impression de voir un risque de se trouver avec un gain infini et un risque d'accrochage , à confirmer
0

Al1r
2357

AFicionado·a
Membre depuis 17 ans
30 Posté le 27/01/2014 à 10:17:03

- Lever R9 (22K) qui réinjecte le signal de IC1 en entrée de IC2
- Ajouter un gros condo (1000µ) en série entre la sortie de IC1 (broche 4) et le HP raccordé entre le dit condo et la masse.
- Voir si le HP fait toujours du yoyo
Si je ne m'abuse on se retrouve dans une configuration où IC1 est autonome.
Petit injection de CRC dans le potard par précaution, et vérification à l'ohmmetre, mais je doute que ce soit lui

C7 pourrait-il mettre IC1 en oscillation?
Citation :
j'espere que le tweeter n'a pas été détruit au passage
Pas de soucis, Il fonctionne toujours, je l'ai testé sur l'autre enceinte qui fonctionne.
0
AL1
[ Dernière édition du message le 28/01/2014 à 08:57:43 ]

michel.29
3339

Squatteur·euse d’AF
Membre depuis 16 ans
31 Posté le 27/01/2014 à 18:52:08
essai de IC1 seul , faisable
C7 , j'ai plus l'impression qu'il devrait couper le haut
C7 , j'ai plus l'impression qu'il devrait couper le haut
0

Al1r
2357

AFicionado·a
Membre depuis 17 ans
32 Posté le 18/12/2017 à 16:16:45
Petit up de mise à jour
...euh! oui presque 4 ans plus tard
Comme quoi faut jamais désespérer.
Révision complète du schéma, ma deuxième version est correcte.
Reconstruction complète du PCB à "l'identique".
Remplacement de tout les composants de la carte par du neuf.
Remplacement du TDA2040 par un TDA2050.
Et les voilà repartie pour un tour

Comme quoi faut jamais désespérer.
Révision complète du schéma, ma deuxième version est correcte.
Reconstruction complète du PCB à "l'identique".
Remplacement de tout les composants de la carte par du neuf.
Remplacement du TDA2040 par un TDA2050.
Et les voilà repartie pour un tour

0
AL1

Rémy M. (chimimic)
14259

Modérateur·trice thématique
Membre depuis 22 ans
33 Posté le 18/12/2017 à 17:05:17
Bravo, et merci pour le retour !


0
Formateur en techniques sonores ; électronicien ; auteur @ sonelec-musique.com

berl
10919

Membre d’honneur
Membre depuis 21 ans
34 Posté le 18/12/2017 à 19:26:27
Merci ! 
Les miennes tiennent toujours le coup, allumées 12 heures par jour.
Du bon matériel !

Les miennes tiennent toujours le coup, allumées 12 heures par jour.
Du bon matériel !
0
Bernard
http://sonotrad.org --- http://diato.org --- "Collectionneur" de tables numériques Innovason et de micros DIY --- Fer à souder toujours chaud...
- < Liste des sujets
- Charte
- 1
- 2