que vaut il?
- 23 réponses
- 7 participants
- 2 432 vues
- 7 followers
Shala Meka

j'ai une occase qui se presente mais j'aimerais savoir si cet ampli est fiable et qu'il est bien conçu?
(pas comme son descendant en el84 )
et est ce que le bias est reglable?
Pour le son, je verrais par moi meme.
merci d'avance
Mannnu

Si cet ampli est fiable? je pense que oui; moi ca fait 9ans que je le possède et je n'ai eu aucun soucis avec. Pour le bias, je ne sais pas; je ne l'ai jamais réglé malgrés les nombreux changements de lampes effectuées. En ce qui concerne le son: pour moi, il est vraiment génial!!
Tiens moi au courrant, je crois qu'on est pas beaucoup à en avoir un...
stratolefty

Bonsoir,
Fiable ? Je l'ai acheté d'occase en 1991 et à part 2/3 fusibles grillés en utilisation hard, ben rien...
Le bias n'est pas réglable à ma connaissance, mais c'est un cablage très simple et un pro doit pouvoir l'adapter avec qques résistances. effectivement, en l'état assez tolérant en changement de lampes.
Pour le son, c'est celui des 6L6, super son clair, bonne reverb à ressort, trémolo analog pas trop réglable. N'attends rien du preampli à transistor, egalisation basique et côté satu, tout juste une petite disto rock : pédales obligatoires (moi ça me va bien
).
A savoir, la marque des lampes joue pas mal sur le rendu tout comme le volume de jeu.
Le mien a 2 vieux HP peavey à aimant carré, alnico ? ça sonne fort et bien en tout cas, dans le registre classique (bien nommé ?), pas idéal pour les sons mordernes me semble.
Je n'en changerais pour rien de ce que j'ai entendu.
@+
thymyk

j'aurais des petite questions
niveau son clair, le preamp ne crunche pas trop vite?
n'est il pas trop puissant comme le classic 50 en el84?
l'avez vous testé sur un autre cab?
Mannnu

Mannnu

; il y en a un a vendre sur AF) ??
Shala Meka

Sinon le volume est exploitable en groupe en poussant les lampes sans devenir sourd?
J'ai un pote qui a le modèle récent et avant de pousser les lampes et de les faire cruncher, y a de quoi devenir sourd, meme avec une lp.
stratolefty

J'utilise 2 paires de lampes (changement 30s), des svetlana anciennes très bonnes en clair (à la fender) et des JJ slovaques qui crunchent +vite (son +gros et +chaud).
je règle le preamp assez bas tout le temps, car c'est sur le master que l'on obtient les harmoniques tant désirées. De plus, cette vielle boite à sons offre la possibilité de doubler le niveau du preamp : le normal + le bright, en parallèle ou en série... c'est pas franchement limpide comme système, mais y a de quoi se faire plaisir !
Niveau sonore en groupe, c'est puissant, si on veut garder ses amis faut être raisonnable... après le sweet spot dépend de chacun et du son recherché. Pour logh : ne pense pas en attendre le crunch sur l'étage de puissance à volume raisonnable.
à noter : une OD transparente suffit à faire oublier le preamp sur le crunch tout en maitrisant le volume de la bête !
@+
ben/gs

J'ai choppé cet ampli il y a peu et il sort d'un bon gros coup de clean chez le technicien. (Changement de lampe / degripage des potard / Nouveau cablage HP / Reprise de soudures hasardeuses...) Bref, il fonctionne niquel.
Je me posais cependant la question de changer les HP, j'hésitais à changer les vieux HP Square magnet pour un paire de Jensen C12N. Pensez vous que cela puisse être cool.
L'idée c'est d'avoir moins de crunch et de jouer quand même fort. (Oui je joue fort, c'est comme ça
latole

À moins que les h-p soient de" très " faible puissance par rapport à l'ampli ou qu'il soient défectueux.
Remplace la 1er lampe ( V1 ) qui est une 12AX7 par une 12AY7 et tu obtiendras ce que tu veux.
latole

ben/gs

Le haut parleurs n'ont, en général, rien a voir avec le crunch.
À moins que les h-p soient de" très " faible puissance par rapport à l'ampli ou qu'il soient défectueux.
Remplace la 1er lampe ( V1 ) qui est une 12AX7 par une 12AY7 et tu obtiendras ce que tu veux.
Concernant les lampes , j ai la série VT. Donc pas de lampes de préamp type 12ax7…
Pour les hp, j ai une vieille tête bassman amp en 50w et j ai déjà joué sur du jensen ou sur du V30 et je te garantie que c est différent en terme de crunch…
C est juste que je voulais me diriger vers un son + type fender twin
latole

Ma réponse était parce que tu as écrit ; " J'ai choppé cet ampli..."
Et le sujet est ; Peavey Classic 212 Combo
Et le Classic 212 a des lampes de préamp

Mannnu

latole

Mannnu

latole

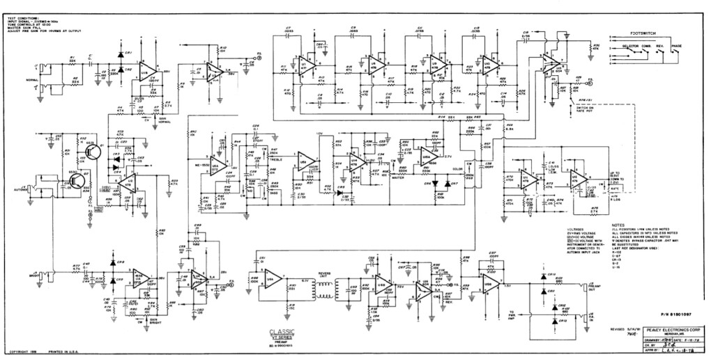
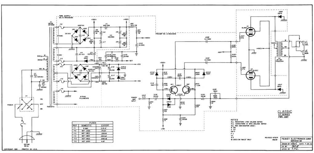
CREACH amp

J'ai déjà eu les Classic à l'atelier, je sors des schémas qui peuvent correspondres.
Si Ben/gs tu a le Classic VT (de 1978) :


Et si Mannnu tu a le Classic (de 1975) :


Mannnu

Mannnu

latole

Par contre, est ce que tu les aurais en meilleur définition? Lorsque je zoom, c'est pixélisé; je n'arrive pas à lire les caractères. Merci d'avance
Pareil pour moi .
Merci CREACH amp.
Mai dis-nous où les as-tu trouvés. Ou la référence n'existe plus ?
CREACH amp

https://www.audioservicemanuals.com/p/peavey/peavey-classic/1335141-peavey-classic-b-series-schematics
https://www.audioservicemanuals.com/p/peavey/peavey-classic/1335144-peavey-classic-vt-series-3-78-schematics
D'ailleurs il y a aussi les autres classic si besoin notamment la série a et vtx.
https://www.audioservicemanuals.com/p/peavey/peavey-classic/
latole

Tu es extraordinaire.
Mannnu

- < Liste des sujets
- Charte