CHB en panne, Led rouge protect allumée - Réparé
- 36 réponses
- 4 participants
- 10 355 vues
- 4 followers

davidcab
1169

AFicionado·a
Membre depuis 21 ans
Sujet de la discussion Posté le 08/09/2013 à 16:40:33CHB en panne, Led rouge protect allumée - Réparé
D'un seul coup, l'ampli côté B s'est éteint, et donc le CHA s'est mis en protection. Canal B est ok.
J'ai tout démonté pour accéder aux cartes ampli A et B, en notant au feutre chaque connecteur (environ 1 heure de démontage)
Sut la carte ampli CHA, 5 transistors MJ15003 et 5 x MJ15004 ainsi que leurs résistances associées de puissance 0.33ohms/7W sont HS. R16 et R27 aussi (1/8W), et 1 transistor 2SC3281(voir photo médias)
Remontage et réglage des I de repos (10mV sur R 0.33ohms à faire sur les 2 potentiomètres, voir spec page 4 du constructeur et du floating 0V sont nécessaires, plus tous les autres tests (voir sur le net : "service manual EV P2000")
Et pour le réglage Bias sur les modules ampli, remplacer les petits potentiomètres RV1 et RV2 par des T7YA 220 ohms qui ne fluctuent pas avec le temps !!
Si ça peut vous aider si vous avez cette panne

J'ai tout démonté pour accéder aux cartes ampli A et B, en notant au feutre chaque connecteur (environ 1 heure de démontage)
Sut la carte ampli CHA, 5 transistors MJ15003 et 5 x MJ15004 ainsi que leurs résistances associées de puissance 0.33ohms/7W sont HS. R16 et R27 aussi (1/8W), et 1 transistor 2SC3281(voir photo médias)
Remontage et réglage des I de repos (10mV sur R 0.33ohms à faire sur les 2 potentiomètres, voir spec page 4 du constructeur et du floating 0V sont nécessaires, plus tous les autres tests (voir sur le net : "service manual EV P2000")
Et pour le réglage Bias sur les modules ampli, remplacer les petits potentiomètres RV1 et RV2 par des T7YA 220 ohms qui ne fluctuent pas avec le temps !!
Si ça peut vous aider si vous avez cette panne

Posts techniques déposés gracieusement sur mes pannes rencontrées.
Ne résous pas vos pannes.
[ Dernière édition du message le 19/02/2014 à 09:53:16 ]
- 1
- 2

Ipwarrior
8482

Je poste, donc je suis
Membre depuis 21 ans
26 Posté le 27/12/2015 à 20:01:52
I0102 / I0202 : circuit intégré : 2x CA3080E
Q0101 / Q0201 : transistor : 2x J111A
Maintenant ça peut être un condo ou une résistance.
Par rapport à la carte saine qui fonctionne, il faudrait vérifier si les résistances du circuit de contre-réaction ont la même valeur rapidement, sans tout dessouder.
ça peut très bien être une résistance du circuit de contre réaction qui a rendû l'âme et du coup l'ampli s'affole car il se retrouve certe compensé, avec un gain de malade que le CA3080 ne peut réduire.
Bon ce n'est qu'une hypothèse.
Q0101 / Q0201 : transistor : 2x J111A
Maintenant ça peut être un condo ou une résistance.
Par rapport à la carte saine qui fonctionne, il faudrait vérifier si les résistances du circuit de contre-réaction ont la même valeur rapidement, sans tout dessouder.
ça peut très bien être une résistance du circuit de contre réaction qui a rendû l'âme et du coup l'ampli s'affole car il se retrouve certe compensé, avec un gain de malade que le CA3080 ne peut réduire.
Bon ce n'est qu'une hypothèse.
1
[ Dernière édition du message le 27/12/2015 à 20:05:37 ]

Ipwarrior
8482

Je poste, donc je suis
Membre depuis 21 ans
27 Posté le 27/12/2015 à 20:24:20
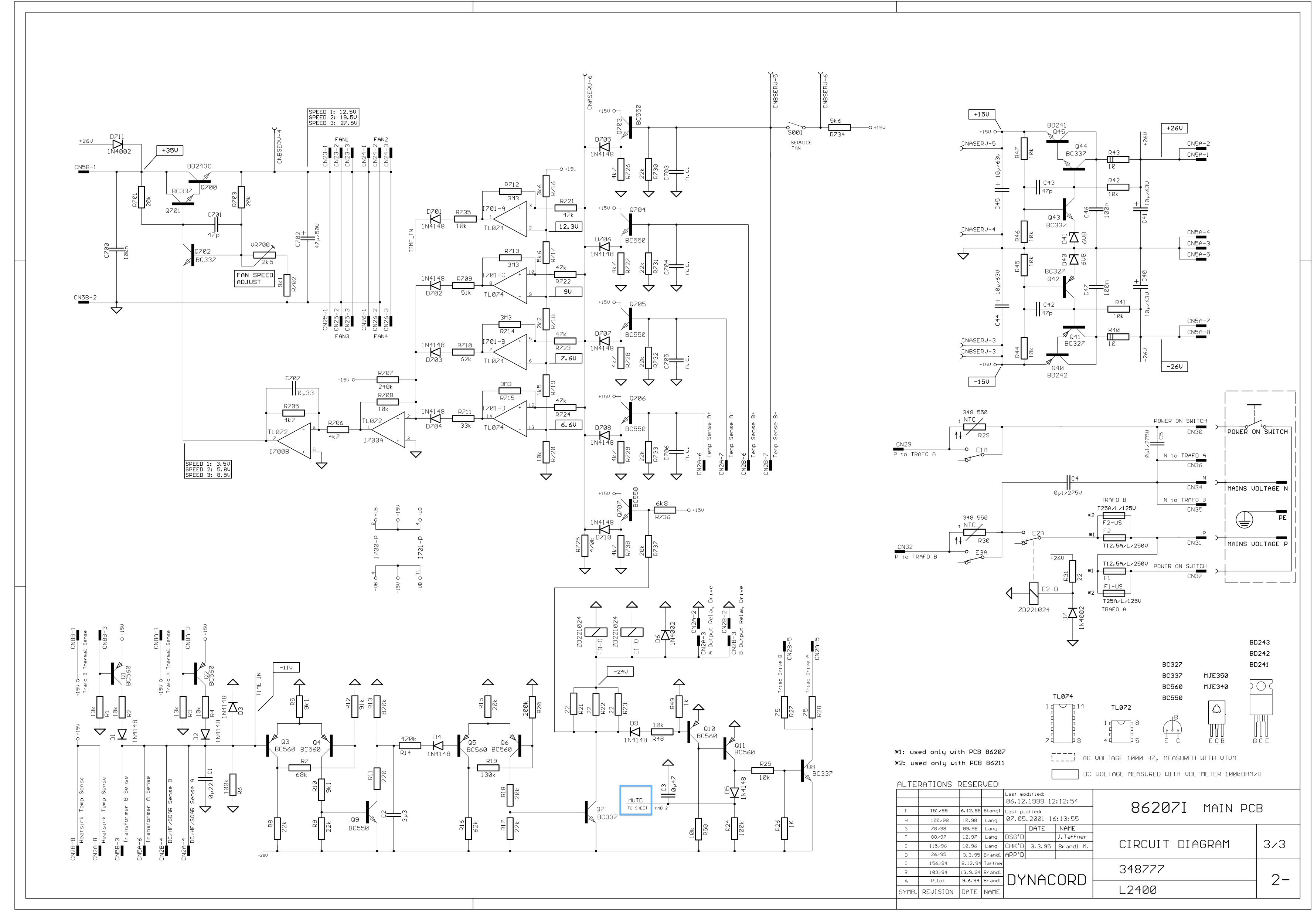
Pour avoir des schémas plus lisibles il faut télécharger les schémas du L1600 pour la puissance et L2400 pour les drivers de tensions :
http://www.schematicsunlimited.com/d/dynacord
Et là on a quelque chose d'enfin lisible !
http://www.schematicsunlimited.com/d/dynacord
Et là on a quelque chose d'enfin lisible !
1

maxby
31

Nouvel·le AFfilié·e
Membre depuis 15 ans
28 Posté le 28/12/2015 à 11:54:13
Bien joué pour les schéma de chez Dynacord !!!
J'ai vérifié ce matin les résistances, elles ne présentent aucune différences avec celles de la carte opérationnelle...
J'ai vérifié les condos en utilisant la technique du ohm mètre (si il n'y a aucune résistance c'est qu'il est foutu) mais ils ont tous l'air ok... J'obtiens les mêmes résultats sur la carte fonctionnelle...
Je vais commander deux CA3080E et deux J111A pour essayer de les changer.
Je me demande aussi si il n'est pas possible que le problème provienne de l'arrivée MUTD qui rentre dans la résistance R165 et R265, la chaine de composants qui touchent à ce courants sont sur la page 3... À l'oeil nu, aucun composant ne semble en mauvais état...
Encore merci !
J'ai vérifié ce matin les résistances, elles ne présentent aucune différences avec celles de la carte opérationnelle...
J'ai vérifié les condos en utilisant la technique du ohm mètre (si il n'y a aucune résistance c'est qu'il est foutu) mais ils ont tous l'air ok... J'obtiens les mêmes résultats sur la carte fonctionnelle...
Je vais commander deux CA3080E et deux J111A pour essayer de les changer.
Je me demande aussi si il n'est pas possible que le problème provienne de l'arrivée MUTD qui rentre dans la résistance R165 et R265, la chaine de composants qui touchent à ce courants sont sur la page 3... À l'oeil nu, aucun composant ne semble en mauvais état...
Encore merci !

0

Ipwarrior
8482

Je poste, donc je suis
Membre depuis 21 ans
29 Posté le 28/12/2015 à 15:22:00
La page 3 du schéma, on ne l'a pas...
Là dessus je ne peux être d'aucune aide : il faudrait voir sur l'ampli où cela se connecte...
Là dessus je ne peux être d'aucune aide : il faudrait voir sur l'ampli où cela se connecte...
0

maxby
31

Nouvel·le AFfilié·e
Membre depuis 15 ans
30 Posté le 29/12/2015 à 00:23:23
La page 3 du diagramme du driver du L2400 dont tu m'as donné le lien :

La ligne MUTD est encadrée en bleu en bas au centre.
On peux voir en remontant cette ligne tout les composants qui interviennent dans l'alimentation du secteur du limiteur,...
J'ai essayé de vérifier si il y avait une quelconque tension alternative (ondulation résiduelle) sur cette partie d'alimentation, mais je n'ai rien trouvé, mon multimètre n'est sans doute pas très adapté à ce genre de mesure de l'orde du millivolt (enfin je crois)...
La ligne MUTD est encadrée en bleu en bas au centre.
On peux voir en remontant cette ligne tout les composants qui interviennent dans l'alimentation du secteur du limiteur,...
J'ai essayé de vérifier si il y avait une quelconque tension alternative (ondulation résiduelle) sur cette partie d'alimentation, mais je n'ai rien trouvé, mon multimètre n'est sans doute pas très adapté à ce genre de mesure de l'orde du millivolt (enfin je crois)...

0
[ Dernière édition du message le 29/12/2015 à 00:24:00 ]

Ipwarrior
8482

Je poste, donc je suis
Membre depuis 21 ans
31 Posté le 29/12/2015 à 10:40:57
Merci pour l'info, je ne l'avais pas repéré !
On dirait qu'il est utilisé comme une sorte d'interrupteur ou presque...
Il y a peut de chance que ce soit cela l'origine de la panne.
C'est space : on a l'impression qu'il y a 2 modes de commande du FET.
Faudrait voir si DavidCab a pas un avis sur la question ou BrikaBrak : je crois que l'un des 2 a déjà réparé ce genre d'ampli.
On dirait qu'il est utilisé comme une sorte d'interrupteur ou presque...
Il y a peut de chance que ce soit cela l'origine de la panne.
C'est space : on a l'impression qu'il y a 2 modes de commande du FET.
Faudrait voir si DavidCab a pas un avis sur la question ou BrikaBrak : je crois que l'un des 2 a déjà réparé ce genre d'ampli.
0

brikabrak
5741

Je poste, donc je suis
Membre depuis 16 ans
32 Posté le 31/12/2015 à 10:30:44
Pour cette série P, je n'assure pas la maintenance moi-mème, je préfère les laisser à un spécialiste.
Bonne recherche !
Bonne recherche !
0

maxby
31

Nouvel·le AFfilié·e
Membre depuis 15 ans
33 Posté le 31/12/2015 à 15:01:59
Salut tout le monde !
Oui, généralement, j'envoie mon ampli chez le réparateur, il me fait un diagnostique et m'écrit un papier avec les nom et emplacements des composants à changer... Mais l'électronique m'intéresse et j'aimerais beaucoup arrivé à les réparer avec mes propres moyens cette fois...
Bon, sinon, j'ai des nouvelles :
J'ai reçu les FET J111 ce matin et les ai changé, le problème est toujours présent, j'attends les circuits intégrés CA3080E mais avec les fêtes de fin d'année, je ne pense pas les recevoir d'ici samedi...
Je vous tiendrais au courant
Oui, généralement, j'envoie mon ampli chez le réparateur, il me fait un diagnostique et m'écrit un papier avec les nom et emplacements des composants à changer... Mais l'électronique m'intéresse et j'aimerais beaucoup arrivé à les réparer avec mes propres moyens cette fois...
Bon, sinon, j'ai des nouvelles :
J'ai reçu les FET J111 ce matin et les ai changé, le problème est toujours présent, j'attends les circuits intégrés CA3080E mais avec les fêtes de fin d'année, je ne pense pas les recevoir d'ici samedi...
Je vous tiendrais au courant

0

maxby
31

Nouvel·le AFfilié·e
Membre depuis 15 ans
34 Posté le 05/01/2016 à 19:29:22
J'ai reçu les deux CA3080E et je les ai installé, après avoir calibrer le tout comme expliqué dans le manuel, je constate que le problème est toujours le même...
Si de nouvelles idées vous viennent en tête ?
Je vous tiens au courant des évolutions...
Si de nouvelles idées vous viennent en tête ?
Je vous tiens au courant des évolutions...
0

davidcab
1169

AFicionado·a
Membre depuis 21 ans
35 Posté le 11/10/2021 à 23:03:02
Dommage je n'ai pas suivi ce post au fil des années.
Regardez ce que j'avais mis sur le Dynacord L1000 ...
Regardez ce que j'avais mis sur le Dynacord L1000 ...
0
Posts techniques déposés gracieusement sur mes pannes rencontrées.
Ne résous pas vos pannes.

brikabrak
5741

Je poste, donc je suis
Membre depuis 16 ans
36 Posté le 12/10/2021 à 08:50:21
Ces modèles ont vraiment un super son mais ils se font bien vieux maintenant...
La carte drivers chauffe beaucoup, les potards se dérèglent et cela peut entrainer des pannes plus graves.
On en voit aussi avec le temps qui ont les condos d'alim rincés. (régulateurs qui sautent )
Bref, à contre cœur je me suis séparé de ceux qui me restait. (des P2000 et 3000)
La carte drivers chauffe beaucoup, les potards se dérèglent et cela peut entrainer des pannes plus graves.
On en voit aussi avec le temps qui ont les condos d'alim rincés. (régulateurs qui sautent )
Bref, à contre cœur je me suis séparé de ceux qui me restait. (des P2000 et 3000)
0

davidcab
1169

AFicionado·a
Membre depuis 21 ans
37 Posté le 12/10/2021 à 22:48:42
oui Ipwarrior, bons produits et c'est vrai qu'ils chauffent et les composants (85°C) en souffrent
FET J111 sont capricieux
Je reste sur mes anciens Macrotech 5000vz 3600vz PSA-2 et Crest 8001 et 7001, 6001 (ou Stage Accompagny SA 900c, Bose 1800 (1) EMB Carver ...)
FET J111 sont capricieux
Je reste sur mes anciens Macrotech 5000vz 3600vz PSA-2 et Crest 8001 et 7001, 6001 (ou Stage Accompagny SA 900c, Bose 1800 (1) EMB Carver ...)
0
Posts techniques déposés gracieusement sur mes pannes rencontrées.
Ne résous pas vos pannes.
[ Dernière édition du message le 02/02/2024 à 18:00:54 ]
- < Liste des sujets
- Charte
- 1
- 2