Fabrication d'un préampli guitare JC-120 de 2000
- 63 réponses
- 8 participants
- 2 366 vues
- 10 followers
arterim
853

Posteur·euse AFfolé·e
Membre depuis 20 ans
24 Aout 2024 à 00:32Fabrication d'un préampli guitare JC-120 de 2000
#1


Dans ce sujet, je vais vous présenter mon nouveau préampli guitare que j'ai réalisé à partir du schéma du JC-120 de la version de 2000 avec, bien sur, des transistor FET.
Il servira à moderniser mon ampli guitare que j'ai construit, il y a déjà quelques années, dont voici le lien:
https://fr.audiofanzine.com/construction-de-micros-amplis-pr/forums/t.625805,etude-et-realisation-d-un-ampli-guitare-stereo.html
Les photos ont disparu, mais j'ai rajouté hier, un post avec un lien vers toutes les photos.
https://fr.audiofanzine.com/construction-de-micros-amplis-pr/forums/t.625805,etude-et-realisation-d-un-ampli-guitare-stereo,post.11910567.html
Il pourra aussi être utilisé pour réaliser un préampli guitare autonome pour des besoins de scène ou de studio en le reliant directement sur une table de mixage ou sur une interface audionumérique, en lui rajoutant, en sortie, un transformateur audio symétriseur.
J'ai donc déjà réalisé un exemplaire qui a été testé avec succès.
La suite arrive.
Fred
signaler
arterim
853

Posteur·euse AFfolé·e
Membre depuis 20 ans
25 Aout 2025 à 17:13
#51
Merki petit prof! 
Avec les outils informatiques dont on dispose aujourd'hui, on peut concevoir et réaliser de très belles choses, ce qui n'était pas possible il y a 20 ou 25 ans, sauf pour des privilégiés.
Les produits commerciaux ont pour première vocation de générer du chiffre d'affaire, donc, beaucoup de produits allégés au maximum, "tape à l’œil" et jetables.
En tant qu'amateur, l’objectif n'est pas du tout le même ce qui permet de réaliser des appareils qui peuvent avoir une bien meilleur qualité de fabrication si on est soigneux et désireux d'arriver à ce but.
De plus, les brevets d'appareils commerciaux (et tout brevet en général) ont une durée de vie de 20 ans maximum, ensuite, ils tombent dans le domaine publique, ce qui permet de pouvoir récupérer facilement les plans et/ou schémas électroniques. Le JC-120 est fabriqué depuis 1975, soit 50 ans d'existence. Cet ampli a donc été fabriqué avec des schémas électroniques différents au fil des années et donc, de nouveaux brevets ont été déposés à chaque fois. Les plus intéressants sont ceux qui utilisent des transistors JFET qui ont quasiment le même comportement que les tubes à vide ce qui offre une très bonne qualité audio.
Concernant ce préampli en cours, et pour ceux qui voudrons réaliser celui-ci, je dois remettre à jour le fichier de fabrication de la façade (diamètre d'alésage des jack d'entrée) et je le mettrais à disposition dans ce sujet. Je mettrais aussi les liens pour se procurer le boîtier ainsi que les petits cubes d'assemblage mécanique 10x10x10mm et autres visseries.
Pour les éléments électroniques (module d'entrée, module préampli, module de sortie, module alimentation +30Vdc régulée, les potentiomètres, l'inter de brillance, la connectique filaire et les 4 supports 40x40mm), je serais en mesure de les fournir déjà assemblés et prêt à mettre en place. Je dois terminer les 5 ensembles que j'avais commencé à assembler. Mais avant, je dois d’abord terminer mon préampli pour le valider et le présenté avec une vidéo.
Avec les outils informatiques dont on dispose aujourd'hui, on peut concevoir et réaliser de très belles choses, ce qui n'était pas possible il y a 20 ou 25 ans, sauf pour des privilégiés.
Les produits commerciaux ont pour première vocation de générer du chiffre d'affaire, donc, beaucoup de produits allégés au maximum, "tape à l’œil" et jetables.
En tant qu'amateur, l’objectif n'est pas du tout le même ce qui permet de réaliser des appareils qui peuvent avoir une bien meilleur qualité de fabrication si on est soigneux et désireux d'arriver à ce but.
De plus, les brevets d'appareils commerciaux (et tout brevet en général) ont une durée de vie de 20 ans maximum, ensuite, ils tombent dans le domaine publique, ce qui permet de pouvoir récupérer facilement les plans et/ou schémas électroniques. Le JC-120 est fabriqué depuis 1975, soit 50 ans d'existence. Cet ampli a donc été fabriqué avec des schémas électroniques différents au fil des années et donc, de nouveaux brevets ont été déposés à chaque fois. Les plus intéressants sont ceux qui utilisent des transistors JFET qui ont quasiment le même comportement que les tubes à vide ce qui offre une très bonne qualité audio.
Concernant ce préampli en cours, et pour ceux qui voudrons réaliser celui-ci, je dois remettre à jour le fichier de fabrication de la façade (diamètre d'alésage des jack d'entrée) et je le mettrais à disposition dans ce sujet. Je mettrais aussi les liens pour se procurer le boîtier ainsi que les petits cubes d'assemblage mécanique 10x10x10mm et autres visseries.
Pour les éléments électroniques (module d'entrée, module préampli, module de sortie, module alimentation +30Vdc régulée, les potentiomètres, l'inter de brillance, la connectique filaire et les 4 supports 40x40mm), je serais en mesure de les fournir déjà assemblés et prêt à mettre en place. Je dois terminer les 5 ensembles que j'avais commencé à assembler. Mais avant, je dois d’abord terminer mon préampli pour le valider et le présenté avec une vidéo.
Fred
signaler
arterim
853

Posteur·euse AFfolé·e
Membre depuis 20 ans
25 Aout 2025 à 17:42
#52
La suite avec le module de sortie.
Donc, le PCB déjà présenté:

Le schéma (à mettre à jour):

Un fer à souder, de la soudure et hop! Le module de sortie assemblé:

Les jacks sont fournis avec une rondelle en plastique de 1mm d'épaisseur, ce qui est trop pour la face arrière de 3mm d'épaisseur par rapport à la longueur du filetage des jack. Je les ai donc remplacés par des rondelles métalliques de quelques dixièmes de mm pour compenser le petit écart entre le bord du PCB et le bord des jacks.
Le module en place:


Et une petite étiquette autocollante pour différencier les deux sortie:

Il me reste a terminer les deux liaisons audios (entrée et sortie) et les deux liaisons d'alimentation. Ensuite, on pourra mettre en place les deux capots.
Allez! j'y retourne!

Donc, le PCB déjà présenté:

Le schéma (à mettre à jour):

Un fer à souder, de la soudure et hop! Le module de sortie assemblé:

Les jacks sont fournis avec une rondelle en plastique de 1mm d'épaisseur, ce qui est trop pour la face arrière de 3mm d'épaisseur par rapport à la longueur du filetage des jack. Je les ai donc remplacés par des rondelles métalliques de quelques dixièmes de mm pour compenser le petit écart entre le bord du PCB et le bord des jacks.
Le module en place:


Et une petite étiquette autocollante pour différencier les deux sortie:

Il me reste a terminer les deux liaisons audios (entrée et sortie) et les deux liaisons d'alimentation. Ensuite, on pourra mettre en place les deux capots.
Allez! j'y retourne!
Fred
signaler
arterim
853

Posteur·euse AFfolé·e
Membre depuis 20 ans
25 Aout 2025 à 23:48 (modifié le 25 Aout 2025 à 23:48)
#53
La suite avec les liaisons audio:




















Fred
signaler
arterim
853

Posteur·euse AFfolé·e
Membre depuis 20 ans
25 Aout 2025 à 23:59
#54
Les liaisons d'alimentation.
Pour réaliser ces liaisons, j'ai choisi d'utiliser du câble méplat 2x0.75mm2. C'est, en fait plus simple et plus rigide que d'utiliser des fils uniques et de faire des torons difformes.




Et la première mise sous tension, histoire de voir si ça ne fume pas de trop








Bon, ben, y'a plus cas fermer la boite.

Pour réaliser ces liaisons, j'ai choisi d'utiliser du câble méplat 2x0.75mm2. C'est, en fait plus simple et plus rigide que d'utiliser des fils uniques et de faire des torons difformes.




Et la première mise sous tension, histoire de voir si ça ne fume pas de trop








Bon, ben, y'a plus cas fermer la boite.
Fred
signaler
kosmix
54427

AF, je suis ton père
Membre depuis 20 ans
26 Aout 2025 à 01:41
#55
Bravo, beau boulot, c'est propre 
Putain Walter mais qu'est-ce que le Vietnam vient foutre là-dedans ?
signaler
arterim
853

Posteur·euse AFfolé·e
Membre depuis 20 ans
02 Novembre 2025 à 11:49
#56
Saperlipopette! le temps passe vraiment très vite (surtout quand on est à la retraite depuis quelques mois).
D'autres activités m'ont accaparé, dont un mini-trimaran de 3.50m qui à germé dans mon salon, certainement à cause du réchauffement climatique.
Donc, me revoilou!
Petit compte rendu rapide sur ce préampli.
Le préampli avec son alimentation fonctionnent toujours à merveille, sauf le module de sortie, le splitter balanced + unbalanced.
Dans le post 52 j'indique que le schéma n'est pas à jour et c'était bien le cas. J'ai été trop vite sans revérifier, ce qu'il fait qu'il y a plein d'erreurs et donc, çà ne fonctionne pas correctement. Idem sur le PCB où j'ai oublié une piste de quelques millimètres.
Du coup, on efface tout et on recommence.
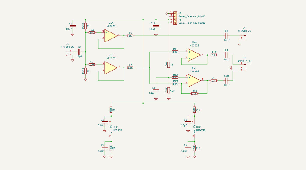
Voici donc le nouveau schéma du module de sortie revu et corrigé:

Mêmes dimensions que le précédent avec un peu moins de composants: 2x CI, 11x résistances et 11x condensateurs. Un lot de 10 PCB sont commandés et je devrais les recevoir en fin de semaine prochaine ou début de la suivante. Dès que je les reçois, j'assemble un module et je passe aux essais. Je reviendrais plus en détail à ce moment là.
Une image de synthèse de ce futur module:

Il est représenté blanc, mais il sera noir avec sérigraphie blanche.
D'autres activités m'ont accaparé, dont un mini-trimaran de 3.50m qui à germé dans mon salon, certainement à cause du réchauffement climatique.
Donc, me revoilou!
Petit compte rendu rapide sur ce préampli.
Le préampli avec son alimentation fonctionnent toujours à merveille, sauf le module de sortie, le splitter balanced + unbalanced.
Dans le post 52 j'indique que le schéma n'est pas à jour et c'était bien le cas. J'ai été trop vite sans revérifier, ce qu'il fait qu'il y a plein d'erreurs et donc, çà ne fonctionne pas correctement. Idem sur le PCB où j'ai oublié une piste de quelques millimètres.
Du coup, on efface tout et on recommence.
Voici donc le nouveau schéma du module de sortie revu et corrigé:

Mêmes dimensions que le précédent avec un peu moins de composants: 2x CI, 11x résistances et 11x condensateurs. Un lot de 10 PCB sont commandés et je devrais les recevoir en fin de semaine prochaine ou début de la suivante. Dès que je les reçois, j'assemble un module et je passe aux essais. Je reviendrais plus en détail à ce moment là.
Une image de synthèse de ce futur module:

Il est représenté blanc, mais il sera noir avec sérigraphie blanche.
Fred
signaler
Rémy M. (chimimic)
14332

Modérateur·trice thématique
Membre depuis 23 ans
02 Novembre 2025 à 11:57
#57
Bonjour Arterim,
les jacks de sortie sont dans le bon sens ?
les jacks de sortie sont dans le bon sens ?
Formateur en techniques sonores ; électronicien ; auteur @ sonelec-musique.com
signaler
arterim
853

Posteur·euse AFfolé·e
Membre depuis 20 ans
02 Novembre 2025 à 12:22
#58
Bonjour Rémy
Oui, le décrochage que l'on voit à côté de "J4" et "J5", c'est l'arrière des jacks qui a cette forme.
Oui, le décrochage que l'on voit à côté de "J4" et "J5", c'est l'arrière des jacks qui a cette forme.
Fred
signaler
arterim
853

Posteur·euse AFfolé·e
Membre depuis 20 ans
02 Novembre 2025 à 12:26
#59
Voici une capture d'écran montrant l'ancien module où l'on voit l'arrière de ces jacks:


Fred
signaler
nikos_sophos
683

Posteur·euse AFfolé·e
Membre depuis 19 ans
02 Novembre 2025 à 12:54
#60
Super travail
signaler
Rémy M. (chimimic)
14332

Modérateur·trice thématique
Membre depuis 23 ans
02 Novembre 2025 à 13:36
#61
Merci pour ta réponse, Arterim.
Je posais la question, car les empreintes de jacks 6.35 mm que j'utilise régulièrement montrent un décrochage sur le devant et non sur l'arrière
Je posais la question, car les empreintes de jacks 6.35 mm que j'utilise régulièrement montrent un décrochage sur le devant et non sur l'arrière
Formateur en techniques sonores ; électronicien ; auteur @ sonelec-musique.com
signaler
arterim
853

Posteur·euse AFfolé·e
Membre depuis 20 ans
02 Novembre 2025 à 14:16
#62
Oui, effectivement, c'est trompeur. Il y a bien la sérigraphie de la partie avant des jacks, plus longues, mais elles sont vers l'extérieur et donc, non visible.
Les empreintes des jacks utilisés sont des Neutrik NMJ6HFD2.
Voici une capture d'écran sous Kicad:

Les empreintes des jacks utilisés sont des Neutrik NMJ6HFD2.
Voici une capture d'écran sous Kicad:

Fred
signaler
Rémy M. (chimimic)
14332

Modérateur·trice thématique
Membre depuis 23 ans
02 Novembre 2025 à 16:24
#63
OK, merci.
Pour ma part, je prévois deux empreintes imbriquées pour jack "standard" et jack "slim" :
- NMJ6HCD2
- NRJ6HF

Pour ma part, je prévois deux empreintes imbriquées pour jack "standard" et jack "slim" :
- NMJ6HCD2
- NRJ6HF

Formateur en techniques sonores ; électronicien ; auteur @ sonelec-musique.com
signaler
arterim
853

Posteur·euse AFfolé·e
Membre depuis 20 ans
02 Novembre 2025 à 20:44
#64
Ah, yes! Pas bête! 
Fred
signaler
- < Liste des sujets
- Charte