mod pour apex 435 ?
- 144 réponses
- 27 participants
- 37 940 vues
- 37 followers

tibonome
532

Posteur·euse AFfolé·e
Membre depuis 20 ans
Sujet de la discussion Posté le 24/09/2009 à 14:49:52mod pour apex 435 ?
salut à tous !
Etant un heureux possesseur de ce micro, je suis tombé par hasard sur un site anglais ou il parle de modifications pour l'apex 435. à priori ces modifications de base, accessible à toutes personnes sachant utiliser un fer à souder, apporterai réellement un + pour seulement quelques euros.
Après motif, il a même été comparé à un Audio-Technica AT4033A (environ 400 euros) , et les micros serait très proches niveau rendu.....
voici le lien : http://homerecording.com/bbs/showthread.php?t=236562
Pour les anglophobes, en gros il conseillerait de :
- remplacer les condensateurs C15, C16, et C17 avec des Xicon Polystyrene (50v .001uf) pour améliorer les hauts médiums du spectre .
- remplacer les condensateurs C3 et C4 avec des Black Gate electrolytics non polarisé (50v 1uf) pour améliorer le bas du spectre
- Retirer une des deux couches de mousse à l'intérieur pour permettre d'ouvrir de façon significative le haut du spectre
Je me demande ce que vous en pensez, et si quelqu'un à déjà fait des modifications de ce type sur un micro, et si cela avait été bénéfique ?
Etant un heureux possesseur de ce micro, je suis tombé par hasard sur un site anglais ou il parle de modifications pour l'apex 435. à priori ces modifications de base, accessible à toutes personnes sachant utiliser un fer à souder, apporterai réellement un + pour seulement quelques euros.
Après motif, il a même été comparé à un Audio-Technica AT4033A (environ 400 euros) , et les micros serait très proches niveau rendu.....
voici le lien : http://homerecording.com/bbs/showthread.php?t=236562
Pour les anglophobes, en gros il conseillerait de :
- remplacer les condensateurs C15, C16, et C17 avec des Xicon Polystyrene (50v .001uf) pour améliorer les hauts médiums du spectre .
- remplacer les condensateurs C3 et C4 avec des Black Gate electrolytics non polarisé (50v 1uf) pour améliorer le bas du spectre
- Retirer une des deux couches de mousse à l'intérieur pour permettre d'ouvrir de façon significative le haut du spectre
Je me demande ce que vous en pensez, et si quelqu'un à déjà fait des modifications de ce type sur un micro, et si cela avait été bénéfique ?
Si l'horizon n'est pas net, reste à la buvette...

offenbach
7192

Je poste, donc je suis
Membre depuis 18 ans
101 Posté le 15/07/2014 à 23:09:12
Attention à la RK67 : boost dans les aigus très prononcé qui est compensé par l'électronique du micro. C'est une des raison de la sonorité un peu agressive et sur brillante des micros chinois : capsule non adaptée à l’électronique...
0
Site officiel et boutique en ligne du Studio Delta Sigma https://www.studiodeltasigma.com

Taffer
1526

AFicionado·a
Membre depuis 19 ans
102 Posté le 15/07/2014 à 23:25:16
0ui ! Il semblerait, de part les diagrammes de microphone parts qu'elle boost bien les aigus !


Mais, dans un vague souvenir
, il me semblait que la capsule RK67 avait un med lun peu en retrait et pas trop agressif (ce que l'on ne voit pas sur le diagramme !
)... Du coup, pour le HiHat, je me demandais... 


Mais, dans un vague souvenir



0
Je suis CHARLIE

Taffer
1526

AFicionado·a
Membre depuis 19 ans
103 Posté le 15/07/2014 à 23:27:27
Mais bon... Vu que pour l'instant, le mic ne fonctionne pas... 

0
Je suis CHARLIE

offenbach
7192

Je poste, donc je suis
Membre depuis 18 ans
104 Posté le 15/07/2014 à 23:57:46
peut etre un condo hs ?
0
Site officiel et boutique en ligne du Studio Delta Sigma https://www.studiodeltasigma.com

berl
10919

Membre d’honneur
Membre depuis 21 ans
105 Posté le 16/07/2014 à 16:11:01
si ton FET était hs tu n'aurais plus de son.
panne thermique : c'est pas pour ce que ça chauffe
1,2v au lieu de 6 : oui.
soit un des transistors de sortie (soudure ?) soit une des liaisons au 2 ou 3 de la XLR incluant le pcb, soudures, fils... et condos de déparasitage si tu ne les as pas virés.
ou carrément XLR si les broches ont chauffé, on a rencontré le cas sur un 535 !
panne thermique : c'est pas pour ce que ça chauffe

1,2v au lieu de 6 : oui.
soit un des transistors de sortie (soudure ?) soit une des liaisons au 2 ou 3 de la XLR incluant le pcb, soudures, fils... et condos de déparasitage si tu ne les as pas virés.
ou carrément XLR si les broches ont chauffé, on a rencontré le cas sur un 535 !
0
Bernard
http://sonotrad.org --- http://diato.org --- "Collectionneur" de tables numériques Innovason et de micros DIY --- Fer à souder toujours chaud...

Taffer
1526

AFicionado·a
Membre depuis 19 ans
106 Posté le 17/07/2014 à 16:58:45
Citation :
1,2v au lieu de 6 : oui.
Que veux tu dire par "oui" ? Cela convient il ?
J'ai refais quelques soudures et cela semble aller mieux, mais, maintenant, je suis surpris par le son !

En fait, je le trouve plutôt assez canard !... Sauf que, si j'enclenche le PAD de l'API (-20dB sur le préamp), le son semble se ré-équilibrer

Là, je suis un peu dépassé... Et le top, si, en interne au micro j'enclenche le coupe bas, j'obtiens un magnifique PAD !

Un diagnostique docteur ?



0
Je suis CHARLIE

offenbach
7192

Je poste, donc je suis
Membre depuis 18 ans
107 Posté le 17/07/2014 à 17:06:56
Si l'inverseur de phase du préamp joue sur le son, c'est que la sortie du micro n'est pas symétrique.... peut être une piste à creuser pour résoudre ton problème ?
0
Site officiel et boutique en ligne du Studio Delta Sigma https://www.studiodeltasigma.com

Taffer
1526

AFicionado·a
Membre depuis 19 ans
108 Posté le 17/07/2014 à 17:14:50
Citation :
Si l'inverseur de phase du préamp joue sur le son, c'est que la sortie du micro n'est pas symétrique.... peut être une piste à creuser pour résoudre ton problème ?
Hey !




Qu'est ce qui aurait pu dé-symétriser cette sortie ???
0
Je suis CHARLIE

Taffer
1526

AFicionado·a
Membre depuis 19 ans
109 Posté le 01/08/2014 à 00:26:07
Bon... Ben je n'arrive pas à trouver le problème... Toujours une voix de canard avec un fort niveau. J'enclenche le PAD et monte le trim de mon API, le son se ré-équilibre sur le spectre !
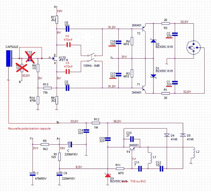
Les tensions sont toutes bonnes sauf que je trouve à la source du FET 1,8V où je devrais trouver 6V et 1,4V où je devrais trouver 5V (entre R9 et R14)
Je ne comprends pas ! 

Les tensions sont toutes bonnes sauf que je trouve à la source du FET 1,8V où je devrais trouver 6V et 1,4V où je devrais trouver 5V (entre R9 et R14)


0
Je suis CHARLIE

offenbach
7192

Je poste, donc je suis
Membre depuis 18 ans
110 Posté le 01/08/2014 à 00:30:13
Citation :
Là, je suis un peu dépassé... Et le top, si, en interne au micro j'enclenche le coupe bas, j'obtiens un magnifique PAD !![]()
Es-tu certain que l'APEX 435 possède un coupe bas ???
0
Site officiel et boutique en ligne du Studio Delta Sigma https://www.studiodeltasigma.com
- < Liste des sujets
- Charte