Quand le constructeur de la première pédale de fuzz de l'histoire demande à un ingénieur du nom d'Oberheim de concevoir un phaser, ça donne une pédale de légende (mais qui n'est pas une pédale, car elle n'est pas faite pour être utilisée au pied !)
Cette semaine, dans le cadre de notre série discontinue mais régulière de « rétro-tests », nous allons nous pencher sur un exemple historique d’un effet très connu, le phaser, pour en comprendre le fonctionnement. L’exemple que nous avons la chance d’explorer cette semaine est un Maestro PS-1, l’un des trois premiers modèles de phaser développés au début des années 1970.

Découvrons donc ce petit bout d’histoire de la musique…
Présentation générale
Le principe d’un phaser c’est, comme son nom l’indique, de créer un effet de modulation à base de déphasage du signal. Qui dit déphasage audible d’un signal monophonique (notre PS-1 n’a qu’une voie) dit duplication du signal, car c’est seulement lorsqu’un signal X se trouve superposée à une « copie » déphasée que les effets d’annulation (de certaines fréquences ou de l’intégralité du signal) se produisent.
Il s’agit d’un effet qui agit sur le temps, comme les flangers, et chorus : un effet où une copie du signal original se trouve « décalée » temporellement, puis mélangée à la sortie avec le signal originel. Nous étudierons plus en profondeur le principe de « décalage » qu’emploie un phaser, mais l’on peut déjà dire qu’il agit, on s’en serait douté, sur la phase du signal – signal déphasé qui va être mélangé au signal originel de façon à créer cette impression de balayage si spécifique.

L’autre chose qui est frappante, c’est sa robustesse – il est réalisé dans un boîtier en acier particulièrement épais et lourd – et le fait qu’il opère sur le secteur (en 110 V, modèle américain oblige), et contient donc un transformateur pour générer les tensions adéquates à l’alimentation des amplis opérationnels et des transistors, ainsi qu’un porte fusible qui protège le circuit en cas de surtension ou d’appel de courant. Différents éléments qui en font finalement un élément que l’on posera plus volontiers sur l’ampli, ou sur un dessus de bureau dans son studio…
Un autre élément distinctif prend la forme de trois gros boutons de type « balancier », qui ressemblent fortement à des boutons de sélection de voix sur un orgue.
Le premier sert à mettre l’effet en route : il agit sur l’étage mélangeur, qu’il commute de façon à ce que le signal déphasé soit mélangé au signal clair. Le second et le troisième viennent ajouter des résistances en parallèle de la résistance de biasing d’un transistor qui alimente le LFO : cela a pour conséquence de changer la vitesse de celui-ci. Toutefois, et c’est un élément important, le changement n’est pas immédiat : le circuit du LFO a une constante de temps qui occasionne un changement de vitesse progressif une fois qu’un des boutons est poussé : une sorte de montée, ou de descente, assez musicale et naturelle s’opère alors.
Ces trois commutateurs sont en tout cas d’une architecture assez simple : le bouton-balancier met en mouvement un petit ressort vertical qui vient, ou pas, se plaquer contre une tige métallique horizontale. Ces trois contrôles peuvent être contournés par l’ajout d’une pédale externe, comme nous l’avons déjà signalé.
Le dernier sélecteur sert à la mise sous tension du circuit. Il est rétroéclairé par une petite ampoule, et il est absolument obligatoire de le laisser en marche, car la pédale n’est pas « true-bypass » et le signal ne la traverse qu’une fois qu’il est commuté.
Les entrées et sorties, sur jack TS 6,35 mm, se font à l’avant de l’appareil :
Un peu d’histoire
Comme dit dans l’introduction, le Maestro PS-1 n’est pas, à proprement parler, le premier phaser commercialisé : il s’agirait plutôt de l’Univibe de Shin-Ei, rendu immensément célèbre pour son utilisation par Jimi Hendrix, en particulier sur son interprétation du Star Spangled Banner à Woodstock. Cette pédale est aujourd’hui extrêmement rare, car elle s’est peu vendue à l’époque, et sa côte est donc complètement stratosphérique…
Le PS-1 est, juste après cet ancêtre légendaire (qui le précède de seulement 3 ans, en 1968) le premier phaser qui, non seulement, s’appelle « phaser » mais également sera manufacturée en grand nombre, et fera l’objet de plusieurs révisions à travers toute la décennie 1970.
On doit sa conception à l’embauche de Tom Oberheim par l’entreprise de distribution américaine CMI (Chicago Musical Instruments), en 1970. Oberheim est alors jeune diplômé de physique de l’Université de Californie à Los Angeles (UCLA), et il a déjà réalisé un Ring Modulator qui lui a permis d’être repéré par CMI, qui commença à le commercialiser sous la bannière Maestro.

Quand Oberheim commence à dessiner des effets pour CMI, d’abord le Ring Modulator, puis le Phase Shifter PS-1, la ligne Maestro est connue pour ses effets modifiant radicalement le son des instruments. Le Phaser, créé pour imiter la modulation d’une cabine Leslie, ne paraît donc pas si révolutionnaire que cela, mais la subtilité de l’effet, qui pouvait être employé sur de nombreux instruments différents sans les rendre méconnaissables, et même sur des voix, fit son succès : 60 000 appareils vendus en quatre ans. Il fut rapidement rejoint dans le catalogue Maestro par un Mini-Phase MPS-2, version plus abordable, et plus aisément utilisable comme pédale sur scène.
Un peu d’électronique
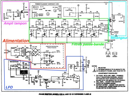
Le PS-1, comme beaucoup de phasers analogiques, emploie une série de filtres passe-tout déphaseurs, qui s’accordent sur les oscillations d’un oscillateur basse fréquence (ou LFO). C’est ce principe de base qui permet d’obtenir une rotation de phase du signal original, rotation qui change constamment, selon un mouvement de balayage, à l’origine de ce son si caractéristique.
Pour l’analyser rapidement, la pédale se compose de cinq grands blocs :
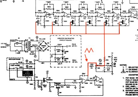
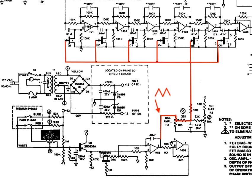
- Un alimentation bipolaire (+ 12V / – 12 V) à la régulation assez primitive, mais fonctionnelle
- Un ampli tampon en entrée (buffer) qui fournit assez de courant, avec une impédance de sortie assez basse, pour pouvoir dupliquer le signal (entre signal dry et wet), mais qui cause quelques pertes sur le signal clair (on le verra à la mesure).
- Une série de filtres passe-tout qui se chargent du déphasage (nous décrypterons plus loin leur fonctionnement)
- Un LFO qui commande l’accordage des filtres
- Et finalement un étage mélangeur, qui recompose les deux signaux (en phase et hors phase) en un seul à la sortie de l’appareil.
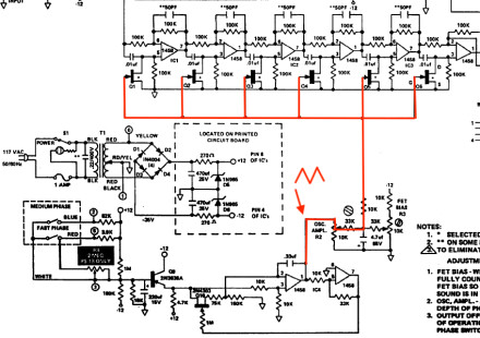
Le bloc qui demande le plus d’explications est constitué des filtres passe-tout déphaseurs.
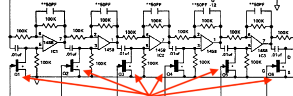
Ils sont constitués d’un bloc de base, fondé sur un ampli opérationnel :
L’élément « clef » si l’on peut parler ainsi, c’est le condensateur C et la résistance R, qui vont former un filtre passe-haut du premier ordre et vont causer une rotation de phase (un décalage, si vous préférez) du signal en sortie par rapport au signal en entrée. Mais attention, pas le même décalage à chaque fréquence : de 180° à 0 Hz à 0° (nul donc) à une fréquence élevée. Le point central (où la rotation est de 90°) advient à une fréquence déterminée par les valeurs de C et R.
Il apparaît donc qu’en faisant varier la valeur de R, on peut décaler ce point central. C’est là qu’intervient le transistor à effet de champ (FET) monté en parallèle avec la résistance (voir ci-dessus). Il agit comme un « robinet » : selon la tension qu’il reçoit à sa grille (G) il laisse plus ou moins passer de courant entre son drain (D) et sa source (S). Dis autrement, il résiste plus ou moins au passage du courant : ce qui revient à dire qu’il agit un peu "comme une résistance variable". Il suffit donc d’appliquer une tension variable à sa grille pour que ce FET fasse varier la résistance totale qu’il forme avec R.
C’est pour cela que le PS-1 contient un LFO : c’est lui qui va générer cette tension variable, sous la forme d’une oscillation (de forme triangulaire), oscillation très lente (entre 0,8 et 9 Hz) qui va être appliquée à la grille de chaque FET.
Reste une question : comment exploiter un filtre qui, à la base, donne une opposition de phase (rotation de 180°) à 0 Hz ? Réponse : en montant les filtres en série, de façon à ce qu’ils s’additionnent. Ainsi si l’on met deux filtres passe-tout en série, on se retrouve avec :
- 180 + 180 degrés à 0 Hz = 360 °, une rotation complète, donc pas de déphasage
- 90 + 90 degrés à la fréquence centrale (celle déterminée par R et C) = 180°, donc une fréquence qui va se trouver annulée, une fois le signal mélangé au signal original.
On obtient alors l’effet d’un filtre coupe bande (notch filter) en sortie de la pédale. Il suffit donc de multiplier les filtres passe-tout déphaseurs, toujours par groupe de deux, pour se retrouver avec un effet qui va, à sa sortie, éliminer différentes fréquences du spectre. Dans le cas du PS-1 : 6 étages de filtrage = 3 fréquences annulées.
Une fois que l’on combine ces filtres avec le LFO, on obtient un effet qui va générer :
- un rotation de phase du signal copié, par rapport au signal original, rotation plus ou moins importante selon la fréquence, avec trois fréquences du spectre audible déphasées à 180°, donc complètement annulée en théorie.
- Quelque chose qui, une fois les deux signaux mélangés, ressemble donc un peu à un filtre en peigne
- Mais en plus, une oscillation constante du degré de rotation de chaque fréquence, selon les oscillations du LFO.
- Donc, si l’on veut, un filtre en peigne qui balaie le signal.
Ci-dessus on voit, superposés, le signal clair (en bleu), non affecté, et le signal affecté par le phaser tel qu’il est présent à la sortie, avec l’effet de filtrage en peigne. On remarque déjà combien le phaser occasionne de perte pour le signal original (particulièrement dans le grave et l’aigu, mais on remarquera que tout le signal est un peu sous 0 dB en sortie). Pour ce qui est du signal filtré, il faut imaginer qu’une même mesure prise 0,5 seconde plus tard donnera un résultat légèrement différent, avec d’autres fréquences annulées, et d’autres boostées. Ce filtrage est constamment « mouvant ».
Prise de son
Voici maintenant quelques exemples des sonorités obtenus avec le Phase Shifter PS-1, commençons pas un son de guitare :

- 1-Guitar no fx00:18
- 2-Guitar Slow Phase00:19
- 3-Guitar Medium Phase00:21
- 4-Guitar Fast Phase00:19
- 5-Guitar Montée et Descente de Phase00:25
Premier son, sans aucun effet, la guitare passant par l’ampli-tampon du PS-1 avant de rentrer directement dans l’entrée Hi-Z de la carte son (Arturia, Minifuse 2). Sur les trois extraits suivants, on entend le même motif rejoué avec les trois vitesses différentes de phasing. Le dernier enregistrement permet d’entendre, sur un accord qui résonne, l’effet de montée et de descente progressive qui advient lorsqu’on passe d’une vitesse à l’autre.
Un peu de son de synthèse maintenant, obtenu avec un Moog Grandmother :

- 1-Moog GRDMTHR No FX00:24
- 2-Moog GRDMTHR Slow Phase00:17
- 3-Moog GRDMTHR Medium Phase00:17
- 4-Moog GRDMTHR Fast Phase00:16
D’abord avec un son le moins coloré possible, puis ci-dessous avec un son beaucoup plus chargé en résonance et en interaction harmonique :

- 1-Moog GRDMTHR Noisy No Fx00:17
- 2-Moog GRDMTHR Noisy Slow Phase00:17
- 3-Moog GRDMTHR Noisy Medium Phase00:17
- 4-Moog GRDMTHR Noisy Fast Phase00:18
L’utiliser aujourd’hui ?
Comme souvent, à la fin de ces « rétro-tests », on en vient à la question de l’usage contemporain d’un tel objet. Son attractivité comme objet rare, objet de collection, est compréhensible, mais qu’en est-il de l’objet originel ? Je fais souvent la promotion ici d’une certaine idée de la production sonore, qui revient à accepter les défauts d’anciennes machines comme des sources d’invention, d’événements sonores inattendus. À mon sens, de tels résultats peu contrôlables sont un moteur créatif particulièrement fécond, et les limitations de certaines vieilles machines créent un cadre qui force le musicien à redoubler d’inventivité.

Ici, on est donc face à un objet dont l’original peut constituer un objet de fétichisme, ou un trésor de collectionneur, ou un plaisir personnel, mais dont l’attraction repose surtout sur le son, et l’ingéniosité de son circuit plutôt simple, plutôt que sur son caractère unique et impossible à reproduire.















