L'ampli à tube, le must du guitariste ? Débat interminable... Reste que cette technologie, pourtant largement obsolète aujourd'hui, a réussi à demeurer incontournable dans le domaine de la musique. Mais si le tube est encore partout (ou presque), il reste assez ésotérique pour beaucoup...
Cette semaine, nous lançons une petite série d’articles pédagogiques qui, en trois épisodes, tentera d’apporter des fondamentaux pour mieux comprendre l’amplification à tubes. Ici, nous ne réglerons pas les vieux débats tubes vs transistors, et nous ne verserons pas dans la mythologie du « son supérieur des lampes ». En revanche, nous aborderons un peu les principes électroniques qui régissent l’amplification à tubes (mais de façon succincte) ; nous nous pencherons sur le vocabulaire de l’ampli ; nous aborderons l’histoire du tube électronique ; nous vous donnerons des informations pour mieux orienter vos choix, pour savoir ce que vous pouvez remplacer, ou pas… Le propos sera donc de répondre à des questions communes sur les amplis à tubes, et d’offrir en quelques articles une petite base de données objectives, pour les musiciens de tous niveaux.
Commençons avec un peu de vocabulaire.
Tubes ou lampes (ou valves) ?
Réponse 1 : Vous dites comme vous voulez !
À peu près tout le monde comprendra ce que vous voulez dire… Cependant, il y a un terme plus correct que les autres. En effet, ceci :
Ça s’appelle un « tube électronique », ou « tube à vide », ou « tube thermoïonique ». Donc, réponse 2 : c’est un tube.
Comme cela ressemble à une ampoule, qu’il y a un filament qui chauffe et produit de la lumière à l’intérieur, on le compare souvent (par métonymie) à une « lampe ».
« Valve », c’est le terme made in UK, qui fait référence à sa capacité à faire passer du courant dans un sens, et d’en limiter plus ou moins le passage, comme un robinet, ou plutôt… comme une valve.
Donc, dans ces articles, on dira « tube », mais à la maison vous faites comme vous voulez, personne ne vous jugera.
Y a-t-il un « son du tube » ?
Avant de répondre à cette question, il faut établir un contexte : dans le cas d’un ampli hi-fi, il ne devrait pas y avoir de différence significative entre l’usage de tubes et de tout autre dispositif d’amplification. S’il y en a, la différence devrait être insignifiante ou indétectable par l’auditeur. Dans le cadre de la haute fidélité, on recherche (en principe…) le son droit, non coloré : c’est cela l’idée de fidélité. En revanche, dans le cas d’un amplificateur de guitare (ou même, selon l’effet voulu, d’un préampli micro), une restitution sonore non linéaire sera recherchée. Dans ce cas, l’usage de tube produit-il un son unique ?
Réponse : Non et oui.

Mais en même temps, oui. Car, de nombreuses études le démontrent, un amplificateur à tubes n’offrira pas les mêmes résultats objectifs qu’un ampli à transistor, et cela sur plusieurs points :
- Distorsion non linéaire (distorsion harmonique et distorsion d’intermodulation) – c’est-à-dire deux types de distorsion qui « ajoutent » des éléments harmoniques au signal d’origine, ou qui souligne telle harmonique plutôt que telle autre. Sur ce sujet, difficile de généraliser. On dit souvent que les amplis à tubes font ressortir les harmoniques paires, et les amplis à transistor les impaires. Il est vrai qu’un tube, en saturation, écrête de façon plus progressive qu’un transistor, ce qui souligne moins les harmoniques impaires. Et en sortie single-ended (qui utilise un seul tube de puissance), un tube aura tendance, en effet, à souligner les harmoniques paires et impaires de façon plus ou moins égale. En revanche, un circuit utilisant des amplificateurs opérationnels aura tendance, lorsqu’il arrive à saturation, à faire ressortir les harmoniques paires. Mais attention, depuis longtemps maintenant, des amplis à transistors sont conçus pour parvenir à un écrêtage doux donc, sur ce point, rien n’est absolu.
- L’impédance de sortie est également plus élevée (quelques dixièmes d’ohm pour un ampli à transistor, souvent autour de 5 kohms pour un ampli à tubes) ce qui occasionnera une interaction plus significative avec l’impédance du haut-parleur. Et cela d’autant plus qu’un haut-parleur n’a pas, par ailleurs, une impédance linéaire : elle varie souvent de 4 ou 5 ohms à certaines fréquences, et jusqu’à 30 ou 50 ohms à d’autres.
- Bande passante – ce n’est pas le point le plus significatif mais, sur les amplis à tubes, le transfo de sortie peut parfois avoir tendance à limiter la bande passante, même si cet effet n’est pas très important en comparaison de la bande passante déjà limitée d’une guitare.
Comment identifier les tubes de mon ampli ?
Réponse : ce n’est pas évident, surtout s’il y en a beaucoup.
Je ne connais pas votre ampli, mais je peux supposer que, s’il n’est pas basé sur une topologie hybride (transistor-tube), alors il aura au minimum deux tubes, ce qui nous donne un indice : il y aura au moins deux étages d’amplification.
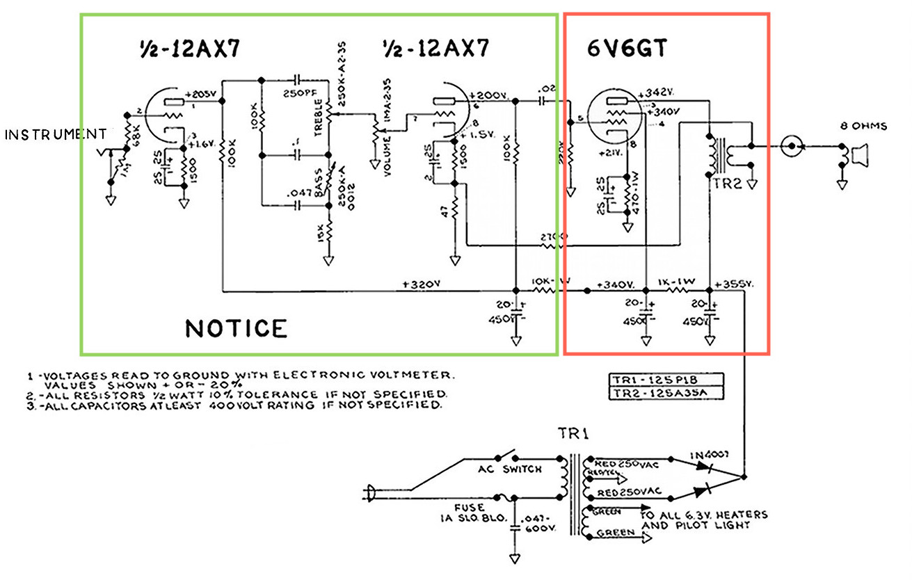
Le premier sera un étage de préamplification, qui amènera le faible signal de l’instrument à un niveau ligne. Le second sera l’étage de puissance, qui utilisera l’énergie fournie par l’alimentation pour générer un signal amplifié à même de mettre en mouvement un haut-parleur. Voici le schéma d’un ampli à deux tubes : l’étage de préampli est encadré en vert, l’ampli de puissance en rouge. Le tube de préampli est indiqué par son nom – 12AX7 (il est séparé en deux moitiés sur l’ampli, mais il ne s’agit bien que d’un seul tube) et celui de puissance – 6V6GT.
Et donc, en plus, il y aura une alimentation, souvent non régulée, qui peut ou non utiliser un tube (on y reviendra dans un futur article).
Alors pourquoi, parfois, y a-t-il autant de tubes ? Pour un ensemble de raisons variables : par exemple, un ampli peut avoir plusieurs entrées, avec chacune son préampli dédié. De plus, il se peut qu’il ait une réverbe et/ou un trémolo à tube. En plus, il peut avoir plus d’un tube de puissance (2, 4 ou 6 par exemple, ceux-ci fonctionnant par paires) : chaque tube d’une paire amplifiera la moitié du signal. On nomme cette configuration Push Pull. Et si l’ampli de puissance fonctionne en Push Pull, il lui faudra une lampe, juste avant lui, qui séparera le signal en deux, en le déphasant : on appelle ce tube la déphaseuse.
Comment savoir du coup quel tube fait quoi ? Il n’y a pas d’approche miracle qui marchera à tous les coups, mais on peut établir quelques règles générales :
- Les tubes de préamplis sont plus petits que les tubes de puissance
- Il y aura au moins un tube de préamplification, plus généralement deux ou trois dans un amplificateur. Ce sont les plus petits tubes et ils se trouveront généralement plus près du jack d’entrée.
- Si l’ampli a plus d’un tube de puissance, le « petit » tube qui leur est le plus proche sera la déphaseuse.

Alors, comment différencier les tubes de la réverbe ou du trémolo ? Il n’y a pas de solution magique qui serait toujours applicable. Le plus simple est de demander à quelqu’un qui s’y connaît (sur un forum, par exemple).
Quels sont les tubes les plus courants ?
Durant l’âge d’or du tube (des années 1930 à l’après-guerre), la production de tube fut pléthorique. La mondialisation n’avait pas encore amené la création de normes internationales, et les constructeurs américains et européens (et soviétiques) rivalisaient dans la création de modèles divers, pour toutes applications (téléphonie, radio, TV, calculateurs, Hi-fi, applications militaires, médicales…).
Malgré cette offre diversifiée, les créateurs d’amplificateurs à tubes se concentrèrent sur quelques modèles faciles à utiliser en audio.
Réponse : mises à part quelques exceptions, on peut donc faire une liste des tubes les plus courants dans les amplis.
Préamplification :
La double-triode 12AX7 et ses variantes tiennent le haut du pavé. Elles se différencient principalement par leur gain. En voici une liste, où j’ai mentionné, à côté du nom de chaque tube, des noms de modèles équivalents.
Gain par tube :
- 12AX7 (ECC83 OU 7025) – 100
- 5751 – 70
- 12AT7 (ECC82) – 60,5
- 12AZ7A – 59
- 12AY7 –44
- 12AV7 – 40
- 12BH7A – 17
- 12AU7 (ECC81) – 16
En vérité, on tombera surtout sur des 12AX7, 12AT7, 12AY7 et 12AU7. Ces modèles de lampes sont également utilisés en déphaseuse, ou pour gérer les effets de l’ampli.
12 AU, AT et AX 7
Amplification de puissance :
Là, on est plus partagé entre l’option américaine et l’option européenne. Il suffit de jeter un oeil aux amplis les plus « légendaires » des deux côtés de l’Atlantique pour s’en rendre compte. Aux USA, on aura principalement des 6V6 (une paire donnera entre 15 et 18 watts) et 6L6 (environ 50 watts pour une paire), telles qu’on les trouve dans les amplificateurs Fender, Gibson, Ampeg ou Danelectro.
De gauche à droite : 6L6GC, 6V6GT, EL34 et EL84
En Europe, on utilisera plutôt les tubes de puissance de production européenne : EL84 (une paire délivrera environ 18 watts) et EL34 (en paire, 50 watts), comme dans les amplis Vox, Marshall, Orange, Wem…
S’agit-il des seules options ? Non, loin de là, et ces tubes peuvent souvent être remplacés par d’autres, dont les spécifications sont plus ou moins proches : KT88 à la place d’EL34, KT66 ou 5881 à la place de 6L6, la liste est longue. Mais, justement, puisqu’on parle de remplacement…
Est-ce que je peux changer mes tubes pour d’autres modèles ?
C’est la question qu’on se pose généralement lorsque l’on veut soit un préampli avec moins ou plus de gain, soit une sortie d’ampli avec plus ou moins de puissance. Alors, est-ce possible ?
Réponse : Oui et non
En préambule, je signale que, pour changer des tubes, il faut respecter leur brochage, c’est-à-dire la répartition de leurs broches, la forme de leur culot : leur type de connexion. Sur les amplis de guitare, vous trouverez surtout du brochage octal (à huit broches) et noval (à neuf).
Noval à gauche, octal à droite
Alors pourquoi oui et non ?
Oui, dans le sens que ce n’est pas impossible, et que ça peut fonctionner. On peut en particulier se référer à la liste de tubes de préamplification ci-dessus pour se faire une idée de tubes facilement échangeables. Votre ampli ne risque rien. Vous pouvez par exemple changer un premier tube de préamplification 12AX7 par un autre modèle (12AT7 par exemple), et vous obtiendrez en effet moins de gain (donc une saturation qui arrivera plus tard). Le choix inverse (12AX7 à la place de 12AT7) aura l’effet inverse : plus de gain, saturation plus rapidement atteinte.
Pour ce qui est de l’amplification de puissance, c’est plus compliqué, et plus dangereux, donc je recommande généralement de s’en tenir aux tubes recommandés ou à des équivalents très proches (KT66 à la place de 6L6, par exemple). Remplacer des 6V6 par des 6L6, en revanche, c’est non ! Les risques sont nombreux, et vous risquez de voir partir en fumée des résistances (au mieux) ou un transfo (au pire).
Et c’est d’ailleurs pour cela que, de façon générale, l’échange de tube pour un autre modèle est plutôt une mauvaise idée : au pire, destructrice, au mieux, dénaturante. Car même lorsque cela fonctionne sans risques directs, vous ferez quand même fonctionner un tube avec un circuit qui n’a pas été conçu pour lui. Donc, ça pourra marcher, mais ça ne sera pas optimum.
Allez, on arrête ici pour cette première partie. La semaine prochaine, on se penchera sur l’histoire des tubes, on verra succinctement comment un tube amplifie, et on essaiera de répondre à la question brûlante : tubes neufs ou vintages, que choisir ?








