Dans le dernier article, nous traitions du fonctionnement d’un transistor. Cette semaine, nous allons conclure cette exploration du petit composant à trois pattes en essayant de comprendre comment il peut être mis à profit pour l’amplification d’un signal.
Nous avions conclu en décrivant deux modes de fonctionnement du transistor.
- En premier, celui que j’avais nommé par analogie « robinet », c’est-à-dire un fonctionnement de type commutation, où la tension Base-Emetteur (Vbe) permet de laisser passer ou de bloquer le courant qui arrive au collecteur du transistor (noté Ic). C’est un mode d’utilisation binaire (tout ou rien).
- En second, une utilisation dans laquelle la variation de la tension Vbe implique une variation similaire du courant Ic. Ainsi un signal audio (qui est une tension variable) appliqué à la base du transistor créera une variation du courant Ic « en miroir » à sa sortie.
Nous allons maintenant, dans la première partie de cet article, explorer un montage amplificateur typique pour tenter d’analyser sa morphologie de base.
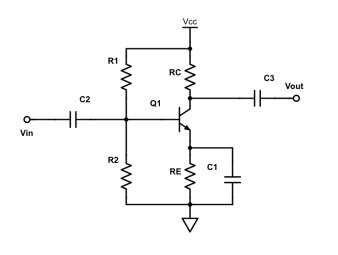
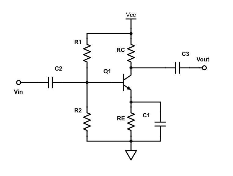
Montage en émetteur commun
Une première explication s’impose : comme on l’avait vu ici la tension se mesure toujours entre deux points dans un circuit. Le point où l’état de charge électrique est stable se nomme la masse, et il constitue souvent le point de référence (le 0V) contre lequel mesurer les tensions dans le circuit.
Dans un montage en émetteur commun, l’émetteur du transistor sera relié à la masse.
NB : Dans l’espace réel du circuit, la masse n’est pas littéralement un seul point, mais de nombreux endroits (pistes, câbles, châssis de l’appareil) tous reliés entre eux, et dont la charge électrique est donc égale.
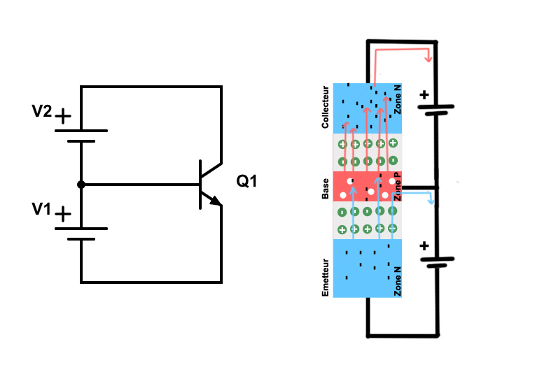
Pour commencer, présentons côte à côte la représentation graphique d’un transistor polarisé vu la semaine dernière et le schéma électrique qui correspondrait à ce montage :
Et maintenant, transcrivons-le sous la forme d’un vrai circuit, avec une alimentation. Il me semble qu’au point où nous en sommes de ces articles, nous avons déjà vu assez de symboles schématiques (résistance, condensateur…) pour que les plus débutants puissent aborder un schéma simple :
Montage en émetteur commun
Qu’est-ce qu’on voit ? Au centre, un transistor. Il est orienté avec :
- La base sur la gauche, qui sert d’entrée pour le signal audio (Vin). Ce signal « ressort » en haut, au niveau du collecteur (Vout).
- L’émetteur en bas, relié à la masse à travers une résistance (dites résistance d’émetteur, ou Re) et un condensateur.
- Le collecteur en haut, qui reçoit une tension d’alimentation (ici nommée Vcc, la tension exacte n’est pas spécifiée) au travers de la résistance de collecteur (Rc). Nous verrons la fonction de cette résistance plus tard.
Où sont passés nos deux générateurs de tension continue ? Pour le collecteur, le générateur 1 a été remplacé par la source de tension +Vcc (derrière laquelle se cache une alimentation), et grâce aux résistances R1 et R2, qui forme ce qu’on appelle un pont diviseur de tension (voire encadré ci-dessous), on obtient une seconde tension spécifique pour la base (générateur 2).
La tension obtenue à ce point central est en fait la fameuse tension Vbe (la tension base-émetteur, qui correspond à la polarisation de la première jonction PN – cf. article de la semaine dernière). Rappelez-vous : c’est Vbe qui génère le courant qui atteint la base (Ib), celui-ci générant le plus grand courant connecteur (Ic).
Pour l’instant, notre circuit n’est pas en train de traiter un signal. Vbe sert donc à fixer ce que l’on nomme le courant de repos : des courants base et collecteur fixe, qui sont en place hors injection d’un signal. Nous avons donc un montage stable, générant un courant Ib (faible) et un courant Ic (plus important).
NB : Il faut préciser que chacun de ces courants rencontre une résistance à la sortie du transistor (Ib rencontre R2, Ic rencontre RC). Un courant qui rencontre une résistance génère une tension aux bornes de cette résistance (phénomène modélisée par la loi d’Ohm). Ces deux tensions résultant des courants Ib et Ic viennent s’ajouter aux tensions de polarisations déjà présentes au niveau de la base et du collecteur.
Maintenant, que ce passe-t-il si l’on injecte un signal audio à la base ? Eh bien, il se superpose à cette tension continue Vbe et la fait varier : on se retrouve avec une tension alternative superposée à une tension continue.
Alors, on revient ici à ce que l’on avait déjà expliqué : lorsque Vbe varie, le courant Ib et le courant Ic varient aussi. On a donc maintenant, en sortie, un courant variable (qui imite les variations de Vbe) au niveau du collecteur. Ce courant rencontre Rc et génère une tension aux bornes de cette résistance. Cette tension est donc similaire à Vbe : elle reproduit exactement les variations du signal audio d’origine, à ceci près que son amplitude a été augmentée par le transistor (puisqu’elle est générée par le plus courant amplifié Ic).
Le signal a été amplifié !
Il faut toutefois indiquer que ce montage, s’il fournit un gain important, a aussi pour conséquence de déphaser le signal à 180°.
D’autres types de montages ?
Il existe deux autres types de montages basiques. Logique, puisqu’un transistor possède trois bornes ! On les nomme donc respectivement : collecteur commun et base commune. Passons les rapidement en revue :
Pour le montage collecteur commun (aussi appelé émetteur-suiveur), on remarque :
- Encore une fois à gauche la base, qui sert d’entrée
- L’émetteur en bas, relié à la masse à travers la résistance Re. Cette fois-ci le signal sort par l’émetteur. Le condensateur (C2) a pour but de bloquer le courant continu présent à l’émetteur tout en laissant passer le signal.
- Le collecteur en haut, qui reçoit une tension d’alimentation (Vcc) au travers de la résistance de collecteur (Rc).
Ce montage ne permet pas d’amplifier la tension, seulement le courant. On parle de « gain unitaire » (le signal ressort non-amplifié, exactement comme il est entré). Toutefois, il présente l’avantage de ne pas déphaser le signal, et d’avoir une impédance de sortie très basse. Il constitue ce que l’on nomme un amplificateur tampon (ou buffer en anglais), c’est à dire qu’il permet de préserver la qualité du signal en s’adaptant facilement à n’importe quel type de charge (dit plus simplement : peu importe ce que vous branchez derrière, le signal sera a priori préservé).
Voici maintenant un montage en base commune :
- À gauche la base ne sert plus d’entrée, elle est reliée à la masse à travers R2 et C1. La tension Vbe est toujours assurée grâce au pont diviseur R1-R2.
- L’émetteur en bas, sert désormais d’entrée pour le signal à travers C2.
- Le collecteur en haut reçoit toujours une tension d’alimentation Vcc à travers Rc. La sortie du signal se fait à travers C3
Ce montage est presque totalement similaire au montage émetteur commun, à ceci prêt que le signal entre par l’émetteur, et que la base est reliée à la masse (à travers le condensateur C1). Les particularités de ce circuit tiennent à son absence de déphasage, et à sa très faible impédance d’entrée.
L’amplification, c’est Béta
Lorsque vous regardez les informations données pour un transistor, par son constructeur, vous remarquez un certain nombre de spécifications maximales (courant collecteur max (Ic max), tension base-émetteur max (Vbe max), etc. ) qui indiquent les seuils à ne pas franchir sous peine de destruction du composant.
Les fiches techniques indiquent également un facteur nommé hFE. Il s’agit du facteur de gain (le nombre par lequel le signal d’entrée est multiplié). On le nomme également Béta mais la notation anglophone hFE est devenue courante. Que recouvre cette notion ? Nous avions parlé la semaine dernière de l’effet transistor, qui permet l’amplification : hFE mesure à quel point un transistor donné peut amplifier, à quel point son effet transistor est important.
Il est important de noter, en ce qui concerne hFE, que le nombre fournit par un constructeur est plutôt donné à titre indicatif. En effet, il existe divers facteurs de variations. Sur un même modèle et un même constructeur, le hFE varie souvent d’un transistor à l’autre. Il est donc nécessaire, pour des applications où une certaine précision est requise de tester chaque transistor avant son installation. À noter également, hFE a tendance à varier selon la température du composant lors de son utilisation.
D’autres types de transistors ?
Pour finir cet article, je vais passer très rapidement en revue d’autres types de transistors, hors des modèles bipolaires NPN et PNP que nous avons étudiés jusqu’ici. Certaines de ces technologies auront droit à un article plus long dans le futur, mais je ne pourrais pas conclure un article sur les transistors sans ce résumé malheureusement trop succinct :
- Darlington : il s’agit en fait d’un montage spécifique, toutefois on trouve des transistors Darlington fabriqués tel quel : c’est-à-dire un composant intégrant deux transistors dans un seul boîtier (voir symbole ci-dessous) . L’intérêt du transistor Darlington est son facteur de gain élevé (le produit du hFE des deux transistors).
- FET : il s’agit de l’acronyme anglais de field effect transistor, nommé en français transistor à effet de champ. Il a trois broches, nommées respectivement Gate (ou Porte ou Grille), Drain et Source. Il existe en deux polarités : N-channel ou P-channel (cf. symbole ci-dessous). Son fonctionnement est assez analogue à celui d’une valve : lorsqu’on applique une tension au Gate, celui-ci produit un champ électrique qui « ouvre » ou « ferme » le passage du courant dans le canal formé entre la Source et le Drain. Ce canal peut-être chargé positivement ou négativement (d’où les appellations N- et P-channel). Comme pour les transistors bipolaires, il existe trois montage de base : source commune, drain commun et gate commun.
Les transistors à effet de champ se répartissent en différentes catégories, liées aux matériaux qui les composent (JFET, MOSFET), avec des qualités différentes qui les rendent plus adaptés à telle ou telle application. Ils feront l’objet d’un futur article dans cette série, car ils présentent d’excellentes qualités pour le domaine audio.
Allez, c’est fini pour cette semaine… La semaine prochaine : les amplificateurs opérationnels !






