DIY Land : immortalisez vos créations !!!
- 4 481 réponses
- 183 participants
- 488 178 vues
- 246 followers

- Mimi -

Suite à une idée qui a germé dans le thread des pédales moches où certaines personnes ont commencé à y poster les photos de leurs propres pédales... /
Voici DIY Land !!!
Dans l'esprit de BGL, GML et compagnie, le but est ici de poster les photos de vos créations, que vous les jugiez belles ou moches on s'en fiche, pourvu que ce soient les vôtres...
Précisons qu'il ne s'agit pas ici de poser trop de questions techniques, trop d'astuces puisque ce sujet existe déjà... (thank you thurston)
On peut bien sûr rester ouverts aux projets de rehousing, voire aux amplis (projet G5)...
A vos appareils photos !!!
-Mimi- "Celui qui marche dans les pas de son idole ne laisse pas de trace..."

Honey'S

Apres quelques bières j'ai certaines questions bizarres qui me viennent à l'esprit, notamment au niveau du fonctionnement des tubes sur un ampli!
On est d'accord que les filaments ne servent qu'a chauffer les tubes pour que les électrons puissent circuler.
Ma question est: est ce qu'on pourrait envisager de supprimer l'alim des filaments pour remplacer le chauffage pas des chalumeaux sur chaque tubes pour les chauffer?
(Je vous avais dit que c’était bizarre comme question

Rock'n'Roll Is Dead

devilmanson25


“La musique réveil le silence”

Honey'S


Rock'n'Roll Is Dead

devilmanson25


“La musique réveil le silence”

Soot_and_Stars



Shreddator

Ma question est: est ce qu'on pourrait envisager de supprimer l'alim des filaments pour remplacer le chauffage pas des chalumeaux sur chaque tubes pour les chauffer?
On pourrait, mais au delà de l'aspect pas très pratique de cette méthode, c'est qu'il serait difficile de ne chauffer que la cathode. Lorsque les autres éléments d'un tube (notamment les grilles) surchauffent, il y a un risque de destruction : le fil très fin des différentes grilles se met à fluer lorsqu'il surchauffe et quand il se déforme cela entraîne souvent un court circuit interne et la mort brutale du tube.
C'est pour cette raison qu'il ne faut pas dépasser la dissipation max sur les grilles-écran (principale fragilité des EL34, bien avant la surchauffe des plaques).

Honey'S

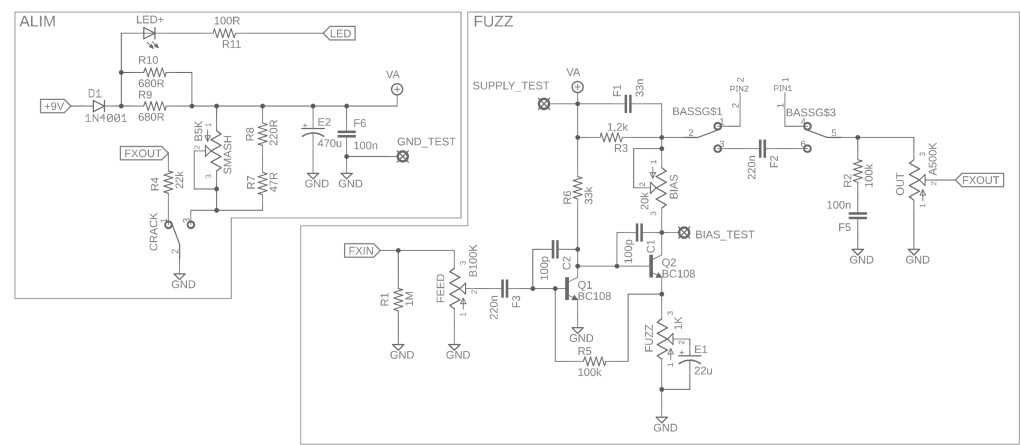
Quelqu'un a une astuce pour faciliter implantation des composants sur un circuit à partir d'un schema?
Je voudrais me monter la feed me d'anasounds dans un 1590BB mais j'ai que le schema, et leur typon dispo correspond à un circuit double couche avec hardware soudé sur la carte.
C'est pas un circuit très balaise mais chaque fois que j'en ai tracé c’était à base de photos ou de diagram, la j'ai rien de particulier et je sais que le format du circuit d'origine ne conviendra pas.

Rock'n'Roll Is Dead
[ Dernière édition du message le 24/02/2023 à 08:54:08 ]

Honey'S


Rock'n'Roll Is Dead

kosmix


Putain Walter mais qu'est-ce que le Vietnam vient foutre là-dedans ?

Honey'S



Rock'n'Roll Is Dead

kosmix


Putain Walter mais qu'est-ce que le Vietnam vient foutre là-dedans ?

devilmanson25

Ce que tu montre en tant que schéma électronique c’est complètement du chinois pour moi.

Tu demande de l’aide, je suis désolé, mais je ne pense pas que je pourrais t’être d’une quelconque utilité…
Je te souhaite bon courage pour ton projet en tout cas.

“La musique réveil le silence”

Honey'S

Et ça rend le truc plus rigolo et personnel à faire

Rock'n'Roll Is Dead
[ Dernière édition du message le 24/02/2023 à 20:23:56 ]

kosmix


Putain Walter mais qu'est-ce que le Vietnam vient foutre là-dedans ?

Honey'S

Rock'n'Roll Is Dead

TAMPCO Pedals


Ancienement appelé The Koala

Honey'S

Rock'n'Roll Is Dead

Honey'S

Rock'n'Roll Is Dead

TAMPCO Pedals

Ancienement appelé The Koala

Honey'S

Rock'n'Roll Is Dead

TAMPCO Pedals

Ancienement appelé The Koala

Honey'S

Rock'n'Roll Is Dead

Honey'S


Par contre j'ai des valeurs d'alim à la con quand je règle une valeur de résistance de bias "standard". J'ai été obligé de descendre à 2,4k pour obtenir un timide 4,3v sur le collecteur de Q2...

Rock'n'Roll Is Dead

Honey'S

Ca fait très bien le taf et tu peux le réduire en trichant à l'aide résistances ou avec la technique du "piggyback"
Au final j'ai réussi à trouver des BC108a Telefunken en HFE 125 et 165!
Ceux de banzai étaient à 170 et 510, (A et C).
Rock'n'Roll Is Dead

props

Basée sur un kit d'origine québécoise (Soundslice FX, que je recommande chaudement), composants vintage, jacks Switchcraft, footswitch haut de gamme avec un click bien ferme, montage en NPN... J'ai juste changé le transistor en Q2 par un AC176 avec un peu moins de gain et de fuite, car la bête n'a qu'un seul potar de volume, et qu'évidemment les transistors germanium sont très capricieux.
Ca marche vraiment bien avec une Strat car on récupère un très beau clean en baissant le volume. C'est moins exploitable avec une LP.


Maintenant je peux dire que j'ai Uma Thurman à mes pieds

- < Liste des sujets
- Charte