Combinant une grande partie des fonctionnalités des Microwave 1 et 2, le M rassemble tables d’ondes numériques et filtres analogiques en un module généreux couvert de commandes. Fera-t-il oublier ses célèbres ancêtres hybrides ?

Un quart de siècle plus tard, la firme allemande, qui a entretemps connu quelques péripéties business, est revenue au top avec le magnifique Quantum, le must des synthés hybrides. Il est décliné en version entièrement numérique, l’Iridium, venant compléter une gamme devenue très hétéroclite, composée de modules, petits analogiques, moyens numériques, string machines modélisées, gros numériques et logiciels… En 2021, Waldorf a annoncé un nouveau synthé hybride à tables d’ondes : le M. Est-il le digne successeur de la série Microwave ? Des PPG Wave ? Voyons tout cela avec un modèle en version 1.07.
Black and blue
Le M est un module classieux, aux matériaux nobles et à l’esthétique soignée. La façade est noire et bleue, les capuchons des rotatifs sont originaux, tout comme l’arrangement des modules en tuiles hétérogènes. La coque est tout en métal rigide et les côtés profilés placés légèrement en retrait en composite souple, d’où les 5,7 kg pour 44 × 31 cm. Les commandes sont assez nombreuses et largement dimensionnées : 23 encodeurs, 20 potentiomètres, 19 poussoirs et un écran OLED couleur très lisible aux graphismes très soignés. La prise en main n’en est que plus agréable, avec des détails ergonomiques appréciables : 2 encodeurs doubles pour sélectionner à la fois la table d’ondes (anneau cranté) et l’index de lecture (centre lisse), différents boutons poussoirs pour sélectionner les modules à éditer via le menu, un encodeur-poussoir pour naviguer dans les différentes pages d’un module, 4 encodeurs poussoirs crantés contextuels pour éditer 4 paramètres dans chaque page (en rangée inférieure), moyennant un petit travail psychomoteur car ils sont décalés, l’écran étant moins large. Tiens, Waldorf a prévu les fonctions Init/Recall/Random, tant mieux ! Mais pas Compare, tant pis !

La connectique, généreuse et vissée, occupe une bonne partie de l’arrière du module : sortie générale gauche / droite (jacks 6,35 TS), 4 sorties séparées stéréo (jack 6,35 TRS), sortie casque (jack 6,35 TRS, avec petit potentiomètre de volume séparé), trio Midi DIN, prise USB 2 type B (Midi uniquement, dommage !), lecteur de carte SD (archivage des programmes, import de tables d’ondes, mise à jour du système) et connecteur mini-DIN pour l’alimentation externe, type bloc central 12V/3A (argh, sur un synthé de cette trempe). On salue les nombreuses sorties, mais on regrette l’absence d’entrée audio. Sur le fond du boitier, on remarque 4 filetages permettant de fixer l’unité sur un support à la norme VESA, bien vu, puisqu’il n’est pas rackable. Le M peut également recevoir une carte d’extension interne, portant la polyphonie de 8 à 16 voix. On ignore encore tout de cette carte, disponibilité et tarif. Elle s’embrochera vraisemblablement sur les deux connecteurs rouges qu’on aperçoit sur la carte mère, ce qui ne devrait pas poser de problème d’installation par l’utilisateur. A suivre…
Retour aux sources

D’ailleurs, le M est directement compatible avec les programmes et banques de Microwave, qu’il ingère goulument via Sysex.
Après, au plan qualitatif, c’est aussi une affaire de goût, comme le design de la machine : étant propriétaire des synthés originaux, c’est avec une certaine émotion que nous en retrouvons certains programmes emblématiques, mais aussi les pires. C’est donc une livrée à qualité inégale qui nous est proposée ; tant mieux, on va pouvoir faire les nôtres, il reste plein de place pour les stocker sans avoir à se prendre la tête pour savoir où les mettre. Concernant les Multi, Waldorf nous gratifie de seulement 8 programmes, sérieux là… Sans surprise, le M est à l’aise dans les textures hybrides évolutives, les orgues rutilants, les voix éthérées, les basses métalliques, les grosses synchro. Tout ce qui a fait la gloire de PPG et Waldorf. Ce sont plus de 40 ans d’histoire de la table d’ondes outre-rhinoise qui sont rassemblés dans ce module. Comparativement au PPG Wave, il n’a pas le côté cracra des générateurs numériques mais le filtre – donc la coloration sonore – est assez proche. A côté du Microwave (1A), on retrouve une filiation certaine dans les tables d’ondes (mode classique) mais la coloration du filtre est différente, surtout quand on pousse la résonance. Comparé au Microwave 2 enfin, le filtre analogique du M répond de manière beaucoup plus douce avec une résonance plus maîtrisée, mais les filtres numériques du Microwave 2 apportent plus de variété (en attendant une mise à jour système qui devrait ajouter les trois filtres manquants) ; le son du Microwave 2 semble aussi plus large et généreux, notamment grâce aux effets internes que n’a pas le M.

- M_1audio 01 Intro Wave00:38
- M_1audio 02 Pluck Hybrid00:38
- M_1audio 03 2144 Action00:47
- M_1audio 04 Rich M00:43
- M_1audio 05 Table Basse00:50
- M_1audio 06 Choir Wave00:54
- M_1audio 07 Church Time00:38
- M_1audio 08 Arped Pulse00:55
- M_1audio 09 PPG 7a00:24
- M_1audio 10 PPG Dual00:49
Tables à rallonge

Ce point de lecture est modulable par une enveloppe dédiée, la vélocité, le suivi de clavier et deux sources assignables (contrôleurs physiques, modulations, CC Midi), ce qui fait l’originalité de ce type de synthèse. La première source dispose d’une modulation latérale. On peut aussi régler la phase d’onde. Tradition PPG/Waldorf, dans chaque table, les trois dernières ondes sont toujours des triangle / carré / dent de scie, afin de faciliter la programmation quand on cherche une onde basique. Un astucieux réglage permet de contraindre l’étendue de lecture aux 64 ondes, aux 61 premières ondes ou aux 3 dernières. Par contre, il n’y a pas de réglage de transition ente les ondes, comme certains concurrents le permettent. Les 96 tables fournies intègrent les tables des PPG et Microwave : PWM, FM, cloches, orgues, voix, spectres, bruits… On peut les accorder par octave, demi-ton et 64ème de demi-ton. Le pitch peut être modulé par deux sources (l’une avec modulation latérale, l’autre avec quantification) et le portamento (linéaire ou exponentiel). Il peut aussi être figé (utile en synchro d’oscillateurs).
Klassisch oder modern ?

Pour finir avec le mode classique, signalons qu’on ne peut ni synchroniser les oscillateurs ni les moduler en anneau.
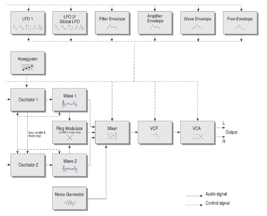
En mode moderne, la résolution des ondes est à la base de 16 bits. On peut toutefois réduire le facteur de qualité jusqu’à 2 bits (!), pour un son aussi crado que méconnaissable. On bénéficie cette fois des interactions des oscillateurs (synchro et modulation en anneau), comme sur le Microwave 2. La quantité de modulation en anneau peut être modulée par une source au choix, avec modulation bipolaire. Lorsqu’on est en mode Multi, seule la première partie peut utiliser le mode moderne, vraisemblablement très gourmand en calculs, les trois autres devront se contenter du mode classique. Là où le système pourrait progresser, c’est dans les menus qui proposent tous les réglages quel que soit le mode en cours, ce qui peut déstabiliser puisque certains sont inopérants selon le mode dans lequel on se trouve.
Filtres en série

Le VCF est généré par un circuit intégré SSI2144 (inspiré du SSM2044 qui équipait notamment les PPG Wave 2.2 et 2.3, donc de comportement différent de celui du Microwave 1 qui utilisait des VCF+VCA CEM3389 puis CEM3387). Il s’agit d’un filtre passe-bas résonant 4 pôles en échelle, capable d’entrer en auto-oscillation. La réponse en fréquence est douce, lisse, impeccable. La fréquence de coupure est modulable par l’enveloppe, la vélocité, le suivi de clavier et deux sources assignables dont la première offre une modulation latérale. La résonance est également modulable par une source assignable, merci. Nous lui trouvons toutefois moins de caractère (coloration) que le SSM2044 qui équipe certains synthés du studio (Wave 2.3, Polysix et K3m). Toutefois, il fonctionne très bien avec les ondes numériques du M et est réglé pour saturer quand on pousse les niveaux dans le mixeur. Il n’est pas compensé, donc pousser la résonance écrase les basses, classique. En sortie de VCF, le signal passe dans le VCA stéréo final, généré par un circuit SSI2164. Il est modulable par une enveloppe, la vélocité, le suivi de clavier et deux sources assignables, la première équipée d’une modulation latérale, comme pour le VCF. Le panoramique est également réglable et modulable par une source assignable, super !
Modulations souples
Les synthés Waldorf sont toujours bien dotés en matière de modulations. Le M n’échappe pas à la règle. Nous avons vu qu’il fonctionnait sous le principe des destinations plutôt qu’une page réservée à une matrice de modulation, ce qui le rend facile à configurer. Dans chaque module, une ou plusieurs pages sont réservées à l’assignation des destinations de modulations pour les paramètres disponibles. On a vu cela en détail pour les tables d’ondes, les pitchs, les niveaux, les filtres, le volume et le panoramique. A chaque paramètre, une liste déroulante de sources est proposée. Il suffit d’en choisir une, parfois une seconde source latérale (même liste) et de régler la quantité de modulation bipolaire. Rien de plus simple !

On termine cette section modulation par les enveloppes, au nombre de quatre. Trois sont préassignées à la table d’ondes, aux deux VCF et au VCA, mais peuvent très bien affecter d’autres destinations. Les enveloppes de VCF et VCA, de type ADSR, sont les plus simples. L’enveloppe de VCF ajoute un segment de délai. Les temps et niveaux sont indépendamment modulables par des sources au choix, puissant. L’enveloppe de table d’ondes est plus complexe, avec 8 temps et 8 niveaux. Les temps et niveaux sont globalement modulables par une source au choix. L’enveloppe d’onde peut être bouclée entre deux points à définir. La dernière enveloppe, libre d’assignation, offre 4 temps et 4 niveaux. Les réglages sont identiques à l’enveloppe de table d’ondes, auxquels s’ajoute une boucle de relâchement, pour les amateurs de drones… Ces enveloppes ont des amplitudes de temps très larges, du plus claquant au plus lent. Elles se comportent comme les deux versions de Microwave dans leurs modes respectifs classique / moderne (par multiplication / addition de la modulation), ce qui conduit à des réponses différentes quand on bascule d’un mode à l’autre.
Arpèges limités

Multimode à quatre

Les voix sont allouées par priorité (la partie 1 est prioritaire sur la partie 2, etc.), mais on peut définir une réserve de voix et autoriser le vol de voix, ce qui est utile compte tenu de la polyphonie de base limitée à 8 voix. Il manque des réglages de filtres de contrôleurs physiques ou Midi pour être vraiment complet. Pour l’édition, on peut facilement passer d’une partie à l’autre avec les deux touches dédiées et éditer les programmes dans leur contexte de Multi, sans oublier d’aller les sauvegarder en mode programme, puisqu’un Multi n’enregistre que les réglages des parties (dont le numéro de programme, mais pas le programme lui-même). On a 128 mémoires, cela peut paraitre peu à côté des 2.048 mémoires de programmes, mais c’est tout à fait honorable, d’autant qu’on peut archiver tout cela sur la carte SD. La sauvegarde prend à chaque fois en temps fou, que ce soit pour les programmes Single ou Multi.
Conclusion

Toutefois, il apporte une ergonomie bien supérieure (seul le Microwave XT ne s’en tire pas trop mal en comparaison), grâce à des commandes directes plus fournies et une navigation bien pensée, associée à un écran couleur OLED utilisé à bon escient. Mais le M (en système 1.07) doit encore progresser : réactivité et fluidité de l’affichage, gestion des imports, amélioration de l’arpégiateur, éditeur externe pour créer les tables d’ondes utilisateur. On sent que le développement est fastidieux et se fait à ressources réduites, mais l’équipe est très à l’écoute des utilisateurs. Le M a pas mal évolué depuis sa mise en service pourtant récente, mais si on le prend pour ce qu’il fait à ce jour (1.07), on a déjà un très bon synthé qui ravira les amateurs du son de ses ancêtres, le plaisir de programmer confortablement en plus.










