Nouvelle année : on passe à la vitesse supérieure ! Cette semaine, on va étudier plus profondément notre circuit, et essayer de démêler ses complexités. Au passage, on va voir qu'il n'est pas si "simple" que notre titre le laisse penser, et découvrir une partie de ce qui le rend si bon à nos oreilles

Le micro de notre guitare ainsi modélisé, on lui avait raccordé le circuit volume et tonalité, et j’avais noté qu’il faudrait aussi penser à l’impédance d’entrée de l’amplificateur, et la capacité (faible mais non négligeable) du câble qui relie l’instrument à l’amplificateur.

Nous procéderons en deux temps, et avec deux outils. Dans un premier temps, en prenant des mesures de chaque composant dans cette guitare, de façon à associer des valeurs à notre schéma. Nous utiliserons pour cela un LCRmètre, qui nous permettra d’effectuer des mesures d’inductance, capacité et résistance, en régime alternatif. Dans un second temps, avec le freeware LTSpice, nous modéliserons le circuit obtenu, afin de simuler son effet sur la bande passante.
Mais dans un premier temps, complétons notre schéma !
Tu seras bienvenu schéma
Je commence en précisant qu’après avoir jeté toute mon énergie dans ce titre à jeu de mot pourri, et par manque d’inspiration, tous les autres titres proviendront de chansons qu’a interprétées M. Florent Pagny. Merci qui ?
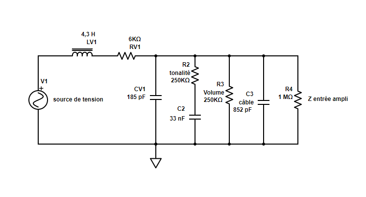
Reprenons. Voici le schéma complet, avec tous les composants. Analysons le ! Sur la partie gauche, on retrouve tous les éléments que nous avons vu jusqu’ici. Le micro est modélisé comme une souce de tension V1. Vous remarquez que l’inductance, la résistance et la capacité du micro sont nommées de façon à faire référence à la source V (LV1, RV1, CV1). On retrouve ensuite le potard de tonalité (symbolisé par la résistance R2) et son condensateur C2. Puis le potentiomètre de volume (résistance R3) et, en parallèle, un nouveau condensateur : c’est la capacité du câble (C3). Pour terminer, une résistance supplémentaire symbolise l’impédance d’entrée de l’amplificateur (Zin, symbolisé ici par R4).
Le schéma est alors à peu près complet (il lui manque une représentation de l’inductance générée par les courants de Foucault, de la résistance série des câbles, mais nous pouvons nous passer de ces facteurs à notre niveau…). Notre schéma est assez touffu : plus loin dans l’article, nous procéderons à une simplification en réunissant ensemble certains composants de même nature… Mais pour l’instant, nous allons passer à l’assignation de valeurs.
Les p’tites cuillères, tout c’qu’à vos yeux a d’la valeur

Commençons par le plus simple : les potentiomètres et le condensateur. Il suffit de faire un relevé : les potards de volume et tone font 250 kΩ, le condensateur 33 nF (nano Farad). Sur le schéma on va considérer, pour commencer, que les deux potards sont sur 10, et donc on assigne aux résistances R2 et R3 la valeur 250 kΩ.
Pour le reste, il va nous falloir procéder à des mesures avec un LCRmètre. Commençons par le micro. La mesure révèle une inductance de 4,3 H (Henries), une résistance de 6 kΩ et une capacité de 185 pF (pico Farad) :
Mesurons ensuite le câble : il s’agit d’un câble fait maison, avec du Canare GS-6. Il mesure 5 mètres de long. On obtient une capacité de 852 pF. Pour comparer, je mesure aussi un câble Yellow Cable d’une longueur similaire que j’ai sous la main. Il mesure 357 pF. On se servira de cette donnée pour voir si le câble crée une différence vraiment marquante. Comme nous l’avons déjà noté, la résistance du câble est si faible (moins de 1 Ω) que nous l’ignorons dans cette expérience.
Pour finir, je vais supposer que l’entrée de l’ampli à un impédance d’environ 1 MΩ, ce qui est une approximation assez classique. On ajoute tout cela, et notre schéma est complet.
Maintenant, il y a moyen de le simplifier…
Dites-le simplement au lieu d’être méchants

Donc C1 et C3 forme une seule capacité (nommée ici C13), de 185 + 852 = 1037 pF (ou 1,037 nF). De la même façon R3 (le potentiomètre de volume) a été regroupé avec R4 (impédance d’entrée) – ce qui nous donne une résistance totale de 200 kΩ.
Et maintenant que nous avons modélisé notre circuit par un schéma compact, nous pouvons passer à la simulation.
Comme d’habitude, on fera semblant

Ce qui frappe immédiatement, ce n’est pas tant que notre circuit agit comme un filtre passe-bas, qui atténue fortement les fréquences au-dessus de 3 kHz, mais c’est la présence d’une « cloche » avec un pic de presque +6 dB à 2,2 kHz.
J’avais évoqué dans l’article précédent le fait que le micro de guitare, en lui-même, avec son inductance sa résistance et sa capacité, forme un filtre résonnant passe bas du second ordre. Le mot important dans cette description technique est, bien entendu, « résonnant ». Cette résonnance provient de l’interaction de l’inductance et des capacités présentes dans le circuit. Nous n’irons pas, à ce stade de la série, dans les détails du caractère résonnant du couple LC, mais notez au moins qu’un couple LC monté en parallèle forme la base la plus simple d’un oscillateur. Un couple LC va donc naturellement développer, par son interaction, une fréquence de résonance. Dans notre circuit Vol + Tone, il va donc permettre l’amplification en tension du signal à une fréquence donnée, fréquence qui dépend de la valeur des deux composants. Cette amplification en tension sera d’une amplitude plus ou moins grande (là aussi dépendante de la valeur des composants), amplitude que l’on symbolise par la lettre Q.
NB : nous avions toujours affirmé que les composants passifs ne permettait pas d’amplifier un signal. En vérité, certains montages, ou certains composants – les tranformateurs – permettent d’amplifier la tension d’un signal, mais cause alors une diminution de l’intensité du courant. La puissance du signal (produit de la tension et de l’intensité) reste donc inchangée.
Que se passe-t-il si l’on tourne le potentiomètre de tonalité ? Voyez ci-dessous pour des valeurs de 200 kΩ, 150 kΩ, 100 kΩ, 65 kΩ et 33 kΩ (pour un meilleur affichage, cliquez sur les images) :
Plutôt qu’un changement de la fréquence de coupure du filtre passe bas, on assiste à une diminution de Q. L’amplitude de la résonnance diminue : plus la résistance est faible, plus le condensateur de 33 nF se retrouve effectivement en parallèle avec les capacités du câble et du micro et s’ajoute à elles, et plus la valeur de Q diminue.
En vérité, notre circuit Vol + Tone fonctionne comme une « loupe » auditive, en accentuant certaines fréquences de la guitare électrique. Cette accentuation participe au timbre si spécifique, si reconnaissable à nos oreilles, de cet instrument. La diminution de cette accentuation change notre perception, et nous parvient comme une atténuation de ses aigus. Que se passe-t-il si l’on diminue la résistance du potentiomètre encore plus bas ?
Valeurs : 1 kΩ, 65 Ω, 33 Ω, 10 Ω
On voit apparaître une nouvelle accentuation ! Cette fois-ci aux alentours de 400 Hz, entre les basses et les bas-médiums. En vérité, un potentiomètre de tonalité fonctionne presque, toutes proportions gardées, comme une petite wah intégrée, qui permet le déplacement d’une fréquence de résonnance du haut-médium vers le bas-médium.
Revenons maintenant au câble : sa capacité, sa longueur, cela joue-t-il vraiment un rôle ?
Restent les murs porteurs, pour se couper du vent, pour tenir la longueur
Eh bien oui, on l’aura compris, vu qu’il contribue à plus de la moitié de la valeur de la charge capacitive dans le couple résonnant LC, le câble est très important, et sa longueur, comme sa fabrication, est un facteur important. Voici les résultats comparés de mon câble DIY et du câble Yellow Cable, avec les potards à 10 :
On voit bien comment la fréquence de résonnance se déplace plus dans l’aigu avec le Yellow Cable. Mais les guitaristes et les bassistes le savent déjà : les câbles, leur longueur, leur qualité, joue sur la coloration du son.
La prochaine fois, nous conclurons cette étude du système Vol + Tone en étudiant les interactions du potentiomètre de volume, et celles d’autres possibilités de cablâges, dont le fameux « 50's wiring ».



















