Varions les plaisirs ! Cette semaine, on reste sur notre bon vieux circuit d'atténuation "Vol + Tone", certes, mais on va essayer de proposer des solutions alternatives, qui permettront des contrôles plus précis de la tonalité de notre micro... Mais est-ce si simple que ça ?
comme je l’avai expliqué la semaine dernière, après un survol assez simple du circuit de volume et tonalité d’un instrument électrique, on va cette semaine passer à l’étape supérieure et tenter de proposer des modifications simples. Pour info, la semaine prochaine, nous passerons aux calculs nécessaires pour choisir ses composants de manières adéquat, en voyons comment leurs valeurs affectes la bande passante. Je précise au passage que les montages présentées dans cette série pourraient tout à fait s’intégrer dans d’autres étages de contrôle volume/tonalité, par exemple au sein d’une pédale, ou d’un ampli. Il serait absolument nécessaire d’adapter les valeurs des composants, mais les principes de filtrage resteraient exactement les mêmes.
Bizarro tone ?
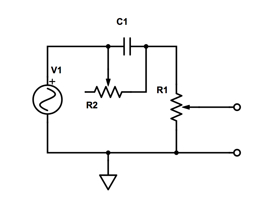
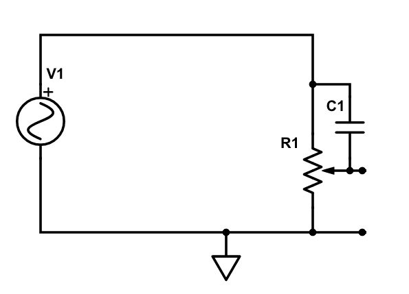
La semaine dernière, nous avons étudié le schéma d’un contrôle de tonalité des plus classique, c’est-à-dire un filtre passe-bas contrôlé par un potentiomètre. Pourquoi ne pas l’inverser, et installer un filtre passe-haut, qui « dégraissera » le signal.

Là aussi, je vais me citer à nouveau : « en théorie, un condensateur a les caractéristiques d’un filtre passe-haut ». Ok, alors à quoi sert le potentiomètre ? Il permet de contourner le condensateur : il est possible de diminuer sa résistance jusqu’à 0 ohms, créant un court circuit, qui rendra le condensateur « inopérant ». Dans ce cas là, le condensateur « filtre passe-haut » ne sert plus à rien, tout le signal passe par le court circuit et atteint le potard de volume. C’est position courante pour utiliser l’instrument.
Si l’on désire éliminer les graves, on le tourne dans l’autre sens, sa résistance augmente, il atténue le signal. Sauf que, du point de vue des fréquences les plus hautes dans le spectre, le condensateur a une impédance très passe et ressemble (presque, mais passons sur ce détail) à un court circuit. Ainsi, même lorsque le signal est fortement atténué par R2, les fréquences aigües sont préservées.
Un double contrôle de tonalité
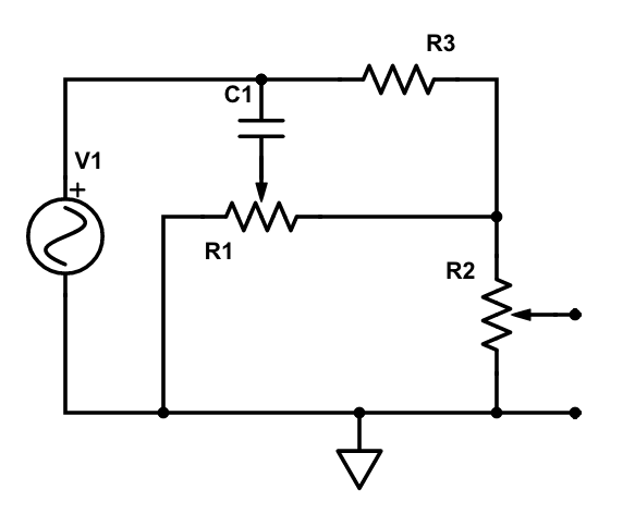
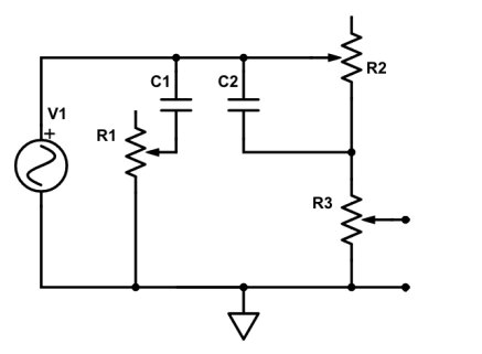
La continuation logique apparaît de façon évidente : un contrôle qui rassemble ces deux filtres, pour pouvoir atténuer à la fois le grave et l’aigu, au choix. La première solution serait d’installer deux potentiomètres, avec ces deux filtres distincts. L’un permettrait d’atténuer le grave, l’autre l’aigu. Je propose donc le schéma suivant :
C’est la solution la plus simple : on se retrouve trois potentiomètres – R1 pour le passe-bas (tone classique), R2 pour le passe-haut (tone inversé), R3 pour le volume.

Attention, ce circuit fonctionne mais a potentiellement un défaut : les deux potentiomètres peuvent « s’annuler » entre eux. Imaginez que vous utilisez le potentiomètre passe-bas au maximum de l’atténuation : vous tourner le potard R1 jusqu’à 0, de façon à éliminer un maximum d’aigus. À ce moment, le potard R2 ne sert plus à grand chose : en effet il a pour fonction d’atténuer ce qui vous reste de signal, de façon à faire ressortir les fréquences aiguës… Mais vous les avez déjà éliminées ! Si vous utilisez R2 alors, il risque d’agir plutôt comme un volume.
D’où vient ce problème ? Du fait que ce type de filtre passif ne peut pas amplifier tout ou partie du signal. Il ne peut qu’en atténuer certaines fréquences. Si vous atténuer l’aigu et le grave en même temps, il vous restera peut-être un peu de médium (tout dépend des fréquences de coupure des filtre), partiellement atténué lui-même.
Mais, comme nous le verrons de façon récurrente dans ces articles, chaque montage est toujours un compromis par rapport à un fonctionnement idéal. Ils ont tous des inconvénients.
Un seul potard pour les unir tous
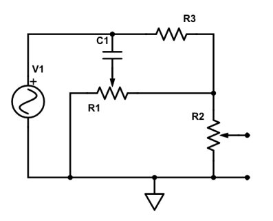
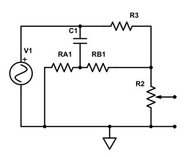
La simplicité a ses avantages : plus facile d’en prédire le fonctionnement, plus facile à réparer et d’une conception plus « élégante ». J’aimerais donc proposer une solution à un seul potentiomètre. L’idée serait de créer un circuit dans lequel le potentiomètre de tonalité possède un « point milieu » : si on le tourne dans un sens, il éliminera les aigus, dans l’autre il éliminera les graves. En le laissant au centre on obtient une sorte d’équilibre. Nous pouvons utiliser l’anglicisme « tilt control » pour définir ce genre de circuit.

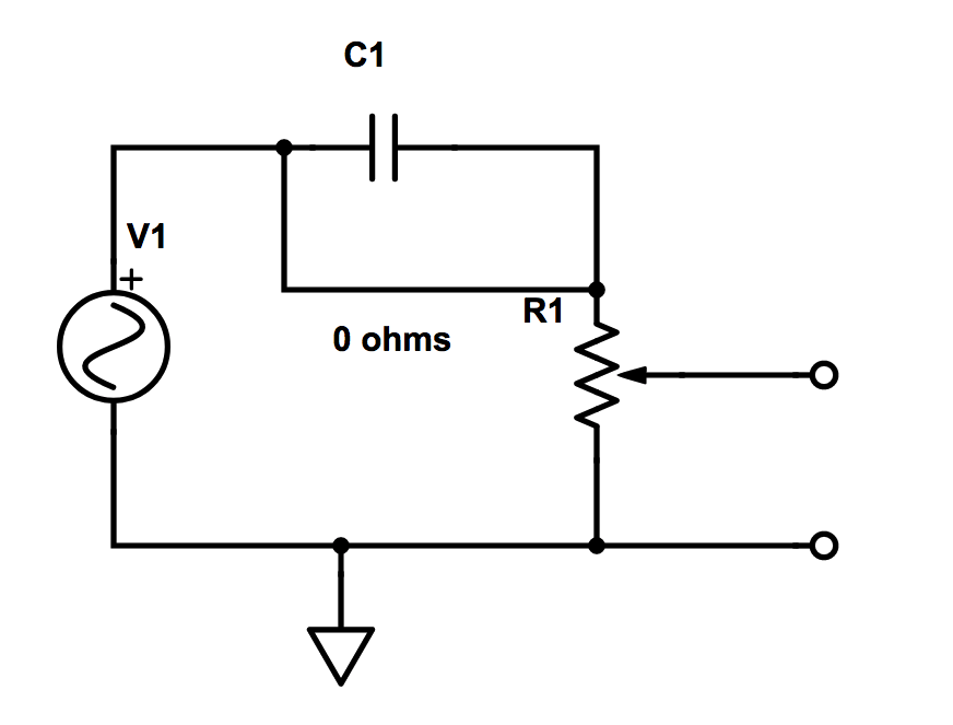
Comment est-ce que cela fonctionne ? Le signal rencontre une bifurcation (un nœud). D’un côté le signal passe à travers une résistance R3 (qui l’atténue légèrement) et atteint le potentiomètre de volume R2. De l’autre, une partie filtrée du signal (donc principalement les aigus) passe par le condensateur C1 et arrive au potentiomètre de tonalité R1. Pour bien comprendre l’influence de ce potentiomètre R1, modélisons-le sous la forme de deux résistances :
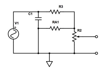
R1 est devenu RA1 et RB1
R1 constitue lui aussi une sorte de « bifurcation » : le signal filtré passe par RA1 et RB1.
Premier cas : plus on tourne le potard de façon à diminuer la valeur de RA1, plus le condensateur C1 se trouve proche d’être connecté directement à la masse. plus les aigus se trouvent atténués.
Deuxième cas : plus on diminue la valeur de RB1, plus le condensateur se retrouve monté en parallèle avec R3, et on finit même par retrouver notre filtre passe-haut (voir la première partie de cet article).
Ce montage marche-t-il ? Oui, je peux en témoigner, je l’ai installé sur une de mes guitares. Est-il parfait ? Loin de là et pour différentes raisons : il suffit de regarder le schéma ci-dessus pour voir que, dans cette position, RB1 et R2 se retrouve en parallèle. La position du potard de tone, c’est-à-dire la valeur de RA1 et RB1, aura donc une influence sur la course du potard de volume.
If you want bleed
Je passe rapidement sur cette option, car elle est simple. Mais sa popularité m’oblige à lui consacrer quelques lignes.

Le principe du « treble bleed » est de compenser les pertes d’aigu occasionnées par l’atténuation du signal. En effet, le potentiomètre de volume n’a pas un effet d’atténuation similaire à toutes les fréquences. Il a tendance à causer des pertes dans les aigus. Et cela varie selon la valeur du condensateur. Explications…
Et le micro dans tout ça ?
Pour l’instant, pour chaque schéma, nous avons considéré les composants utilisés comme idéaux. En tout premier lieu, le générateur de tension, le micro, dont nous n’avons jamais considéré le véritable comportement dans un circuit.
En effet, un micro de guitare est constitué d’une bobine. Une bobine est un long fil métallique enroulé sur lui même. Un agit sur le courant alternatif comme :
- une auto-inductance (car c’est une bobine)
- une résistance (car c’est un long conducteur)
- un condensateur (car ses spires conductrices sont très proches mais séparées par un isolant. Conducteur/isolant/conducteur : c’est la structure d’un condensateur)
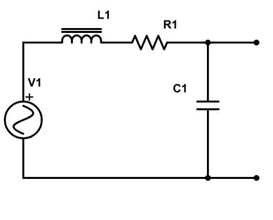
On peut donc modéliser le micro comme ceci :
V1 est le générateur de tension, suivie, en série, de l’inductance, de la résistance et du condensateur (les trois caractéristiques passives du micro). Le signal est prélevé aux bornes du condensateur. Le micro ne se contente pas de fournir une tension alternative à ses bornes, il fait partie intégrante du circuit : le courant alternatif le traverse, et il est donc affecté par ses différentes spécificités inductive, résistive et capacitive.
Regardons donc attentivement le schéma ci-dessus : il constitue un filtre passe-bas du second ordre (filtre RLC), sur lequel le signal est prélevé aux bornes du condensateur. Nous expliquerons plus en détail le fonctionnement de ce filtre la semaine prochaine : disons seulement pour l’instant qu’il s’agit d’un filtre passe-bas avec une résonnance. Et comme le micro ne fonctionne pas seul, il va interagir avec les autres atténuateurs (potentiomètres et condensateurs). Si l’on reprend le schéma que j’ai déjà donné des contrôles volume/tonalité classique, on se retrouve donc avec cela :
À gauche, on voit toujours le filtre RLC du micro (avec ses éléments renommés pour les différencier), puis le condensateur et le potentiomètre de tonalité, puis le potentiomètre de volume. Le filtre RLC du micro forme donc d’autres filtres, d’autres interactions avec l’impédance des composants qui lui sont connectés. Et il faudra ajouter l’impédance d’entrée de l’amplificateur ! Et la capacitance des câbles !
Bref, il nous reste donc du chemin à parcourir : la semaine prochaine, la partie 3, nous complèterons ce schéma et nous étudierons ses effets sur la bande passante de l’instrument.









