Cette semaine, on continue le journal de bord de notre fabrication d'un clone modifié de la MXR Distortion Plus. Maintenant qu'on a établi un schéma préliminaire, il va falloir réaliser un prototype, afin de parfaire les modifications que nous avons proposées et de réaliser la version finale...
Parce qu’en effet, pour l’instant, toutes nos belles simulations restent malheureusement théoriques. Le choix des composants, de leurs valeurs et de leurs types, la bonne conception du circuit imprimé, les réglages… Tout cela va compter dans la réalisation de l’objet final. Alors, pour définir ce qui mérite vraiment d’être mis en place, nous établissons un cahier des charges, en 4 points principaux :
La bonne qualité de fonctionnement - c’est idiot à dire mais, même si une pédale ne fait pas un traitement de signal qui nécessite une précision extrême, certaines normes sont à respecter quand au placement des composants, à la connexion des masses ou de l’alimentation… Bref, il faut faire cela proprement.
La facilité de prise en main – en effet, on a ajouté pas mal de commutateurs, il va donc être nécessaire de réfléchir à un ensemble qui ne sera pas trop « usine à gaz », qui permettra une prise en main rapide, et où l’on ne risque pas trop de changer involontairement un réglage avec le pied.
La sonorité - c’est bien de simuler des comportements, mais il n’y a rien de mieux que les oreilles pour juger du résultat final. Car, si l’on crée une pédale de disto, c’est pour faire de la musique pour soi, pour son plaisir, son expression personnelle. Il va donc falloir peaufiner, à partir du prototype, un résultat final qui justifie nos efforts, et sache séduire nos oreilles.
L’esthétique – une pédale facile à manipuler, c’est bien. Une pédale agréable à regarder, c’est important aussi.
Pas ça donc.
Tous ces points seront développés, peaufinés, transformés dans les semaines qui viennent puisque, comme je l’ai déjà noté, cette série d’articles sert de journal de bord à une création nouvelle, donc il est possible qu’elle passe par des révisions.
Commençons donc par identifier ce qui devra se trouver accessible sur cette pédale, et à hiérarchiser les priorités d’utilisation.
Keskivaou ?
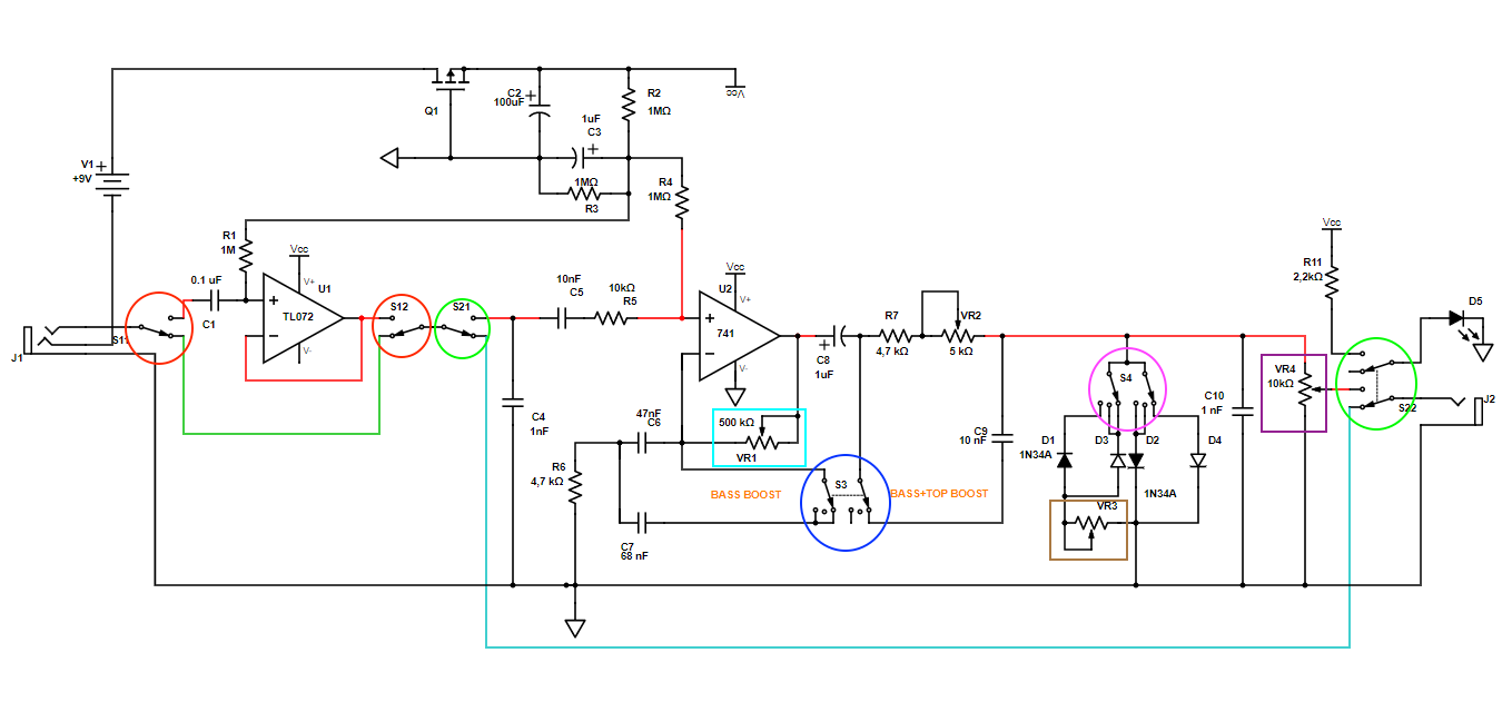
Revoici le schéma de la semaine dernière, à un composant près :
En effet, j’ai changé la protection contre les inversions de polarité au niveau de l’alimentation pour un système avec un MOSFET Type P (pour positive channel – je précise car nous avons vu les FET trop rapidement. Peut-être dans un futur article…). On avait parlé de cette solution sur le forum : la connexion Drain-Source du transistor forme une diode : lorsqu’elle reçoit +9V, et que la Grille est à 0V, ellle devient conductrice. Si la Grille reçoit +9V (pile installée dans le mauvais sens, alimentation externe à la polarisation inverse), elle bloque la passage du courant dans le transistor à effet de champ. L’intérêt d’utiliser un MOSFET, c’est sa résistance très faible (quelques dizaines de mΩ) qui occasionne une chute de tension négligeable à ses bornes.
Vous remarquerez que j’ai annoté notre schéma, en entourant en couleur chaque élément qui devra être activable par l’utilisateur. En voici la liste avec la référence des types de commutateur.
Les commutateurs sont cerclés :
En rouge le sélecteur de l’ampli tampon (2PDT, à levier), en vert le sélecteur marche/arrêt (3PDT, footswitch), en bleu le sélecteur Bass Boost/ Bass+Treble Boost (DP3T, rotatif), en rose le sélecteur des diodes d’écrétage (DP3T, rotatif).
Les potentiomètres sont rectanglés :
En bleu clair le gain (500 kΩ, log.), en violet le volume (10 kΩ, log.), en marron le Warp (valeur à définir, lin.)
On se retrouve donc avec quatre commutateurs et trois potentiomètres, plus une résistance variable dans la pédale. Il me semble que, logiquement, ces commutateurs/potards tombent dans trois catégories d’utilisation :
Ultra-régulière – le footswitch, je n’ai pas besoin d’expliquer pourquoi.
Régulière - les sélecteurs de diodes et de condensateurs, le Warp, et les sélecteurs Gain et Volume qui vont être utilisés pour régler la sonorité de la pédale mais qui, également, resterons intacts pendant de longues périodes aussi (selon l’utilisateur et ses préférences, bien entendu)
Occasionnelle - le commutateur du buffer d’entrée, qui sera activé (ou pas) à chaque nouvelle situation d’utilisation, selon le pedal board, le câble… Mais qui risque aussi d’être laissé dans la position choisi par l’utilisateur pendant longtemps.
Dans ta face !

Il est important de sécuriser les contrôle contre les coups de semelles involontaires. Pour s’assurer d’autant mieux de cela, on choisira des boutons ronds (et non pas, par exemple, des chickenheads) et pour rester dans l’esprit du circuit dont nous sommes partis au départ, j’ai pris des boutons typés « MXR », mais rien ne nous oblige à rester sur ce style là.
Le Warp est situé au centre, avec un plus petit bouton, de façon à ne pas trop l’approcher du footswwitch. Le sélecteur du buffer, quant à lui, est relégé sur le côté de la pédale, et on utilisera un petit commutateur à levier.
On emploiera une boîte de taille 1590XX (145 mm x 121 mm x 39 mm). Pour le design général, force est de constater que l’on obtiendra quelque chose qui ressemblera plutôt à la Distortion II du même constructeur, mais c’est un hasard, surtout dû à la couleur utilisée.
Prototypons un typon
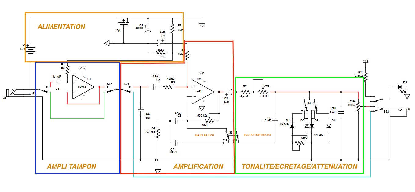
Reprenons l’identification que nous avions faite des parties du circuit. Avec nos modifications cela donne :
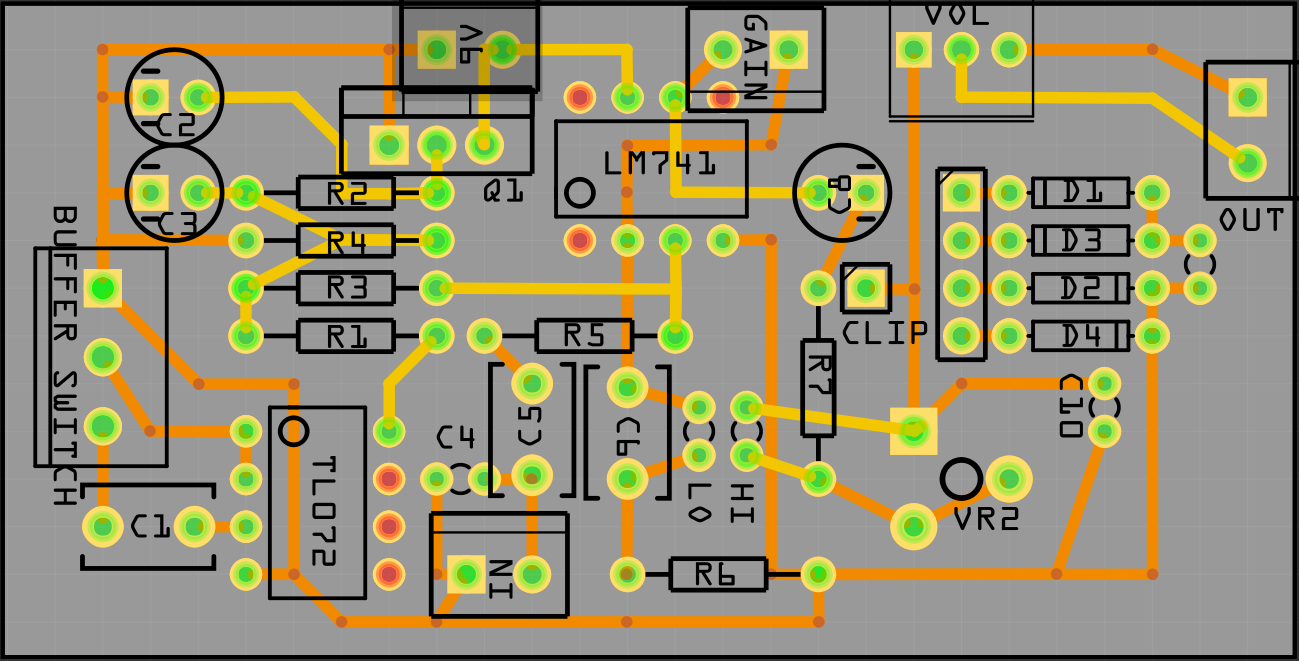
Il va donc nous falloir créer un circuit sur lequel ces parties soient, si ce n’est complètement séparées (cela n’aurait aucun sens), au moins distinctes les unes des autres. Cela aura deux effets positifs : simplifier la compréhension du circuit lors du montage, ou de réparation/modifications subséquentes ; séparer autant que possible adéquatement les rails d’alimentation du trajet du signal, et permettre une bonne mise en place de la masse. Voici un premier design :
Il s’agit d’un circuit imprimé double-face (les traces de la face inférieure sont en orange, de la face supérieure en jaune), ce qui permet un meilleur rendement composants/place. Pour les plus novices : remarquez que certaines traces jaunes croisent des traces oranges (puisqu’elles sont respectivement sur le recto et le verso du circuit imprimé), ce qui permet de multiplier les liaisons entre les composants plus librement. J’ai principalement utilisée la face inférieure pour le signal et la masse, et la supérieure pour l’alim (à quelques exceptions près, qui m’ont été dictées par les nécessités du design).
Si des composants ont l’air de se chevaucher, cela n’est pas important ! Par exemple, en ce qui concerne le LM741 et le terminal nommé GAIN (relié au potentiomètre du même nom), nous ne monterons tout simplement pas de terminal de connexion, et utiliserons directement les pastilles, sur lesquelles nous viendrons souder les câbles.
Toutes les références de composant correspondent à celles du schéma pour une bonne lisibilité : manquent seulement les commutateurs et les potentiomètres (dont les points de connexion sont toutefois indiqués) ainsi que les condensateurs C7 et C9, la LED D5 et sa résistance, qui seront tous montés hors du circuit imprimé.
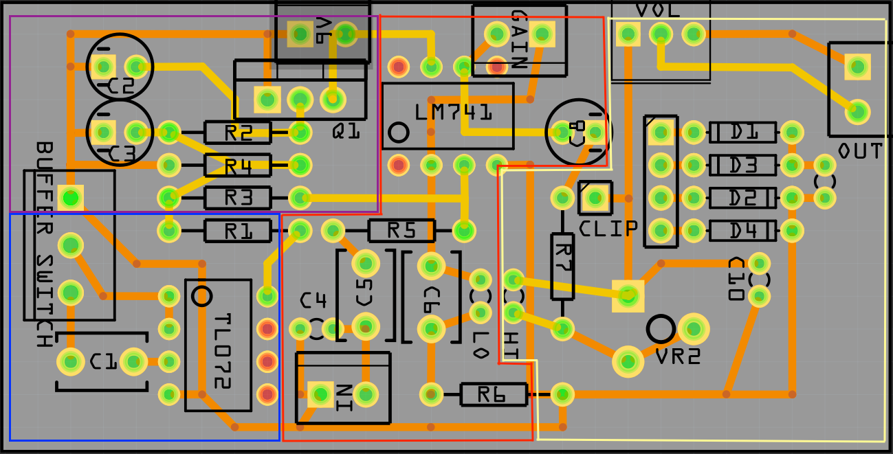
En étudiant la topologie du circuit, on observe bien comment les composants sont installés en respectant au moins partiellement la forme générale du schéma (l’apparition des composants de droite à gauche). Ci-dessous, on voit, encadré en rouge, l’ampli tampon ; en violet, l’alimentation ; en bleu, l’étage d’amplification et en jaune clair l’étage de sortie (filtrage, écrétage et atténuation du signal).
Quels sont le savantages d’une telle mise en place ? Si vous observez le dessin de l’intérieur de la pédale (ci-dessous), vous remarquerez que l’entrée du signal (à gauche) arrive ensuite sur le côté gauche du circuit imprimé, que le commutateur de l’ampli tampon se trouve face à sa connexion sur le circuit, tout comme la sortie… Certains points de connexions ne sont pas parfaitement alignés avec leurs potentiomètres, ou leurs commutateurs mais, dans l’ensemble, ce montage permettra de conserver des câblages courts. Cela rendra le montage (et de potentielles modifications) plus facile à réaliser. On veut éviter ce qu’on nomme « le plat de spaghetti » :
Pas ça non plus (désolé pour la personne qui a fait ça)
Pour finir, quelques indications techniques : ce prototype de typon a été réalisé avec la logiciel Fritzing. Certes, en écrivant ceci, je lui fais de la pub… Ce n’est pas la seule solution, de nombreuses autres solutions existent, certaines bien plus avancées dans leurs options. Toutefois, ce logiciel et le projet sur lequel il se fonde, initié par l’Université de Potsdam, a le mérite de s’adresse directement aux non-professionnels. En cela, il se place exactement dans la lignée de cette série d’articles.
Dessine-moi une disto
Le circuit faisant 69 × 35 mm, il s’intègrera parfaitement dans notre boîte, en nous laissant assez de place pour réaliser un câblage propre et pour loger la pile.
Et maintenant, où allons-nous ?
En attendant de réaliser ce prototype, notre série d’article plus « théorique » va reprendre son train. Lorsqu’un premier prototype satisfaisant aura pris forme sur mon plan de travail, nous conclurons cette série, avec un article donnant une liste de pièce complète, le fichier du typon, et un journal de montage de la pédale, avec des indications précises sur les étapes de sa réalisation.
Et en attendant, le prochain article sera consacré aux alimentations et à leur régulation.









