Cette semaine, on continue de décortiquer la Distortion Plus de MXR, et on passe en mode Lego : on va rajouter des petites briques pour transformer ce qui est, au départ, un circuit simple, en une pédale un peu plus "couteau suisse". C'est parti pour une fournée de diodes et de condensateurs !
Pour l’instant, on s’en est tenu à modifier des éléments déjà présents : filtre-passe haut, diodes d’écrêtage, boucle de gain. Cette semaine, on passe aux ajouts : il s’agit non plus seulement de créer des variations sur des composants existants, mais d’imaginer ce que l’on peut apporter en plus à la pédale, pour en augmenter certaines fonctionnalités.

Les ajouts « techniques – ceux qui ont pour fonctions de mettre le circuit “à égal” de pédales plus contemporaines. Ajouts qui permettront d’assurer aussi une certaine sécurité, au point de vue de l’alimentation, et d’adapter l’usage de la pédale à différents pedal-boards. Ce n’est pas les plus sexy… Mais c’est utile, et ça ne mobilise pas beaucoup de composants.
Les ajouts “soniques” – ceux qui ont pour fonction de changer les qualités sonores de la pédale : booster le grave, booster l’aigu, regagner du gain… Tous ces ajouts sont commutables, c’est-à-dire qu’on pourra les activer en options, à partir d’interrupteurs et d’inverseurs.
C’est parti !
True Bypass ou Buffered ? Les deux !
Ces ajouts n’ont pas d’impact sur le son : ils ont comme valeur de s’assurer des meilleures conditions de fonctionnement de la pédale.
True Bypass : c’est une évidence. Les pédales qui ne sont pas true bypass ne posent pas un problème en tant que tel, si elles incluent un ampli tampon (car un buffer, s’il est correctement réalisé — et ce n’est pas compliqué — ne colore pas le signal). Ici, on n’a ni l’un ni l’autre. Donc mettons sur la liste le True Bypass
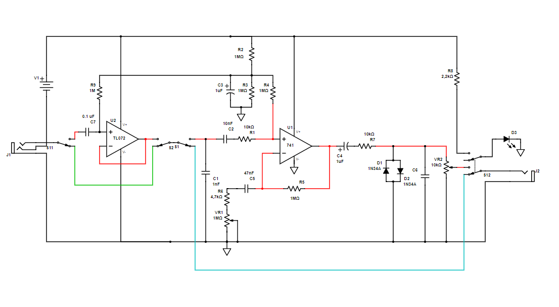
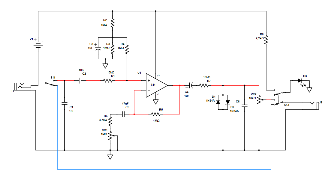
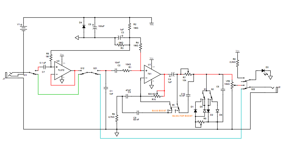
Sur le schéma, on voit en rouge le trajet du signal à travers le circuit, et en bleu le signal dévié directement, de l’entrée à la sortie, par le True Bypass.

N. B. comme nous l’avions dit, le circuit d’origine a une impédance d’entrée très élevée, et ne nécessite donc pas un buffer. Celui que nous ajoutons, commutable, aura pour fonction de rattraper des problèmes d’adaptation d’impédances ou de longueur de câble quand la pédale sera inactive.
5 fruits et légumes par jours…
Passons à l’alimentation de la pédale.
Protection d’alimentation : c’est une modification qui ne coûte rien (ou presque) et qui devrait exister sur toutes les pédales. La diode de protection. Le principe : la diode est installée entre le rail d’alimentation +9V et la masse. Son pôle négatif est relié au rail positif de l’alimentation : elle est donc en polarisation inverse. Si elle reçoit bien +9V à ses bornes, rien ne se passe, puisqu’elle ne laisse pas passer de courant en polarisation inverse. Mais dans le cas d’une alimentation dont la polarité est inversée (-9V) elle agit immédiatement comme un shunt vers la masse, et protège le reste du circuit.

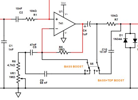
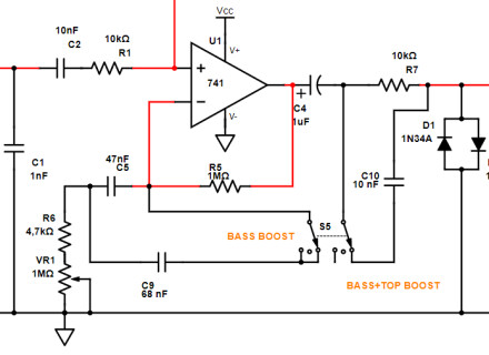
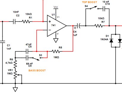
Bass ou Top Boost ? Les deux !
Comme on l’a dit, le son de la Disto Plus vient en grande partie de son accentuation des hauts médiums, et des harmoniques générées par l’écrêtage. Nous nous sommes déjà occupés des parties du circuit qui entrent en jeu dans cette sonorité, en particulier les diodes. Maintenant, voyons si l’on peut envisager des ajouts qui nous permettront, à l’envie de modifier cette réponse en fréquence.
Bass Boost – nous l’avons vu la semaine dernière, changer le condensateur de la boucle de rétroaction permettra cela. On va donc implanter un système commutable qui permettra d’augmenter la valeur de ce condensateur, tout simplement en lui ajoutant un second condensateur en parallèle.
Sur la simulation ci-dessus, on voit bien la différence de bande passante : en vert, le signal d’origine, avec le gain presque au max, en bleu le signal avec le Bass Boost, même réglage de gain.
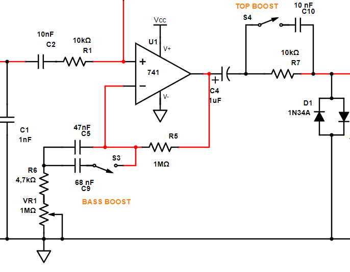
Top Boost – en ajoutant un condensateur en parallèle avec la résistance de sortie, il est possible de créer un filtre passe-haut et de regagner des aigus. Le schéma est très simple, comme on le voit ci-dessous :
Là aussi, la simulation est parlante : en vert, la courbe “normale”, en bleu, la courbe “Top Boost”.

Pump It Up
Pour finir, un souci souvent soulevé par les utilisateurs de cette pédale vient de son niveau de sortie assez bas. En effet, les diodes au germanium écrêtent tout signal au-dessus de 250 mV (en théorie, car toutes les diodes — en particulier celles au germanium — ont des seuils de conductivité différents : il peut donc être utile de tester les diodes utilisées dans le circuit pour voir leur seuil réel). Le signal de sortie, peut importe le gain de l’étage d’amplification, ne sera donc pas au-dessus de 250 mV : c’est assez faible. On peut donc jouer sur l’atténuation du signal de sortie en modifiant la valeur de la résistance R7 (sur le schéma ci-dessus). A sa place, on implantera une résistance ajustable (parfois appelée trimmer), sur le circuit, qui nous permettra d’ajuster de volume de sortie à volonté. On peut obtenir pratiquement +3 dB de gain ainsi (courbe verte) :
Attention toutefois, cette résistance ne peut ni avoir une valeur nulle, ni avoir une valeur trop basse pour le bon fonctionnement de l’ampli op. Il faudra donc la régler entre 5 kΩ et 10 kΩ.
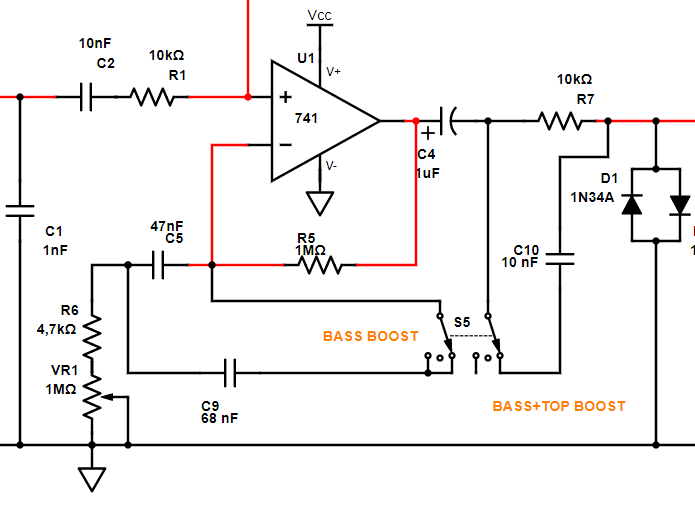
Pour finir : voici le circuit complet, avec les différentes modifications apportées au cours des deux dernières semaines :
La semaine prochaine, on commencera à aborder la création du circuit imprimé.









