Deux ans après la sortie du Monotribe, Korg récidivait avec 3 modules synthés/BAR nomades. C’était en 2013, il nous aura fallu près d’un an pour récupérer le trio. Allez hop, sous le bras, direction les pistes enneigées !
Comme chaque année à cette époque, c’est les vacances à la montagne entre potes. L’année dernière, Paulo, accompagné de sa gratte, s’est pris une bonne branlée par le Monotribe (cf. test). Il va donc sans dire que cette année, il a mis les bouchées doubles : Strat vintage, préampli vintage, ampli vintage, effets vintage, répertoire vintage… aucun doute, les groupies vont succomber. Mais juste avant le départ, trois petits cartons estampillés Volca Bass, Beats et Synth sont arrivés. Vu leur taille rikiki, ils sont rentrés sans problème dans les valises, entre les gants et le blouson… Est arrivé le grand soir, est venu le moment où San Francisco allait s’embrumer et tout d’un coup, paf, panne de jus ! Suivie d’un grand blanc (si on peut dire). Et Paulo qui a laissé la Folk au studio…
À peine une bougie providentielle allumée que surgit du fond de la nuit un beat électro-pop bien (modestement) construit avec un soupçon de basse acidulée, une poignée de percussions synthétiques et une pointe de lead incisif. Avec leurs piles, leur câble synchro et leur HP intégré, les Volca donnent de la voix en cadence et dans le noir. Quelques petits coups de potards rétroéclairés bien dosés, des enchaînements judicieux et des slides faits main suffisent à détourner les groupies du pauvre Paulo qui maudit le transfo EDF du coin sur 25 générations. Voyons la suite…
Points communs
Chaque Volca est dédié à une application : synthé lead, synthé basse et BAR. Toutefois, tous partagent un certain nombre de caractéristiques. D’abord, le physique : format parallélépipède rectangle, construction plastique moyennement robuste (certains potards bougent largement sur leur axe), taille réduite (19 × 11 × 5 cm), poids plume (moins de 400 grammes). Ensuite, la répartition des commandes en façade : en partie supérieure, on trouve l’ensemble de la connectique, avec de gauche à droite : interrupteur marche/arrêt, entrée pour alimentation externe (DC 9V, modèle KA-350 hélas en option), entrée MIDI unique (donc pas de sortie), entrée & sortie synchro (format mini-jack) et sortie casque mono (mini-jack) ; c’est d’ailleurs la seule sortie audio disponible sur un Volca. En partie centrale, on trouve l’essentiel des commandes, différentes pour chaque modèle (nous en reparlerons). Enfin, la partie basse est dédiée au clavier capacitif tactile : une rangée de 16 touches pour les Volca Bass et Volca Beats, ou deux rangées totalisant 27 touches positionnées comme un clavier piano (Volca Keys).
Un petit haut-parleur est intégré sous la machine, ce n’est pas le meilleur choix possible, mais c’est l’un des seuls endroits disponibles ; il est automatiquement coupé dès qu’un mini-jack est enfoncé dans la sortie casque. C’est aussi sous la machine que l’on trouve la trappe pour l’alimentation par piles (type 6AA fournies), rendant ainsi les Volca totalement autonomes. Le constructeur annonce une autonomie de 10 heures avec des piles alcalines. La mise à jour de l’OS ne se fait pas par la prise MIDI In, mais via l’entrée Sync, au moyen d’un fichier audio WAV, comme sur une Monotribe ; nous avons d’ailleurs passé notre Volca Beats de test en OS 1.02 (en veillant bien à désactiver les sons système et les effets sur la sortie casque de notre PC). En temps normal, cette entrée Sync permet, en conjonction avec un petit cordon fourni connecté à une sortie Sync, de synchroniser le tempo de plusieurs Volca /Monotribe. Voilà pour les points communs aux 3 Volca.
Inspection des lieux
Comme pour ses frères de son, la façade du Volca Keys est divisée en trois sections : connectique en haut, commandes au centre et clavier capacitif en bas. Commençons par détailler les commandes : 2 sélecteurs rotatifs multi-positions, 16 potards (dont 15 éclairés) et 4 boutons poussoirs (transport, sélection/écriture des mémoires, fonction). Les potards sont un peu serrés ; attention en live ! Ils commandent les différentes sections de synthèse (VCO, VCF, LFO, enveloppe) et d’effet (temps et feedback de délai) et le tempo de la machine. La touche de fonction permet d’appeler des paramètres de synthèse supplémentaires, ainsi que d’autres raffinements dont nous parlerons plus tard.
Enfin, la partie inférieure du Volca Keys est constituée d’un mini clavier multitactile 27 touches, avec une rangée de 16 LED juste en dessous. Contrairement aux 2 autres Volca testées en parallèle, le jeu est ici assez casse-gueule. On peut certes jouer en polyphonie selon le mode des VCO, mais on a souvent le droit à un gros buzz quand on appuie entre 2 touches sans le faire exprès (ou sur 2 touches consécutives à la fois). Plutôt que de tailler nos gros doigts, il faut alors se rabattre sur l’entrée MIDI pour pouvoir tirer rapidement parti de la machine. Bref, c’est un peu galère pour ceux qui veulent une autonomie complète sans prise de tête !
Sons et synthèse
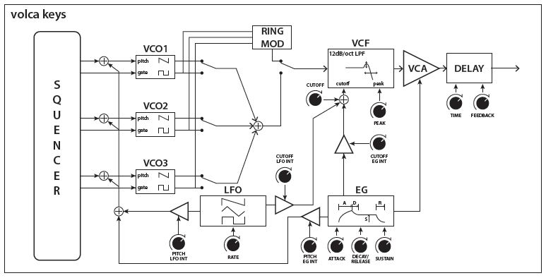
Le Volca Keys est un petit séquenceur à pas intégrant un synthé analogique modulable en temps réel. Le son est généré par 3 VCO à 2 formes d’ondes. Problème, l’accès aux paramètres des VCO est très limité, puisqu’il faut se contenter de 6 présélections régissant à la fois les fréquences, les formes d’ondes et les modulations : « Poly » permet une polyphonie à 3 VCO avec des ondes en dent de scie ; on devrait plutôt parler de paraphonie, car il n’y a qu’une chaîne VCF, VCA, EG (jouer une note sur une note tenue redéclenche tout) ; « Unison » produit 3 dents de scie au même pitch ; « Octave » joue 2 VCO au pitch et 1 VCO à l’octave, toujours avec des ondes en dent de scie) ; « Fifth » place 2 VCO au pitch et le 3e à la quinte, avec des ondes en dent de scie ; « Unison Ring » produit une modulation en anneau des 3 VCO, joués à l’unisson avec des ondes en carré ; enfin « Poly Ring » permet des accords paraphoniques 3 voix avec modulation en anneau et ondes carré sur les 3 VCO. Bref, pas très souple… La tessiture est ajustable de 1 à 32 pieds. On peut aussi régler le Detune, le portamento et l’action de l’enveloppe sur le pitch. Pour que les VCO restent accordés, un autotune est lancé dès que le jeu s’arrête plus de 10 secondes.
Le signal passe ensuite dans le VCF passe-bas 2 pôles, avec résonance auto-oscillante. De manière classique, on peut en régler la fréquence, la résonance et l’intensité de l’enveloppe. Pour moduler le son, une enveloppe ADSR (avec D et R communs) permet d’agir sur le pitch, le filtre et le volume, dont la phase peut être redéclenchée à chaque nouvelle note ou laissée libre. Sans oublier un LFO à ondes en dent de scie, triangle ou carré, assignable au pitch et au filtre, avec intensités ajustables. Bref, un condensé de synthé bridé au niveau des VCO.
Question son, le dépouillement de la section VCO est frustrant pour sculpter le signal à sa guise ; le mode poly est injouable au clavier tactile, les Ring Mod sont difficilement contrôlables ; seuls les modes Unisson, Octave et Fifth permettent de peser dans le mix. Le filtre est acidulé, trash dans les aigus et un peu faiblard dans les basses ; il reprend la conception du Korg 700, avec ajout de résonance. On entend nettement les pas sur la coupure du filtre quand on pousse la résonance (ce qui n’est pas le cas sur la Volca Bass, contrôlée en tension, mais du coup pas pilotable ou enregistrable). L’enveloppe est moyennement nerveuse et le LFO tend à décrocher un peu quand on le pousse dans les valeurs audio. Il y a aussi du souffle, qui augmente avec le volume, mais rien de rédhibitoire, sauf peut-être avec l’effet délai…

- Volca Keys 1 Poly1 00:13
- Volca Keys 2 Poly2 00:27
- Volca Keys 3 Unison1 00:28
- Volca Keys 4 Unison2 00:21
- Volca Keys 5 Fifth 00:14
- Volca Keys 6 Unison RM 00:18
- Volca Keys 7 Poly RM 00:23
- Volca Keys 8 Presets 00:51
Effet intégré
Comme nous venons de le dire, le Volca Keys est équipé d’un effet de délai simpliste mais utile pour enrichir le son, parfois un peu trop aigrelet. On en règle le temps et le feedback directement en façade. Contrairement au Stutter du Volca Beats, il est de facture numérique. Ce n’est pas gênant. Ce qui l’est plus en revanche, c’est la couleur toujours métallique et la tendance à générer du bruit additionnel quand on pousse le feedback, même si c’est plus discret que sur la Monotribe. Le bon côté de la conception numérique, c’est qu’on a la possibilité de synchroniser le délai au tempo, interne ou externe. Attention toutefois aux variations rapides de tempo, le délai à tendance à décrocher, produisant des artefacts pas très agréables.
Séquences et modulations
L’intérêt du Volca Keys serait limité s’il ne comportait pas un séquenceur interne. Celui-ci permet de mémoriser 8 séquences de 1 à 16 pas, ce qui n’est pas ce qu’on trouve de plus généreux. On aurait franchement préféré le double sur les deux tableaux, car pour une performance live, c’est un peu court (ou alors il faut en acheter 2 !). Contrairement aux autres Volca, le Volca Keys se joue et programme uniquement en temps réel, d’où l’intégration d’un métronome. D’ailleurs, on peut ou pas quantiser nos œuvres, de manière réversible (fonction Flux). Via la fonction Motion, le mouvement des potards assignés aux paramètres de synthèse et d’effets peut être enregistré en temps réel. Comme pour les notes, on peut les quantiser sur les pas, les laisser en continu ou les muter. Cela permet de belles évolutions spectrales, hélas limitées à un cycle d’une mesure. Lorsqu’un potard est animé, il s’éclaire en rythme, ce qui permet de s’y retrouver. Seule manque à la fête la résonance du filtre, dommage…
Par contre, le sens de lecture se fait uniquement à l’endroit, aucun mode alterné ou aléatoire n’est prévu. La lecture peut s’opérer suivant 3 divisions temporelles dérivée du tempo principal (1/1, 1/2 ou 1/4). Dans une séquence donnée, on peut choisir d’ignorer certains pas, qui ne seront donc ni reproduits, ni enregistrés. C’est le seul moyen de faire des divisions temporelles un peu exotiques et c’est global pour la séquence. On a la possibilité de redéclencher l’enveloppe à chaque pas, tant que le mode Flux n’est pas utilisé. Le Volca Keys répond aux CC MIDI sur pratiquement tous ses paramètres de synthèse, mis à part la résonance du filtre, un oubli aussi curieux qu’ennuyeux… Le MIDI sert aussi à piloter les notes (avec vélocité assignée au volume), le pitchbend, les commandes du séquenceur et bien évidemment l’horloge. Ce qu’il manque par contre, c’est une fonction d’accentuation de certains pas. Dès qu’on est satisfait, il ne faut pas oublier de sauvegarder la séquence dans l’un des 8 emplacements mis à disposition. En revanche, aucun moyen d’exporter son travail, c’est bien dommage !
Conclusion
Le Volca Keys est finalement assez différent du Volca Bass, même s’il partage certains composants. Plus orienté temps réel, plus évolutif, avec des mouvements continus ou discrets, il en est un bon complément. Le workflow est tout aussi bien pensé, même si le mode pas-à-pas n’existe pas. De même le son est là, mais la conception de la section VCO est frustrante, quand on a le potentiel qu’elle renferme, avec les 3 VCO indépendants et les modulations en anneau. Autres griefs, le clavier est difficile à maîtriser seul et on a souvent eu recours à un contrôleur externe pour arriver à nos fins. On regrettera aussi une mémoire un peu light, comme sur tous les Volca, l’orientant fortement vers le live spontané.
Merci à LaBoiteNoireDuMusicien.com qui nous a prêté le matériel !
Téléchargez les fichiers sonores (format FLAC)















