Deux ans après la sortie du Monotribe, Korg récidivait avec 3 modules synthés/BAR nomades. C’était en 2013, il nous aura fallu près d’un an pour récupérer le trio. Allez hop, sous le bras, direction les pistes enneigées !
Comme chaque année à cette époque, c’est les vacances à la montagne entre potes. L’année dernière, Paulo, accompagné de sa gratte, s’est pris une bonne branlée par le Monotribe (cf. test). Il va donc sans dire que cette année, il a mis les bouchées doubles : Strat vintage, préampli vintage, ampli vintage, effets vintage, répertoire vintage… aucun doute, les groupies vont succomber. Mais juste avant le départ, trois petits cartons estampillés Volca Bass, Beats et Synth sont arrivés. Vu leur taille rikiki, ils sont rentrés sans problème dans les valises, entre les gants et le blouson… Est arrivé le grand soir, est venu le moment où San Francisco allait s’embrumer et tout d’un coup, paf, panne de jus ! Suivie d’un grand blanc (si on peut dire). Et Paulo qui a laissé la Folk au studio…
À peine une bougie providentielle allumée que surgit du fond de la nuit un beat électro-pop bien (modestement) construit avec un soupçon de basse acidulée, une poignée de percussions synthétiques et une pointe de lead incisif. Avec leurs piles, leur câble synchro et leur HP intégré, les Volca donnent de la voix en cadence et dans le noir. Quelques petits coups de potards rétro-éclairés bien dosés, des enchaînements judicieux et des slides faits main suffisent à détourner les groupies du pauvre Paulo qui maudit le transfo EDF du coin sur 25 générations. Voyons la suite…
Points communs
Chaque Volca est dédié à une application : synthé lead, synthé basse et BAR. Toutefois, tous partagent un certain nombre de caractéristiques. D’abord, le physique : format parallélépipède rectangle, construction plastique moyennement robuste (certains potards bougent largement sur leur axe), taille réduite (19 × 11 × 5 cm), poids plume (moins de 400 grammes). Ensuite, la répartition des commandes en façade : en partie supérieure, on trouve l’ensemble de la connectique, avec de gauche à droite : interrupteur marche/arrêt, entrée pour alimentation externe (DC 9V, modèle KA-350 hélas en option), entrée MIDI unique (donc pas de sortie), entrée & sortie synchro (format mini-jack) et sortie casque mono (mini-jack) ; c’est d’ailleurs la seule sortie audio disponible sur un Volca. En partie centrale, on trouve l’essentiel des commandes, différentes pour chaque modèle (nous en reparlerons). Enfin, la partie basse est dédiée au clavier capacitif tactile : une rangée de 16 touches pour les Volca Bass et Volca Beats, ou deux rangées totalisant 27 touches positionnées comme un clavier de piano (Volca Keys).
Un petit haut-parleur est intégré sous la machine, ce n’est pas le meilleur choix possible, mais c’est l’un des seuls endroits disponibles ; il est automatiquement coupé dès qu’un mini-jack est enfoncé dans la sortie casque. C’est aussi sous la machine que l’on trouve la trappe pour l’alimentation par piles (type 6AA fournies), rendant ainsi les Volca totalement autonomes. Le constructeur annonce une autonomie de 10 heures avec des piles alcalines. La mise à jour de l’OS ne se fait pas par la prise MIDI In, mais via l’entrée Sync, au moyen d’un fichier audio WAV, comme sur une Monotribe ; nous avons d’ailleurs passé notre Volca Beats de test en OS 1.02 (en veillant bien à désactiver les sons système et les effets sur la sortie casque de notre PC). En temps normal, cette entrée Sync permet, en conjonction avec un petit cordon fourni connecté à une sortie Sync, de synchroniser le tempo de plusieurs Volca /Monotribe. Voilà pour les points communs aux 3 Volca.
Inspection des lieux
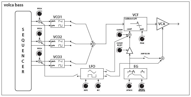
Comme pour ses frères de son, la façade du Volca Bass est divisée en trois sections : connectique en haut, commandes au centre et clavier capacitif en bas. En haut, entre les éléments de connectique, on trouve 4 potards éclairés : un pour le tempo et trois pour l’enveloppe (attaque, Decay/Release conjugués, intensité sur le Cutoff du filtre). Cette enveloppe peut agir sur le filtre et sur le volume (fonction AMP EG ON). Bien au centre, on trouve une rangée de 9 potards en plastique ; certains ont un design type alu satiné ; celui dédié à la coupure du filtre est plus gros que les autres, histoire de le trouver tout de suite en live ! Ces potards commandent l’octave (1 à 6, ce qui permet de couvrir une large tessiture), la résonance du filtre, la coupure du filtre, la vitesse du LFO, l’intensité du LFO, les fréquences des 3 VCO et le volume global.
Toujours au centre, un écran à 4 diodes 7 segments + point (affichage de certaines valeurs en cours d’édition) et 8 boutons de commande : mémoire/écriture, mode pas à pas, transport du séquenceur, sélection/coupure des 3 VCO et touche de fonction. En partie inférieure, la rangée de 16 touches tactiles permet, en plus de programmer les pas des séquences, d’accéder à des fonctions supplémentaires : mode de jeu des VCO (nous y reviendrons), cible du LFO (amplitude, pitch, filtre), forme d’onde du LFO (triangle, carré), forme d’onde des VCO (dent de scie, carrée) et réglages d’enveloppe (activation du Sustain, assignation de l’enveloppe au volume).
Sons et synthèse
Le Volca Bass est un mini-séquenceur analogique orienté basses et leads (puisque sa fréquence évolue sur plus de 7 octaves). Son caractère sonore est très typé MS-20 / Monotribe, avec un filtre 2 pôles un peu trash, surtout à résonance élevée. Le filtre entre en auto-oscillation, avec une belle instabilité poussé à fond. Ce n’est pas du tout le type de sonorité ronde et infrabasse à la Moog, mais plutôt un intermédiaire entre un MS-20 incisif et une TB-303 acidulée ; certains disent que c’est un filtre à diodes dérivé des 800DV et MS50. L’enveloppe est assez rapide à la détente et le LFO monte très haut en fréquence ; par contre, la course du potard est bizarre, avec une accélération aux ¾ de la plage difficile à contrôler ; à fréquence élevée, l’intensité de modulation du LFO semble s’effondrer, on n’entend pas les effets habituels qu’une telle oscillation devrait produire sur le spectre audio.
Là où le Volca Bass va plus loin qu’une simple ligne de basses/leads, c’est dans les différents modes de ses 3 VCO : le premier rend les 3 VCO totalement indépendants, ayant sa piste de séquence 16 pas ; le deuxième groupe 2 VCO et laisse le troisième indépendant ; on peut ainsi créer une piste avec un son un peu plus épais, en désaccordant les VCO (sur plus ou moins une octave) et une seconde piste indépendante à 1 VCO ; le troisième mode, enfin, regroupe les 3 VCO ; on passe donc à une seule piste de séquence avec un son très épais et/ou à intervalles fixes. Dans les modes à VCO indépendant, il s’agit de paraphonie (et non de polyphonie), puisque les 3 VCO partagent la même chaîne VCF-VCA. Question qualité audio, le Volca Bass est assez moyen. Les niveaux sont certes élevés, mais il y a un souffle audible quel que soit le niveau de volume réglé.

- Volca Bass 1 VCO Saw 00:35
- Volca Bass 2 VCO Sqr 00:42
- Volca Bass 3 All3VCO Mix 01:00
- Volca Bass 4 2&1VCO 01:01
- Volca Bass 5 Big Butt 2VCO 00:30
- Volca Bass 6 Big Butt 3VCO 00:22
- Volca Bass 7 Presets 00:54
Séquences et modulations
L’intérêt du Volca Bass serait limité s’il ne comportait pas un séquenceur interne. Celui-ci permet de mémoriser 8 séquences de 1 à 16 pas, ce qui n’est pas ce qu’on trouve de plus généreux. On aurait franchement préféré le double sur les deux tableaux, car pour une performance live, c’est un peu court (ou alors il faut en acheter 2 !). La machine se joue, se programme et s’édite aussi bien en temps réel qu’en pas-à-pas, sans arrêter le workflow. On peut ainsi passer d’un mode à l’autre, ajuster les sons, revenir au jeu… C’est d’ailleurs un point fort indéniable des Volca ! Par contre, le sens de lecture se fait uniquement à l’endroit, aucun mode alterné ou aléatoire n’est prévu.
Dans une séquence donnée, on peut choisir d’ignorer certains pas, qui ne seront donc ni reproduits, ni enregistrés. C’est le seul moyen de faire des divisions temporelles un peu exotiques et c’est global pour la séquence. On lance l’enregistrement avec la touche idoine, que la machine tourne ou pas. Pour les modes où les VCO sont indépendants, il suffit de sélectionner le VCO souhaité avec l’une des 3 touches prévues à cet effet pour basculer d’une piste à l’autre de la séquence, toujours sans arrêter l’enregistrement en cours. Pour chaque pas, on peut activer un effet Slide, permettant de lier les notes entre deux pas consécutifs ; le pitch glisse alors comme un portamento, alors que le cycle du LFO et l’enveloppe ne sont pas redéclenchés ; cela simule le comportement de la TB -303. Voilà tout ce qu’on peut enregistrer comme évolution de modulation dans la Volca Bass, ce qui est un peu décevant. On aurait aimé pouvoir mettre un accent ici, moduler le filtre là…
Cela pourra se faire partiellement via MIDI, puisque certains paramètres de synthèse du Volca Bass répondent aux CC MIDI ; sont exclues de la liste la fréquence et la résonance du filtre, qui semblent commandées en direct par les potards (sans passage par une conversion numérique). Le MIDI sert aussi à piloter les notes (avec vélocité assignée au volume), le pitch bend, le séquenceur et bien évidemment l’horloge. Ce qu’il manque par contre, c’est une fonction d’accentuation de certains pas. Dès qu’on est satisfait, il ne faut pas oublier de sauvegarder la séquence dans l’un des 8 emplacements mis à disposition. En revanche, aucun moyen d’exporter son travail, c’est bien dommage !
Conclusion
Voici donc un petit module séquenceur à basses & leads sympathique, pour ceux qui n’ont pas le budget d’une TB -303. Le son est original, type acide un peu trash, l’autonomie est totale, le Slide n’a pas été oublié et le workflow est bien pensé. On regrettera une mémoire un peu light, l’absence totale d’effets, l’impossibilité d’enregistrer des évolutions de paramètres de synthèse et le bruit de fond somme toute audible. Loin d’être un gadget ni un dévoreur de portefeuille, le Volca Bass se veut une alternative sonore et financière à la TB -303, qui mérite d’être emmené sur toutes les scènes où les lignes de basses synthétiques un peu crades sont de mise.
Merci à LaBoiteNoireDuMusicien.com qui nous a prêté le matériel !
Téléchargez les fichiers sonores (format FLAC)














