Hop, on passe aux amplis op ! Cette semaine, nous allons nous pencher sur le fonctionnement de ces petites bêtes à huit pattes, les amplificateurs opérationnels, et sur les montages de bases qui permettent de les utiliser en amplification.
L’amplificateur opérationnel, souvent appelé ampli op ou AOP (ou op amp en anglais), est un composant actif, utilisé pour l’amplification de signaux audio, entre autres fonctions. Comme son nom l’indique, l’amplificateur opérationnel fut initialement utilisé pour la réalisation d’opérations simples (addition ou soustraction, par exemple) par des circuits électroniques. On ne sera donc pas surpris d’en trouver dans de nombreux calculateurs analogiques.
Dans cet article nous allons étudier le fonctionnement de base d’un AOP, son utilisation en amplificateur de tension inverseur, non-inverseur et son utilisation en amplificateur tampon. Toutefois, avant d’étudier quelques schémas de montage, voyons à quoi ressemble un AOP et ce qu’il contient.
Mille pattes

Cependant, leur apparence peut varier. Il est donc bon d’avoir en tête les différents types de boîtiers pour les reconnaître :

- Le nom du modèle, bien entendu
- Le marquage d’orientation (un petit cercle ou demi cercle creusé dans le plastique du boîtier). Celui-ci va nous permettre d’identifier chaque broche en nous référant aux données fournies par le constructeur.
Cela va se révéler utile car chaque patte a une fonction qui lui est attribuée. Bien identifier le sens de montage d’un ampli op est non seulement important pour assembler un circuit, c’est également crucial lorsqu’on en conçoit un, car on pourra alors réfléchir à positionner les composants intelligemment en fonction de l’AOP.
Dans un schéma, un ampli op sera généralement symbolisé ainsi (cf. symbole à gauche)
Certains éléments sont à prendre en compte pour bien comprendre la notation schématique d’un AOP. Ainsi, le graphique ci-dessus représente en vérité un étage d’amplification opérationnel… mais certains AOP en possède deux, ou plus ! Il arrive donc qu’un seul boîtier embarque en vérité deux amplis opérationnels (ou quatre, ou six…). Ce qui donne des choses comme cela (cf. photo de droite)
Pour donner un exemple concret, voici un détail du schéma de la célèbre pédale Klon Centaur : on voit bien deux fois le symbole d’un AOP, mais en réalité il s’agit d’un seul composant. Remarquez à côté de chaque symbole le marquage U1A et U1B, signifiant qu’il s’agit de deux sections (A et B) d’un même composant (numéroté U1) :
NB : vous remarquez que les amplis op ont deux pattes consacrées à leur alimentation (positive et négative). Ce sont des composants actifs qui, pour fonctionner, ont besoin de recevoir une tension d’alimentation (tournant souvent autour de +15V / –15V). Ces deux pattes sont souvent omises dans les schémas car elles sont de toutes façons nécessairement raccordées à l’alimentation.
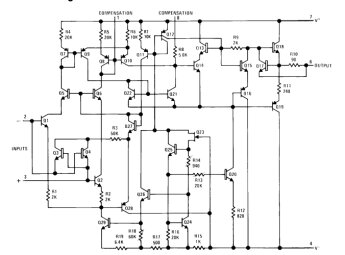
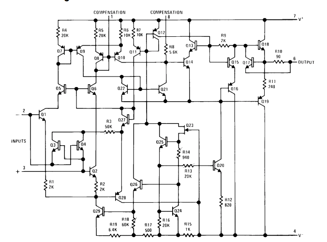
Que trouve-t-on à l’intérieur d’un ampli opérationnel ?
Les entrailles de la bête

Si vous avez lu les articles précédents, vous repèrerez sans difficulté des résistances, des transistors bipolaires…
NB : Il me semble important de noter, à cet endroit de l’article, que nous ne pourrons pas nous pencher en détail sur l’intégralité du fonctionnement interne d’un ampli opérationnel (comme nous l’avions fait pour un transistor, par exemple – hyperlien article 6). Pour des questions de concision, nous aborderons les montages des AOP en considérant les fonctions générales du composant, sans essayer de décortiquer quels éléments internes en sont responsables.
Essayons maintenant de comprendre : qu’est que fait un ampli opérationnel ?
Addition, soustraction et amplification
Les amplificateurs opérationnels sont le fruit de la miniaturisation des composants, qui est à l’œuvre dans le domaine de l’ingénierie depuis plusieurs décennies. Ils ont été conçus pour intégrer facilement des circuits opérateurs dans des appareils. Ils ont pour fonction de résoudre analogiquement des problèmes numériques, comme des additions, soustractions, dérivations, etc. en minimisant la taille des circuits actifs dans ces tâches.

Considérons ce que nous voyons comme un ampli op idéal (un AOP réel ne fonctionnera pas aussi bien, mais nous passerons sur ces détails pour l’instant). Il a deux entrées, l’une marquée – (entrée inverseuse) et l’autre marquée + (entrée non-inverseuse) ; en face il a une seule sortie. L’ampli op idéal a les caractéristiques suivantes :
- Une impédance d’entrée infiniment élevée, donc qui s’adapte toujours bien à ce qui le précède dans le circuit.
- Une impédance de sortie théoriquement égale à zéro (pas le cas dans la réalité, mais presque), donc capable de fournir un courant important.
- Un gain infiniment grand : c’est à dire qu’il pourrait idéalement sortir une tension infiniment grande.
Que fait-il lorsqu’il fonctionne ? Il va amplifier la différence entre les tensions à ses deux entrées. Si on veut faire un peu d’anthropomorphisme, on peut dire que l’ampli op « cherche » à équilibrer ses entrées pour obtenir une différence entre les deux signaux égale à zéro (c’est-à-dire comme si on appliquait les mêmes signaux à l’entrée + et –).
Comment l’ampli op peut-il travailler pour équilibrer ses entrées ? Grâce à une technique, que nous n’avons pas encore abordée, qui s’appelle la contre-réaction (feedback pour ceux qui aiment l’anglais). Il s’agit de prendre le signal de sortie, et de le réinjecter à une des entrées.
NB : Les boucles de contre-réaction sont un outil extrêmement important pour exercer un contrôle sur les étages amplificateurs. Nous en reparlerons certainement dans le futur.
Trois montages de base
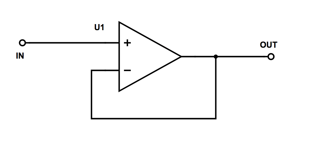
Pour bien comprendre ce fonctionnement, prenons trois exemples de montage. Le premier ci-dessous :
L’ampli op reçoit un signal à son entrée non-inverseuse, disons une tension de 1V. Il commence à émettre une tension « infinie » à sa sortie, et la boucle de contre-réaction renvoie cette tension vers l’entrée inverseuse. Dès que la tension de sortie atteint 1V (cela se fait presque instantanément, en vérité), l’entrée inverseuse voit également 1V : les deux entrées sont alors équilibrées (puisque 1V – 1V = 0) et l’ampli opérationnel n’amplifie pas plus sa tension de sortie: on aura donc 1V en entrée, 1V en sortie (on dirt que le gain est unitaire) mais, grâce à l’impédance de sortie très faible, le courant de sortie sera beaucoup plus élevé qu’à l’entrée ! On vient de crée un amplificateur tampon (nous en avions déjà parlé dans la version transistor).


Donc dans notre schéma de droite, si l’on applique 1V à l’entrée +, l’ampli op devra produire 2V en sortie pour équilibrer ses entrées.
Le gain est de facteur 2, et le signal sort en phase avec l’entrée.
On appelle ce montage amplificateur non-inverseur.
Pour finir si l’on entre sur l’entrée inverseuse :

On appelle ce montage amplificateur inverseur, car une tension positive en entrée donne une tension négative à la sortie. Sur un signal audio, cela équivaut à un déphasage à 180°.
La formule simple pour calculer le gain d’un étage inverseur comme celui-ci est le suivant :
Gain = – R2/R1
Prenons un exemple : un signal d’entrée de 100mV. Si nos résistances avaient été respectivement R1 = 10K et R2 = 22K, on aurait un gain de –22/10 = –2,2. D’où un signal de sortie de 100 x –2,2 = –220mV
Voilà pour cette semaine. La semaine prochaine, nous nous pencherons sur les règles qui régissent les montages de composants en parallèle et en série.






