Cette semaine, nous commençons une nouvelle "série dans la série" en nous penchant sur la célèbre Distortion + de MXR. Cette étude nous mènera jusqu'à la construction d'un clone modifié de cette pédale, selon un schéma et un typon que je partagerai dans ces colonnes. Mais d'abord, place au circuit !
Adolescent, j’étais fan de Nirvana. Voilà un phrase sans surprise, mais bon, continuons. Souvent, les sains engouements adolescents ont le mérite d’ouvrir des portes vers des domaines plus ardus ou obscurs de l’art. Zappa m’avait fait découvrir Éric Dolphy, Edgar Varèse et Captain Beefheart. Tom Waits m’avait fait découvrir Marc Ribot, John Lurie, et à travers eux, Arto Lindsay et toute la scène No Wave new-yorkaise. Et sur une compile rare de Nirvana, une reprise d’un morceau intitulé D-7 allait me faire entrer dans la discographie de The Wipers, et d’un excellent guitariste, Greg Sage.

Il en exploite une facette intéressante (facette qu’elle partage avec la Tube Screamer, la Proco Rat et bien d’autres) : sa capacité à parcourir le terrain entre pure distorsion (avec un signal bien écrété, lorsque l’on monte le gain) et boost (lorsque l’on règle le gain au minimum) qui permet également de fortement colorer le son de l’instrument (dans son cas une SG avec des P-90) avant de rentrer très fort dans un premier étage d’ampli (dans son cas, un Ampeg Gemini).

Analyse rapide
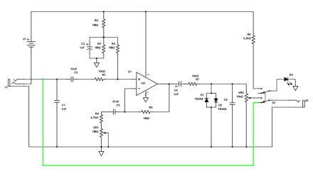
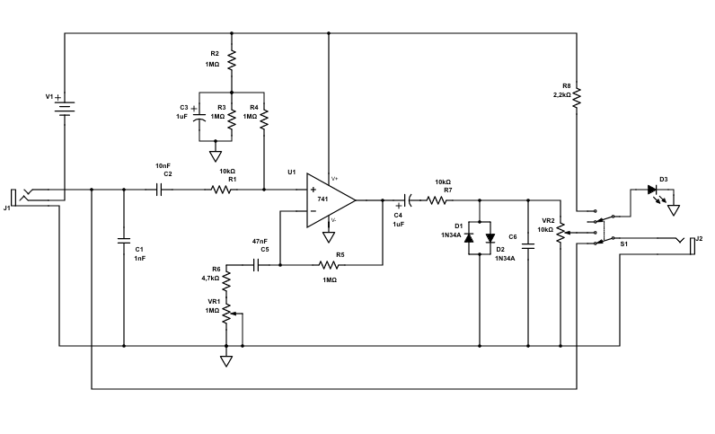
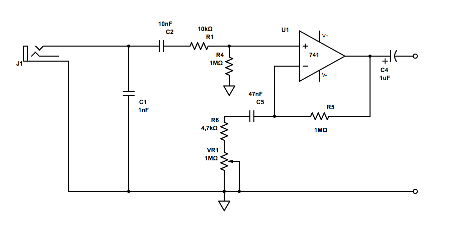
Commençons avec le schéma présenté ci-dessous. Dans cette partie nous allons tenté d’étudier rpidement la topologie du circuit, avant d’entrer dans une analyse plus précise des différentes parties qui le composent. La première chose qui doit nous frapper, c’est le fait qu’il n’y a qu’un seul étage d’amplification, sous la forme d’un amplificateur opérationnel LM741.
On remarque ensuite que le pédale n’est pas True Bypass, c’est-à-dire que lorsqu’elle n’est pas en marche, le circuit n’est pas complètement déconnecté de la source (la guitare), et donc certains composants interagissent encore avec le signal. Voilà un point sur lequel nous pourrons apporter une modification évidente.

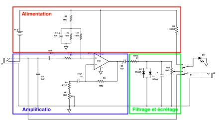
Pour analyser ce circuit, nous allons le diviser en trois parties principales : l’alimentation, l’étage d’amplification, et les composants chargés, en sortie, de l’écrétage (réalisée de façon passive) et du filtrage. Cette pédale ne possède pas de contrôle de tonalité. Cela ne l’empêche pas d’avoir une courbe très spécifique, résultat de l’interraction de divers composants, à divers endroit du circuit (nous analyserons cela plus en profondeur dans le second article !)
Analyse de l’alimentation

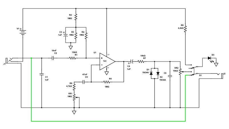
Rien de compliqué : la pile fournit une tension de +9V. Elle est directement reliée, pour une part, à l’ampli op, pour l’alimenter (port +9V, au milieu). Un second rail d’alimentation est dévié du +9V, à travers la résistance R8, vers la LED. Il n’a pas d’autre fonction que de signaler la mise en marche de la pédale. La résistance R8 ajuste le courant (en le limitant) qui traverse la LED. Cette partie du circuit n’a pas d’influence sur le fonctionnement de la pédale.
D’autre part, R2 et R3 forment un pont diviseur de tension. Comme les deux résistances ont la même valeur, à leur point central on trouve 9/2 = +4,5 V. Cette tension secondaire servira à régler le courant d’entrée de l’ampli op (input bias current) : lorsque nous avions parlé des étages d’amplification à transistor, j’avais noté l’importance de régler le courant de base (Ib) du transistor (ce qu’on appelle souvent le biasing). Dans un ampli op, les deux entrées (+ et -) sont chacune reliée directement à la base d’un transistor. Il est donc nécessaire de polariser les entrées (de leur appliquer une tension) de manière à régler les courants d’entrée de l’ampli op : c’est la fonction de cette tension. Sa valeur, de moitié la tension d’alimentation, permet d’obtenir un signal maximal non écrété à l’entrée comme à la sortie de l’ampli op. C’est un montage totalement classique, que l’on retrouve dans les tous les manuels d’électroniciens.
Comment l’autre entrée (l’inverseuse) est-elle polarisée ? Réponse dans la partie suivante.
Le condensateur C3 a pour fonction de filtrer (c’est-à-dire d’éliminer) toute fluctuation de tension de l’alimentation (inutile avec une pile, mais toujours pratique pour une alimentation externe). Il forme également, avec R2 et R3, un filtre passe-bas, qui permettra d’éliminer tout bruit apporté par l’alimentation.
Passons maintenant au gros du circuit, l’étage d’amplification !
Analyse du circuit d’amplification
On reconnait tout de suite un étage d’amplification non inverseur : le signal arrive sur l’entrée +, l’entrée – servant à régler le gain par une boucle de contre-réaction.
Quelques composants ont une fonction évidente : R5 et le couple R6/VR1 servent à régler le gain. Nous avions expliqué ce montage dans l’article sur les amplis op, je vous y renvois. Comme nous l’avions vu le gain d’un étage non-inverseur comme celui-ci peut être calculé par l’opération suivante : G = 1+résistance contre-réaction/résistance gain = 1+1M/4,7k = 213. Avec le potard de gain (VR1) au maximum (c’est-à-dire à 0Ω, je sais c’est contre-intuitif), le signal d’entrée (mesuré en volt) sera multiplié par environ 200.
D’autres composants méritent une courte explication :
- C1 a pour fonction de shunter à la masse tout signal parasite (fréquences radio par exemple) récupéré par les micros ou le câble.
- C2 sert à bloquer le courant continu à l’entrée (voir explications précédentes sur les courants d’entrée), et à éviter qu’il polarise la source en amont (la guitare).
- R4, en parallèle avec l’impédance de l’ampli op, et en série avec le couple parallèle R2//R3 (voir schéma alim plus haut) permet d’obtenir une forte impédance d’entrée pour la pédale. Vous remarquez qu’il s’agit de la même résistance par laquelle s’effectuait la polarisation de l’entrée que nous avions expliqué précédemment. Du point de vue du signal (en régime alternatif), sa connection à la masse, à travers C3, est effective, il est donc en parallèle avec la source sonore.
- C2 et R4 forment un filtre passe-haut qui va, dès l’entrée, limiter la bande passante de la pédale.
- C5 est un composant crucial, qui n’est souvent analysé que du point de vue du signal, alors qu’il a également une grande importance pour l’alimentation. Pour le signal, il forme avec R5 et VR1 un filtre passe-haut. Il va également permettre de s’assurer que, sous une certaine fréquence (que sa valeur détermine), l’ampli op fournira un gain de 1, c’est à dire un gain unitaire. Dit encore plus simplement : sous cette fréquence, l’ampli op n’amplifie pas. C’est très important car, sinon, la tension de 4,5V appliqué à l’entrée non-inverseuse se retrouverait amplifiée à la sortie, et risquerait de saturer le signal. Puisqu’il s’agit d’un courant continu (dont on pourrait dire qu’il a une fréquence de 0 Hz, donc nécessairement en dessous de cette fréquence de coupure), ce condensateur permet de s’assurer que l’ampli op ressort les mêmes 4,5V DC, non amplifiés, qui viendront polariser l’entrée inverseuse pour en régler le courant d’entrée. Voilà la réponse à la question posée dans la partie précédente !
- Le condensateur C4 bloque le courant continu en sortie (les +4,5V dont nous parlions), comme C2 en entrée.
Les deux filtres passifs, mentionnés ci-dessus, vont bien sûr avoir un impact sur le signal global, mais ils n’agissent pas de la même façon. Le premier (C2-R4) a une fréquence de coupure fixe, qui peut être calculée à environ 23 Hz (le résultat peut légèrement varier selon l’impédance d’entrée de l’ampli op). Le second a une fréquence de coupure variable, selon le réglage de VR1, autrement dit du potard de gain. Ce qui veut dire que plus la pédale produit un gain important, plus elle va couper les fréquences bas-médiums et graves (au maximum de gain, la fréquence de coupure est d’environ 700 Hz). On se retrouvera alors avec une bosse dans le médium, qui va donner sa signature sonore à la Disto Plus.
Écrétage et filtrage du signal
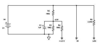
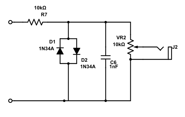
La dernière partie de la pédale est très simple à comprendre : il s’agit d’une paire de diode, positionnées tête-bêche, qui vont assurer l’écrétage du signal et l’impression de saturation, d’un filtre passe-bas et d’un atténuateur de volume.

C6 quant à lui forme un filtre passe-bas avec R7. Sa fréquence de coupure est facile à calculer, en voici la formule : Fc = 1/(2πRC) = 1/(2*π*10^4*10^*1e-10) = 15,9 kHz
Bon, si vous n’avez pas envie de disséquer le calcul ci-dessus, pas de problème, retenez seulement que R7-C6 coupe les aigus au dessus de 15 kHz. Pour quel résultat ? Avec la coupure des fréquences graves et bas-médiums (quand le gain est au max), on va se retrouver avec, en sortie, une forme de signal « en cloche », avec un forte accentuation à 1 kHz. On reviendra sur cela dans le prochain article, en voyant comment l’on peut changer cette réponse en fréquence.
C6 a aussi pour fonction d’atténuer les harmoniques aigues qui apparaissent avec un signal très écrété (qui se rapproche d’un signal carré) et donc de le rendre plus adouci, pour nos oreilles.
VR2, quant à lui, est le potentiomètre de volume, en sortie, qui fait office d’atténuateur. J’ai assez parlé de cet utilisation d’un potentiomètre pour ne pas revenir dessus.
Nous avons maintenant posé les bases pour comprendre ce qui donne sa sonorité à la Disto Plus. Quel choix de composant est crucial dans ce circuit ? Et quelles modifications simples pouvons nous proposer ? On verra cela dans le prochain article !





