Présenté au NAMM en début d’année, le Sub Phatty met un maximum de commandes sous les mains du chercheur de sons, tout en réduisant la voilure du clavier. Alors, formule gagnante ?
Sorti en 2006, le Little Phatty fut le premier Moog démocratique de la nouvelle ère et le dernier sur lequel Bob Moog ait encore mis sa géniale emprunte avant de disparaître. Avec ses deux oscillateurs à ondes continuellement variables et son filtre passe-bas à pôles multiples, il a permis à bon nombre de musiciens de se payer le son Moog sans s’endetter sur dix ans. Il fut ensuite décliné en Slim Phatty, un module rackable très bien pensé, préservant l’ensemble des caractéristiques techniques de la version clavier. Les principaux reproches que l’on pouvait faire à la série Phatty tournaient autour du nombre réduit de commandes, des modulations limitées et du concept sans grande surprise, le cantonnant ni plus ni moins aux basses et leads Moog classiques.
Mais depuis quelques années, le constructeur historique n’est plus seul sur le marché du synthé analogique monophonique : si DSI est toujours aussi dynamique depuis 10 ans, Arturia est venu le chatouiller l’année dernière sous les molettes, avec le succès que l’on connait et Korg vient de faire son grand come-back analogique avec le Mini MS20. Le Sub Phatty vient donc renforcer la gamme là où elle était la plus vulnérable : le manque d’innovation et de modulations. A-t-il tout d’un grand ?
Air de famille
Le Sub Phatty est un petit synthé trapu. Il doit son physique ramassé d’une part au profil relevé hérité du grand frère et d’autre part, au choix des concepteurs de limiter le clavier à deux octaves, comme le MiniBrute d’Arturia. Question look, on aime ou on n’aime pas, affaire de goût. Question pratique, la façade oblique permet une prise en main agréable, mais la machine n’est pas aussi transportable que sa largeur compacte aurait pu le laisser supposer. Autant le choix nous avait semblé judicieux sur le MiniBrute, autant c’est plus discutable sur le Sub Phatty.
La présentation est classieuse, avec mode pochette contenant mode d’emploi cartonné noir, fiche de garantie assortie, dépliant de la gamme, puzzle (pour éduquer les enfants à la marque) et autocollant Moog ; la construction est irréprochable, avec une face avant métallique recouverte d’un support polymère imitation alu brossé et un panneau arrière cintré, lui aussi construit en métal. Cette fois les commandes abondent, avec pas moins de 28 potards (dont un gros immanquable pour la coupure du filtre), 3 sélecteurs multipositions et 13 poussoirs (dont certains lumineux) dispersés sur toute la surface disponible. Enfin on va pouvoir tripoter notre Sub Phatty, d’autant que le maniement des potards est très agréable, avec un ancrage nickel et une résistance parfaite.
La disposition des commandes est limpide : à gauche, la section Presets comprend 2 rangées de 4 boutons, permettent notamment de sélectionner les programmes, et un bouton pour basculer en mode manuel (Panel). Vient ensuite la section Pitch, avec accordage fin, Glide (linéaire à temps constant, linéaire à vitesse constante ou exponentielle) et transposition sur +/- 2 octaves. À sa droite, la section Modulation est consacrée au LFO et à ses destinations (pitch, onde, filtre). Viennent ensuite respectivement les sections Oscillateurs, Mixeur, Filtre, Enveloppes et Sortie, avec volumes séparés pour le casque (la prise jack 6,35 est d’ailleurs située sous le potard).
Ergonomie presque parfaite
L’ergonomie du Sub Phatty est ainsi quasi parfaite, de type une fonction / un bouton… ou presque, car il existe des paramètres cachés pour la synthèse et le système, qui viennent doubler la mise. On accède à ces paramètres en passant en mode Shift (combinaison de 2 touches) ; puis, en combinant certains boutons dans les deux rangées situées à gauche du panneau, on peut éditer ces paramètres cachés avec les potards ou des combinaisons de touches du clavier. Seul hic, ces fonctions secondaires ne sont pas sérigraphiées sur la façade, mais à quoi ont-ils pensé ?! Il aurait été plus simple de prévoir une « Page 2 » comme sur les Oberheim OB-8 de la dernière série… Les deux traditionnelles molettes (sans rétroéclairage) sont situées sur une plage gauche plutôt large, au regard du petit clavier 2 octaves, uniquement sensible à la vélocité, évidemment trop petit, mais de qualité satisfaisante.
Comme sur le LP, l’ensemble de la connectique est regroupé dans une découpe du panneau gauche : prise 3 broches pour cordon secteur (alimentation interne), sortie audio mono, entrée audio mono pour injecter un signal externe dans le filtre (nécessité de déclencher les enveloppes pour l’entendre), entrées CV-Gate (vers pitch, filtre, volume), entrée / sortie Midi et prise USB (Midi over USB uniquement). Toutes les prises audio / CV-Gate sont au format jack 6,35. Dommage que Moog n’ait pas prévu d’origine la connectique optionnelle du LP, notamment les sorties CV-Gate si désirables dans un univers analogique…
Ambiance subsonique
Le Sub Phatty est stable en moins de 60 secondes, une excellente nouvelle pour un synthé à VCO ! La machine est livrée avec 16 programmes d’usine heureusement réinscriptibles depuis la façade, ce qui semble un peu léger pour tenir un concert complet lorsqu’il faut enchaîner rapidement les morceaux. Souhaitons d’ailleurs que d’autres programmes de qualité soient disponibles avec l’éditeur. Les potards fonctionnent en modes saut / seuil / relatif. Bien évidemment, un mode Panel permet la prise en main directe des commandes dans leur position physique, comme sur un synthé analogique pur, même si les commandes sont sous contrôle numérique. Ceci dit, la résolution est largement suffisante pour qu’on n’entende aucune quantification ; tout est parfaitement lisse.
Dès la première écoute, le caractère très gras du Sub Phatty saute aux oreilles. Quelque chose a changé dans le son Moog moderne. Le sub-oscillateur donne une profondeur incroyable dans les graves. Le Multidrive apporte une saturation agréable, qui peut distordre magistralement dans les registres les plus élevés. On crée rapidement les sons qu’on aime, genre basses Moog typiques ou leads évocateurs, puis on les torture avec le filtre et le drive. Côté synchro, on peut faire varier le pitch d’un seul VCO pour créer ces balayages impressionnants, par exemple avec l’enveloppe de filtre, qui peut être injectée dans le bus de modulation à la place du LFO. Du coup, on peut aussi l’assigner à la modulation continue des formes d’ondes des VCO et on se croit sur un Kobol en position PWM. Tiens, un bruit rose, chouette ; il a du coffre le bougre, de la matière, qui permet au petit Moog de briller dans les grosses tempêtes, les vents déchirants et les percussions bien timbrées ; mieux d’ailleurs que dans les sons plus lisses comme le ferait un bruit blanc (souffle, brise légère de printemps). Très vite, on se rend compte qu’on va pouvoir aller plus loin et plus vite avec le Sub Phatty.
Gras plus que double
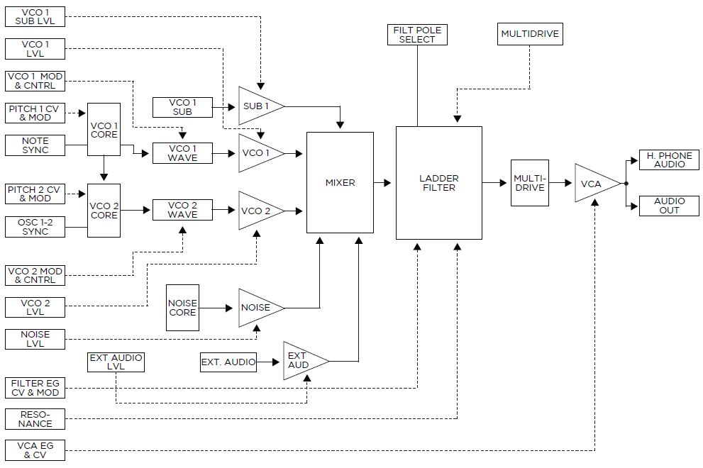
Comme toujours, tout commence dans la section oscillateurs. Le Sub Phatty possède deux VCO, dont la fréquence peut être réglée de 2 à 16 pieds en façade. Est aussi accessible en direct le type de forme d’onde, continuellement variable, passant progressivement d’un triangle à une dent de scie, puis à un carré, puis à une impulsion, ce pour chaque oscillateur. Le VCO2 peut être désaccordé par rapport au VCO1, sur plus ou moins 7 demi-tons (Detune) ou plus ou moins 3,5 Hz (Beat, en fonction cachée). Sa phase peut-être synchronisée à celle du VCO1 (Hard Sync). Ainsi, le contenu harmonique du VCO2 est enrichi. Le cycle des oscillateurs peut être forcé à chaque appui de note (fonctions cachées).
Chaque oscillateur peut ensuite être mixé avant d’attaquer le filtre. S’ajoutent à l’étage de mixage un signal externe, un sub-oscillateur, nouveau venu dans la gamme de produits Moog Music, et un générateur de bruit, nouveau venu dans la gamme Phatty, cette fois. Le sub-oscillateur est une simple onde carrée à une octave sous le VCO1, on ne peut pas dire que le constructeur se soit foulé pour son premier sub ! De même le générateur de bruit est uniquement de couleur rose, simplement mélangé avec tout le reste, sans fioriture ; un bruit blanc aussi aurait été bienvenu… Au-delà de 50% de sa course, le niveau des sources dépasse le gain unitaire, générant une saturation du filtre très musicale et chaleureuse, plus marquée que sur les produits Moog récents.
Le signal mixé attaque ensuite le VCF, de type en échelle de transistors passe-bas 4 pôles, LE classique Moog. Comme sur les autres Phatty, le nombre de pôles est programmable de 1 à 4 (fonction cachée). La fréquence de coupure varie de 20 Hz à 20 kHz et la résonance est capable de faire auto-osciller le filtre. Rien de bien nouveau jusque-là. Heureusement, les concepteurs ont eu l’idée d’ajouter une fonction de distorsion, baptisée Multidrive, pour sortir des sentiers largement battus. On peut ainsi créer, à l’aide d’un potard dédié en façade, différentes saturations plus ou moins brutales : d’une saturation chaude asymétrique façon lampe à de grosses distorsions bien trash, tout cela de manière progressive. Le résultat dépend des formes d’ondes des oscillateurs, de leur niveau d’entrée dans le filtre et de la résonance de ce dernier. La fréquence du filtre peut être modulée par une enveloppe (quantité bipolaire) et le suivi de clavier (jusqu’à 200%).
Modulations limitées
Le Sub Phatty dispose de 2 enveloppes DAHDSR, assignées au VCF et au VCA. Les temps varient de 1 ms à 10 secondes. Les paramètres Delay et Hold sont accessibles via les fonctions cachées du panneau. Lorsqu’on joue legato, on peut décider ou non de laisser la courbe d’enveloppe se poursuivre, comme sur le Minimoog. Ces enveloppes sont extrêmement rapides, ce qui permet au Sub Phatty de synthétiser des percussions analogiques sans aucune difficulté et des sons bien claquants en général. La vélocité peut être assignée à la quantité de modulation des enveloppes et à leurs segments Decay / Release.
Pour moduler le signal, on peut aussi faire appel à un LFO, dont la fréquence varie de 0,01 Hz à 1 kHz (3 plages de réglages sont sélectionnables en fonctions cachées, par dizaines d’Hertz). Elle peut suivre le clavier (vive le numérique !) ou être synchronisée à une division temporelle de l’horloge Midi. Les formes d’onde disponibles sont le triangle, le carré, la dent de scie, la rampe et le générateur aléatoire. Le cycle du LFO peut être forcé à chaque appui de touche (fonction cachée). Excellente chose, il est possible de remplacer la modulation du LFO par celle de l’enveloppe de filtre, bien vu ! LFO ou enveloppe de filtre sont assignables au pitch (2 VCO ou VCO2 seul – utile lorsque les VCO sont synchronisés), à la coupure du filtre et à la forme d’onde (de l’un ou des deux VCO). C’est la molette qui contrôle la quantité de modulation. On s’arrête là côté modulations, avec un seul bus. Déception certaine, on perd aussi l’arpégiateur, contrairement aux précédents Phatty. C’est bien dommage !

- The Voice 00:21
- Sync\'d 00:23
- Sync\'d & Multidrived 00:29
- Pink nois\'d 00:44
- Multidriven 00:44
- Added VCOs & drive 01:23
- Just 4 fun 00:18
- Moog bass 1 00:48
- Moog bass 2 00:32
- Sub Dirty 00:48
Liaisons extérieures
Le Sub Phatty possède des entrées / sorties Midi et USB. Toutes les commandes en façade émettent des CC / NRPN Midi, avec au choix un codage sur 7 ou 14 bits en émission. Ceci permet une automation parfaitement fluide des paramètres de synthèse. Le contenu de la mémoire peut également être envoyé / reçu via Midi, ce qui est mieux que sur le Minitaur qui nécessite une commande externe pour envoyer ce type d’informations.
Un éditeur externe gratuit est en développement, permettant une édition directe de toutes les fonctions disponibles et la gestion des mémoires. Moog Music s’est refusé à nous donner plus de précisions avant que l’on publie le test, comme nous étions apparemment trop en avance par rapport à la presse mondiale, mais disons que cet éditeur est censé être compatible PC / Mac et exister en versions standalone et VST.
Verdict très positif
Au final, le Sub Phatty est une excellente proposition : il est magistralement construit, propose plein de commandes directes, offre des mémoires, possède le son Moog avec une part certaine de renouvellement, notamment grâce aux niveaux de mixage qui saturent le filtre, au sub-oscillateur qui renforce les basses et à la distorsion analogique qui va du réchauffage au broyage. Dommage que les paramètres de synthèse cachés ne soient pas sérigraphiés, parce que créer un son est un véritable bonheur sur le Sub Phatty, tant qu’on n’a pas besoin de ces commandes spéciales qui nécessitent un aide-mémoire pour s’y retrouver. De même, on peut s’interroger sur le choix d’un clavier 2 octaves, surtout quand on est claviériste virtuose. À quand une version XL avec toutes les commandes en prise directe et un clavier plus grand ? En attendant cette hypothétique éventualité, voici un bel instrument à prix abordable, qui séduira les amoureux de la marque, désireux de fabriquer leurs propres sons, classiques ou originaux, sur scène comme au studio.
Téléchargez les fichiers audio (format FLAC)











